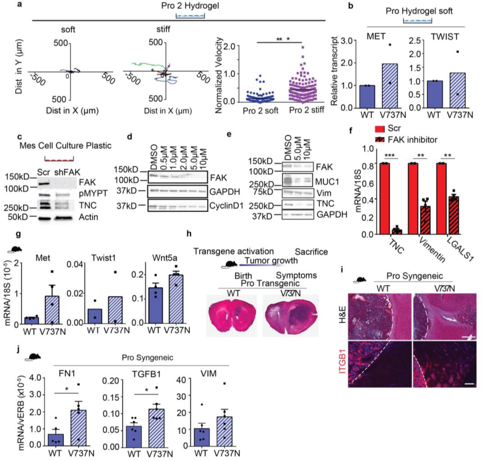
Supplementary Figure 3: Enhanced mechanosignaling induces a mesenchymal-like phenotype in GBM.
From: A tension-mediated glycocalyx–integrin feedback loop promotes mesenchymal-like glioblastoma

a, PRO 2 cells were imaged on soft and stiff polyacrylamide hydrogels for 36 hours. Migration tracking was performed and velocity calculated using Manual Tracker on Image J; n=9 cells for soft and n=6 stiff conditions from three independent experiments; each point on the velocity plot (right) was derived from calculating distance/time/frame where n=132 frames/condition averaged over 9 and 6 cells on soft and stiff respectively pooled from 3 independent experiments; mean + sem; *p=1.13x10-16 by a two-sided paired t-test. b, qPCR analysis of wildtype and V737N cells on soft hydrogels for expression of mesenchymal markers from two independent experiments; data show the mean of two independent experiments. c, Lysates from mes control (scr) and FAK knockdown (shFAK) cells were analyzed for FAK transcript knockdown from two independent experiments. d and e, Immunoblotting of mes cells treated with increasing doses of FAK inhibitor (left). Mes cells treated with FAK inhibitor at indicated concentrations were lysed and analyzed for the indicated markers (right); representative of 2 experiments. f, RNA from mes cells treated with FAK inhibitor was analyzed for indicated markers; mean + sem; n= 4 independent experiments; p=0.00012, p= 0.007 and 0.002 for TNC, vimentin and LGALS1 respectively using two-sided unpaired t-test. g, qPCR analysis for markers of mesenchymal-ness in wild-type and V737N xenografted tumors; n=2 mice/group for Twist1 and 4 mice/group for all else; mean + sem. h, Top: model of transgenic tumor growth. Bottom: representative H&E staining of WT and V737N transgenic tumors; n=4 mice/group. i, WT and V737N mouse cells were derived from lentiviral transfection of the transgenic WT E/p53 tumor cells and injected into FVB/n hosts. Tumors stained for H&E and human integrin β1 (ITGB1), only expressed in cells expressing WT or V737N transgene; dashed line delineates tumor from normal brain; n=3 mice/group; scale bar 400µm for H&E (top) and 50µm for IF (bottom). j, RNA from pro syngeneic tumors was analyzed via qPCR; n=5 animals/group for FN1 and 6 animals/group for all else; mean + sem; *p= 0.032, 0.03 and 0.18 by two-sided Mann Whitney-U test. Source data in Supplementary Table 4