Supplementary Figure 6: A bulky glycocalyx promotes a stem-like phenotype in mesenchymal GBM.
From: A tension-mediated glycocalyx–integrin feedback loop promotes mesenchymal-like glioblastoma

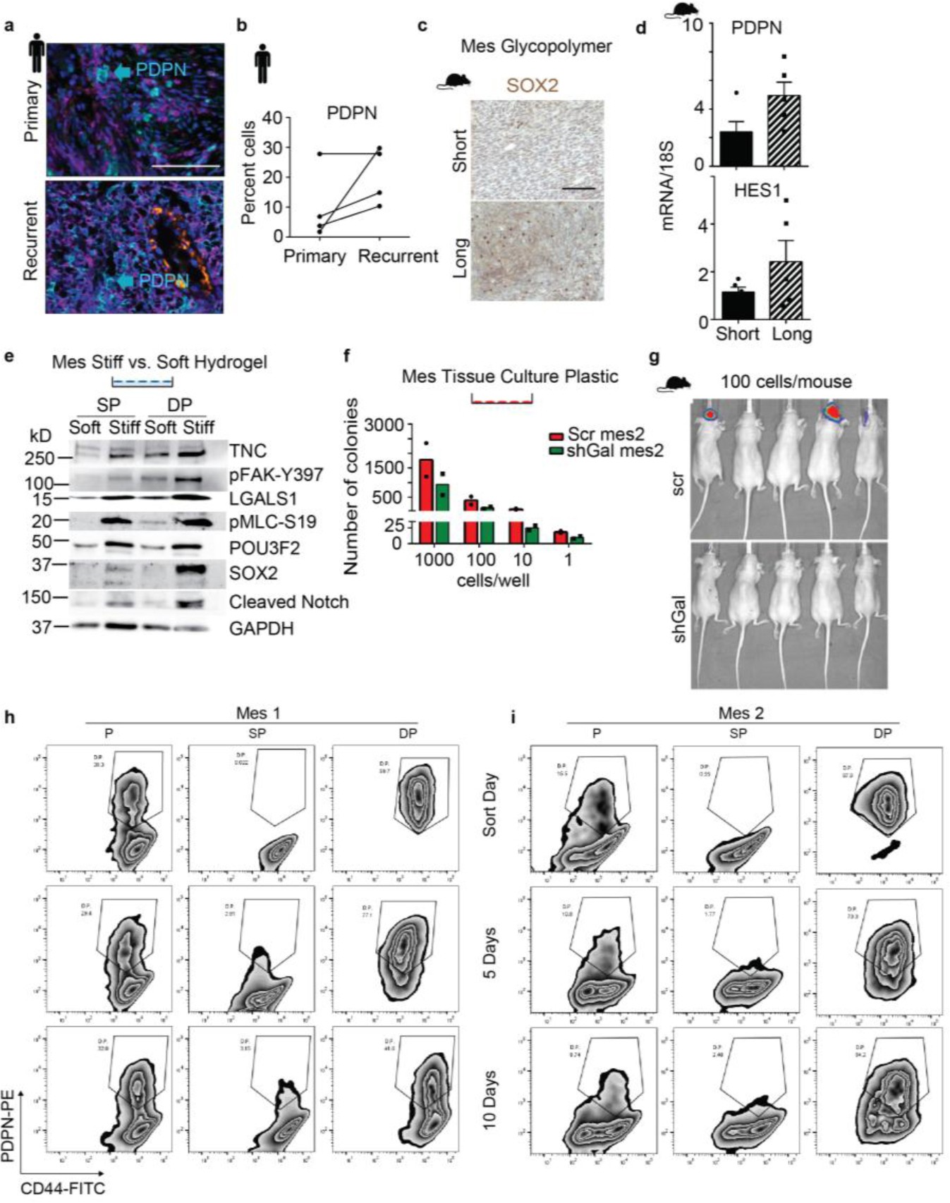
a, Representative images of four paired human primary and recurrent patient samples (Nam cohort) stained for PDPN using multiplex IHC; Blue arrows indicate regions of PDPN expression; scale bar 50 µm. b, Cells from Supplemental Fig. 6a expressing PDPN were quantified in primary vs recurrent tumors; n=4 patients per group. c, SOX2 in short and long Mes glycopolymer tumor sections; representative of 4 mice/group; scale bar 100 µm. d, RNA from short and long Mes glycopolymer tumors was analyzed via qPCR; mean + sem; n=5 mice/group; p=0.06 and 0.2 for PDPN and Hes1 respectively by two-sided unpaired t-test. e, FACS was used to isolate CD44:podoplanin DP, CD44 single positive (SP) cells, cultured on soft or stiff hydrogels for 18 hours prior to lysis for immunoblot of the indicated markers; n=3 independent experiments. f, In vitro limiting dilution assays were performed for additional mes control (scr mes2) vs gal-1 knockdown cells (shGal mes2) for the cells numbers indicated; n= 2 independent experiments. g, In vivo limiting dilution assays were performed for mesenchymal control (Scr) vs shGal cells injected into nude mice at the rate of 100 cells/mouse. The image shows the number of non-tumor-bearing and tumor-bearing mice at the study endpoint. Quantification shown in Fig. 6m. h and i. FACS analysis of PDPN and CD44 in DP, SP, and parental (unsorted cells) populations from Mes1 and Mes2 primary GBMs immediately after the sort (“sort day”), and 5 and 10 days after the sort. The images are representative of three independent sorts. Source data in Supplementary Table 4