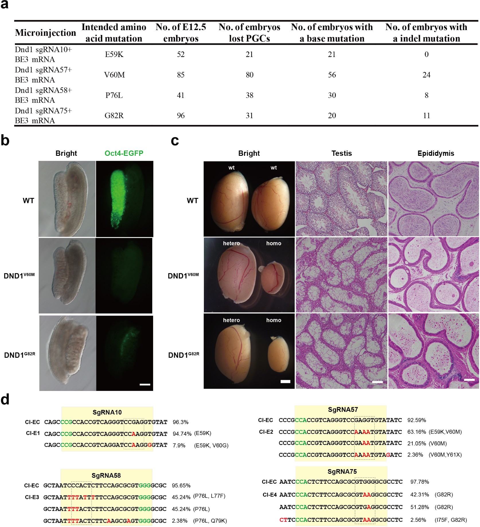
Supplementary Figure 5: Functional validation of identified amino acids of DND1 in vivo.

a, Summary of validation experiments. All E12.5 embryos carrying an expected point mutation lost PGCs in gonads. b, Rare PGCs in gonads of E12.5 embryos carrying the V60M (n = 21) or G82R (n = 3) in DND1 obtained by injection of BE3 mRNA and corresponding sgRNA into zygotes (n = the number of mouse for analysis). Scale bar, 200 μm. c, Morphological and histological analyses of the testis and epididymis of the mutant mice. Note no germ cells in the mutant testis and epididymis with V60M or G82R in DND1. Two adult mice (8-weeks old) were used for each group. Scale bar in left column, 1.0 mm; scale bars in middle and right columns, 100 μm. d, The whole-exome sequencing data of four embryos (CI-E1, E2, E3 and E4) generated by injection of BE3 mRNA and corresponding sgRNA into zygotes shows a low rate of mosaicism at the target sites of Dnd1. CI-EC is a wild-type control embryo. The target sequences are shown with yellow shadow. The PAM sites and substituted nucleotides are shown in green and red, respectively. The expected editing windows are shown with dotted orthogon. The columns on the right indicate frequencies of mutant alleles.