Supplementary Figure 8: Accelerated intestinal tumorigenesis by CRAD KO.
From: Deregulation of CRAD-controlled cytoskeleton initiates mucinous colorectal cancer via β-catenin

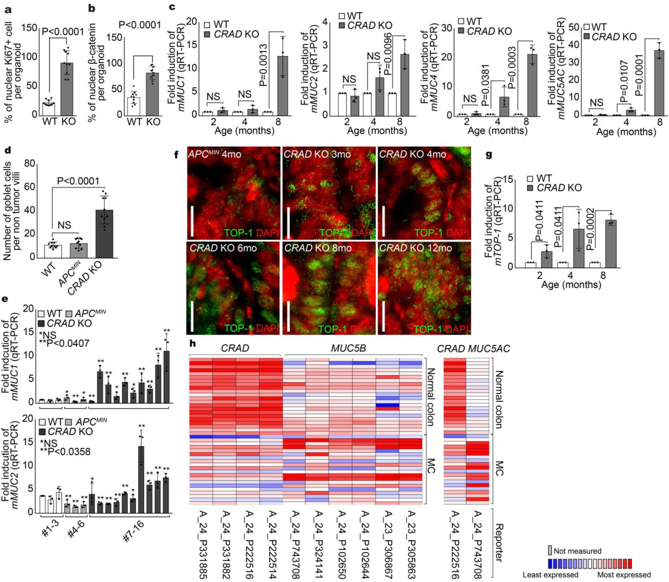
(a and b), IHC analysis of the organoids derived from CRAD WT and KO mouse intestine. Compared to WT, CRAD KO-derived cystic spheroids showed the increased cell proliferation (Ki67; a) and the increase of β-catenin (b). Quantification was performed using 10 cystic spheroids. n = 10 organoids from three different experiments. (c), Increased Mucin expression in CRAD KO. The small intestine samples from CRAD WT (2mo) and CRAD KO mice (from different ages as indicated) were examined by qRT-PCR for mMUC1, mMUC2, mMUC4, and mMUC5AC. n = 3 independent experiments. (d), Increased goblet cell in CRAD KO mice. After fixation and paraffin embedding, each sample was stained with PAS and quantified. n = 10 villi. (e), Increased mucin deposition in CRAD KO-induced tumors. qRT-PCR of MUC1 and MUC2 from the small intestine samples of each mice. n = 3 independent experiments. (f), The increase of TOP-1 expression in CRAD KO mouse. Tumor of APCMIN (4mo) and CRAD KO (3, 4, 6, 8, and 12mo) were immunostained with a TOP-1 antibody. (g), Upregulation of TOP-1 in CRAD KO tumors. CRAD WT (2mo) intestine and CRAD KO tumors (from different age were examined by qRT-PCR of mTOP-1. n = 3 independent experiments. (h), Mutual exclusive expression of CRAD and MUCs. Oncomine analysis of TCGA datasets; 10% gene rank; P < 0.0001; fold change >2; compared with normal cells. Representative images of three independent experiments; Scale bars indicate 20 μm; Error bars: mean +/− S.D.; NS: not significant (P > 0.05); Two-sided unpaired t-test.