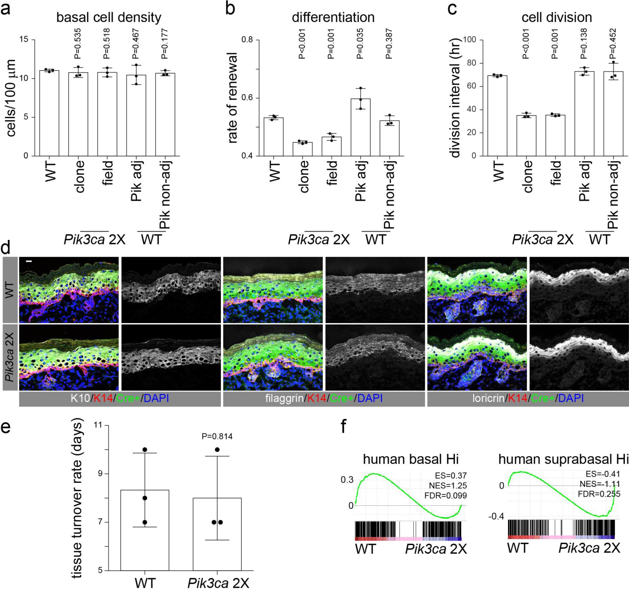
Supplementary Figure 4: Oncogenic Pik3ca regulates progenitor cell renewal and proliferation.
From: Oncogenic activation of PI3K induces progenitor cell differentiation to suppress epidermal growth

(a-c), Clonal and ubiquitous (field) activated Pik3caH1047R expression in skin does not affect epithelial cell crowding (a), and results in equal rates of renewal (b) and cell division (c). However, the rate of renewal is elevated in WT cells adjacent to Pik3ca 2X clone ( ≤ 5 cells from Pik3ca 2X clone) but not in WT cells that are non-adjacent to Pik3ca 2X clones. Statistics based on n = 3 animals of each condition. Two-tailed t test, P-value as indicated. Error bar: SD, center value: mean. (d), Staining of differentiation marker K10, loricrin and filaggrin exhibited a similar pattern in WT and Pik3ca 2X tissue. Experiment was repeated 3 times independently with similar results. Scale bar, 50 μm. e, Long term EdU chase assay started at P21 shows that tissue turnover rates are similar between WT and Pik3ca 2X epidermis. Statistics based on n = 3 animals of each condition. Two-tailed t test, P-value as indicated. Error bar: SD, center value: mean. (f), GSEA shows that oncogenic Pik3ca biases gene expression in epidermal progenitors towards differentiation. Statistics are based on n = 3 animals of each condition. ES, NES, FDR generated by GSEA2 program. Statistical source data for (a-c,e) are shown in Supplementary Table 4.