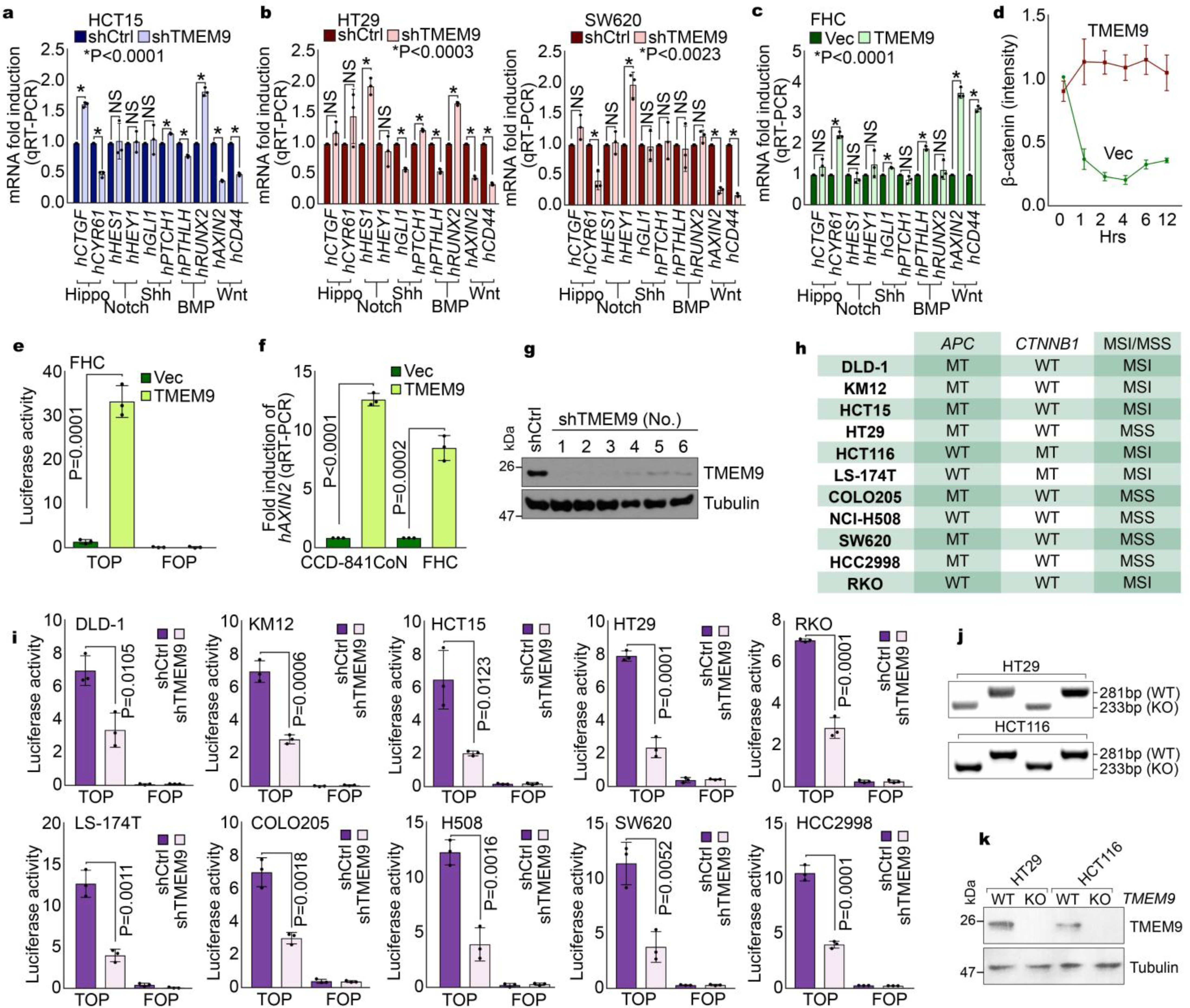
Supplementary Figure 1: Activation of Wnt/β-catenin signalling by TMEM9.
From: TMEM9 promotes intestinal tumorigenesis through vacuolar-ATPase-activated Wnt/β-catenin signalling

(a-c), Screening of cell signallings affected by TMEM9. qRT-PCR of CRC cells (MSI [a] versus MSS [b]) and IECs (c). d, Activation of β-catenin by TMEM9 ectopic expression. HeLa cells (Ctrl versus TMEM9-FLAG) were analyzed for β-catenin protein half-life using cycloheximide (CHX; 100 μg/ml), and quantified by ImageJ. (e and f), Upregulation of β-catenin transcriptional activity by TMEM9 in IECs. 48hr after overexpression of TMEM9, cells were analyzed by luciferase activity (e) and AXIN2 qRT-PCR (f). (g–i), Decreased β-catenin transcription activity by shTMEM9. Depletion of endogenous TMEM9 using multiple shRNAs (#1–6) in HCT116. HCT116 cells were stably transduced with lentiviruses encoding six different shRNAs and analyzed by IB (g). Eleven CRC cells were analyzed for determination of the effect of TMEM9 on Wnt/β-catenin signalling hyperactivation. (h). TOP/FOP-FLASH luciferase activity (i). (j and k), Establishment of TMEM9 KO CRC cells. Exon2 of TMEM9 was deleted using CRISPR/Cas9 gene targeting. PCR genotyping of TMEM9 displayed deletion of TMEM9 (WT: 281bp; KO; 233bp; j). TMEM9 protein was not expressed in TMEM9 KO CRC cells (k). NS: Not significant; Experiments were performed three times with similar results; Error bars: mean ± S.D.; Two-sided unpaired t-test.