Supplementary Figure 8
From: Direct generation of human naive induced pluripotent stem cells from somatic cells in microfluidics

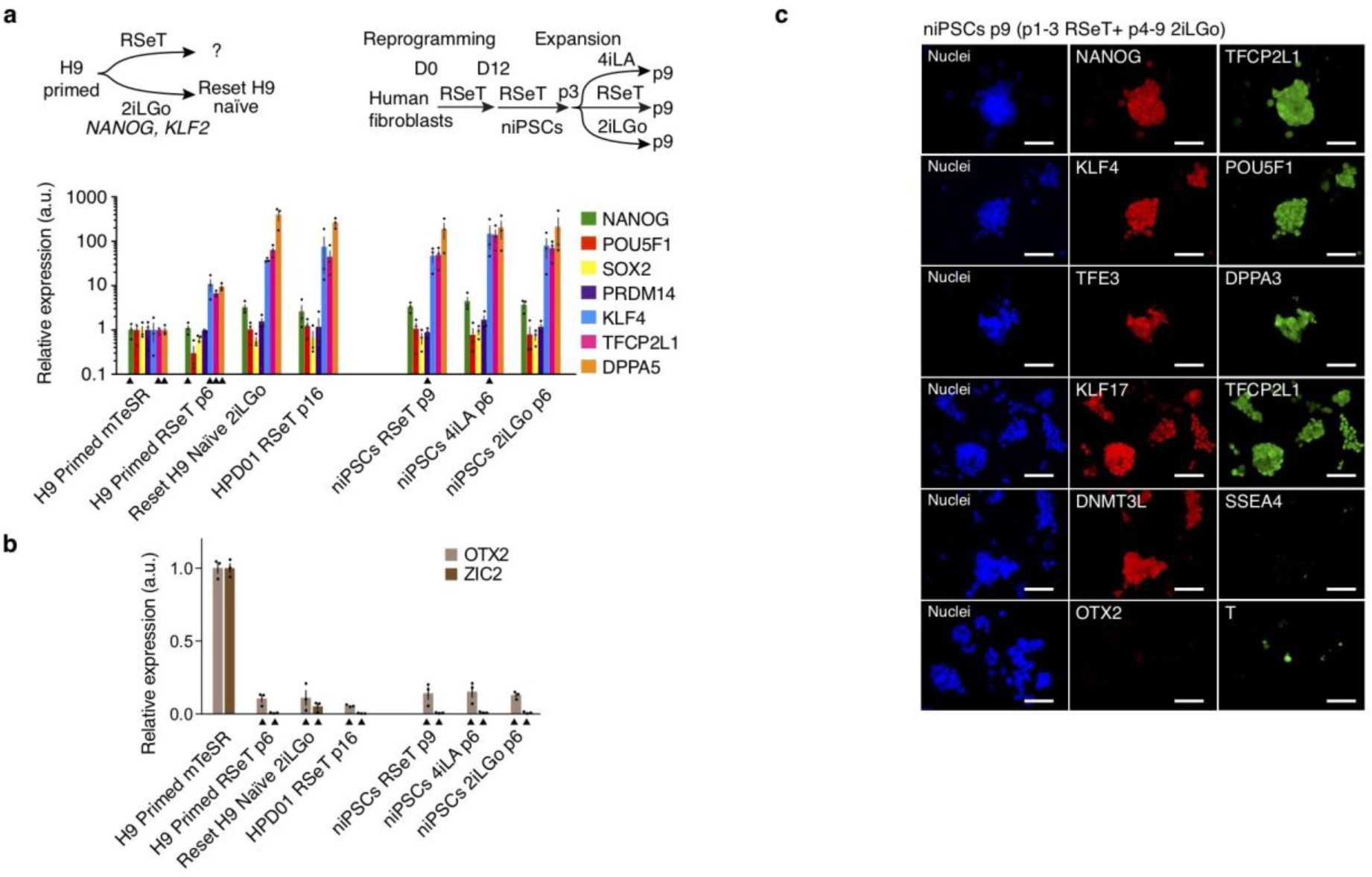
Impact of different media on the human pluripotent state. (a-b) Left: We compared primed H9 hESCs, naïve H9 cells, obtained by expression of NANOG+KLF2 in t2iLGö as described by Takashima and colleagues10, and primed H9 cells cultured in RSeT on feeders for 6 passages. H9 cells in RSeT showed significant reduction of primed markers ZIC2 and OTX2 (b), while only mild activation of naïve markers KLF4, TFCP2L1 and DPPA5, significantly lower than Reset H9 Naïve cells in 2iLGo (Unpaired two-tailed Mann-Whitney U test.) (a). This intermediate naïve phenotype is consistent with other studies, including the study from Kilens and colleagues20 (See also Supplementary Fig. 4b-c). Conversely, the niPSC line HPD01 at passage 16 in RSeT clearly show robust expression of naïve markers to levels not statistically significant from Reset H9 naïve cells, and abrogation of OTX2 and ZIC2 expression. Right: human BJ fibroblasts were reprogrammed with our optimized protocol (in microfluidic with RSeT, see Fig. 2a), primary colonies were briefly expanded out of microfluidic on feeders, divided in 3 parts and expanded in parallel for a month in RSeT, 4iLA and 2iLGo (panels a-b, right). In the 3 media we observed comparable levels of naïve markers, and reduced expression of primed markers. Such profiles are not statistically significant from those of Reset H9 naïve cells expanded in 2iLGo. These results indicate that RSeT is permissive for expansion of different pluripotent phenotypes and does not induce per se rapid and full acquisition of naïve pluripotency. Yet, in the context of reprogramming with our methods it performs equally to other naïve media for expansion of niPSCs. Bars indicate means±s.e.m. of n=3 independent experiments, shown as dots. Arrowheads indicate samples significantly different from Reset H9 Naïve cells. (c) Naïve iPCs generated in RSeT and subsequently expanded in 2iLGo were analysed by immunostaining and displayed homogenous signal for naïve markers and absence of SSEA4, OTX2 and T. See Supplementary Table 5 for source data.