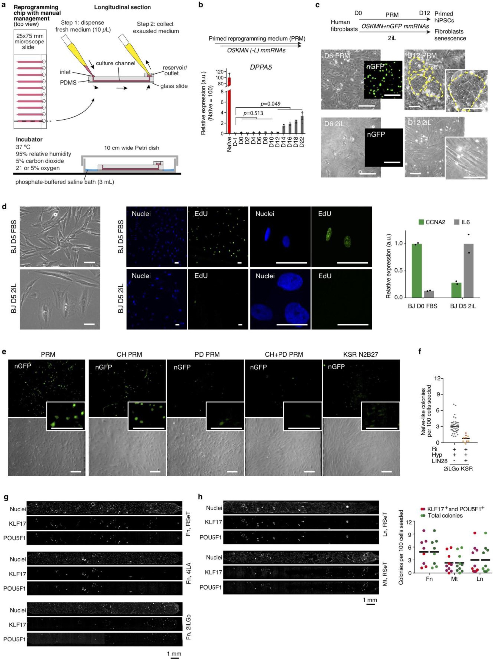
Supplementary Figure 1: Reprogramming of fibroblasts with different media.
From: Direct generation of human naive induced pluripotent stem cells from somatic cells in microfluidics

(a) Microfluidic chip design for reprogramming. Each chip is built on common microscope glass slides and can be placed in a standard Petri dish with a phosphate buffer bath to ensure a sterile humidified environment. Fresh medium is dispensed using a standard micropipette through the inlet of the microfluidic channel. The exhausted medium is then collected from the outlet on the other end of the channel. Schematics adapted from Luni et al8. (b) DPPA5, a gene associated with naïve pluripotent cells, is expressed during the later stages of conventional primed reprogramming in microfluidics. Expression of DPPA5 is calculated relative to naïve Reset H9 cells in 2iLGo10, in red. GAPDH served as a loading control. Bars indicate mean±s.e.m. of n=3 independent experiments, shown as dots. Significant induction relative to D-1 was observed from D12 onwards. Unpaired two-tailed Mann-Whitney U test (c) Fibroblasts were exposed to 2iL from the beginning of the reprogramming protocol. In parallel we performed a conventional reprogramming in PRM as a control. We observed that by day 6 in PRM fibroblasts executed the Mesenchymal to Epithelial transition (MET)12 (top left, see also Fig. 1e). In contrast, fibroblasts exposed to 2iL underwent senescence by day 6 (bottom left and Supplementary Figure 1d) and failed to execute MET. By co-transfection of a nuclear localized GFP (nGFP) mmRNA we also observed that in PRM cells efficiently expressed nGFP, while 2iL had a negative impact on transfection efficiency on primary fibroblasts (left). At day 12 we did not observe formation of colonies in the constant presence of 2iL, whereas cells reprogrammed in parallel in PRM generated several colonies (right panels) that could be expanded as primed iPSCs, giving rise to a stable line called HPD00. Representative pictures of 2 biologically independent experiments. (d) Fibroblasts cultured in 2iL under CCC for 5 days show limited proliferation, pronounced cell flattening and spreading compared to control in conventional expansion medium containing FBS (left). EdU assay and nuclear staining confirm scarce proliferation in 2iL with enlarged and flattened nuclei (center). Reduced proliferation and senescence status after 5 days in 2iL are also indicated by decreased expression of cyclin CCNA2 and increased interleukin IL6, respectively. Expression relative to the highest value was calculated. Mean of 2 biologically independent experiments, shown as dots. GAPDH served as loading control. (e) Fibroblasts were daily transfected for 6 days using OSKMN and nGFP to monitor the efficiency of transfection and were exposed to the media and inhibitors indicated above each panel. Only fibroblasts transfected in PRM alone or with the addition of CH were efficiently transfected. Representative pictures of 2 biologically independent experiments. (f) We reinvestigated the effect of addition of LIN28 mmRNA to the OSKMN cocktail in 2iLGo+KSR+Ri in hypoxia (Fig. 1g,h) and observed a marked reduction in efficiency, in line with the role of LIN28 as a factor promoting primed pluripotency (Zhang et al., 2016). Bars indicate means of technical replicates (dots, n=45 and 9 pooled from 5 and 2 independent experiments for -LIN28 and +LIN28 conditions, respectively) shown in different shades of colours. (g) Immunofluorescence on freshly BJ-derived niPSCs (D15) using different naïve supporting media from day 6 of the reprogramming protocol. Tiling of entire microfluidic channel is shown. Fibronectin (Fn) is used as initial coating. Representative pictures of 2 biologically independent experiments. (h) Left, immunofluorescence on freshly BJ-derived niPSCs (D15) using different initial coatings: Matrigel (Mt), Laminin (Ln) or Fibronectin (Fn, shown in g). Tiling of entire microfluidic channel is shown. Right, quantification of colonies for each condition. Primary colonies were quantified at day 15 either by their compact morphology (green dots) or by the expression of KLF17 and POU5F1/OCT4 (red dots) after immunostaining. Bars indicate means of technical replicates (dots, n=8, 10 and 10 for Fn, Mt and Ln, respectively) pooled from 2 independent experiments shown in different shades of colours. Scale bars (d) 50 µm, (c, e) 200 µm (c, D12 PRM) 100 µm. Images from additional repeats for panels c, e, g and h have been deposited in Figshare under accession number 10.6084/m9.figshare.7151915. See Supplementary Table 5 for source data.