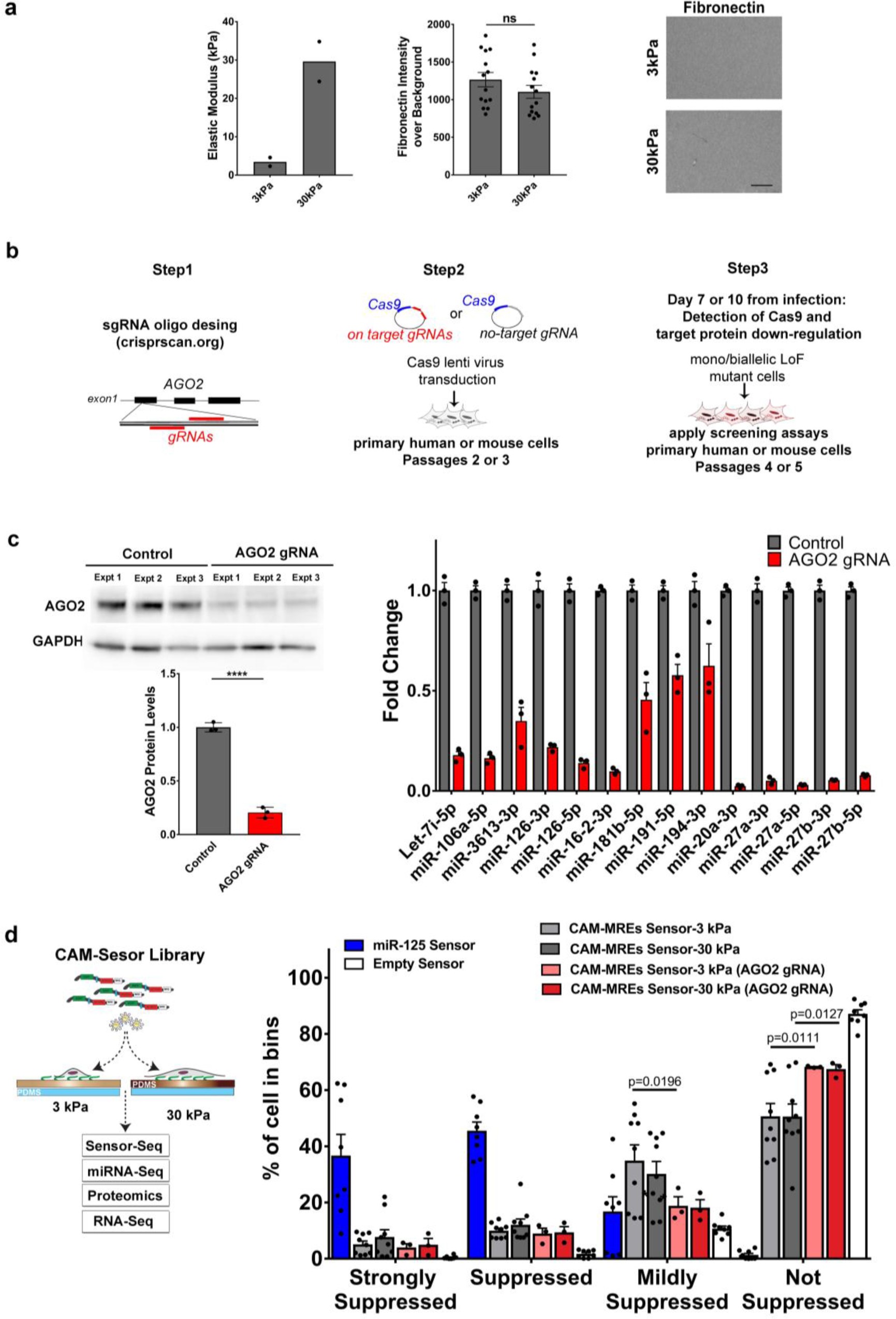
Supplementary Figure 2: Validation of AGO2 CRISPR/Cas9 targeting in HUVECs.
From: MicroRNA-dependent regulation of biomechanical genes establishes tissue stiffness homeostasis

(a) Quantification of elastic modulus of PDMS gels by compression testing on an instron 5848 (bar = mean, n = 2 independent gels per condition plotted as dots). Gels were compressed with a cylindrical indenter to 10% strain at 0.1%/s and allowed to stress-relax for 150 seconds, modulus was measured at equilibrium. Quantification of Fibronectin staining intensity on the two PDMS gels with representative images showing uniform Fibronectin deposition on the gel surface (mean ± SEM, n = 14 fields of view per stiffness, ns = not significant, p = 0.2167, unpaired two-sided t-test, scale bar = 10 µm). (b) Schematics showing the experimental approach to generate AGO2 CRISPR/Cas9 mutant cells in primary human and mouse cells. (c) Left, Representative western blot of three independent replicates showing reduced AGO2 (~92 kDa) levels in HUVECs with a lentivirus co-expressing Cas9 and AGO2 gRNAs, or a no-target gRNA (control, has no homology to any known mammalian gene). The bar graphs show quantification of the proteins normalized to GAPDH (mean ± SEM; n = 3 biologically independent experiments, **** p < 0.0001, unpaired two-sided t-test). Right, qRT-PCR analysis of endothelial specific miRNAs in HUVECs infected with Cas9 and gRNA targeting AGO2 or no-target gRNA (control) at 7 days post infection (dpi). Results are shown normalized by one control for each microRNA (mean ± SEM; n = 3 biologically independent experiments). (d) Left, Schematics of CAM Sensor-Seq strategy. Sensor-seq lentivirus library was titrated to allow single vector copy integration and expression of physiological amounts of each GFP/mCherry transcript per cell. HUVECs were seeded on 3 and 30 kPa PDMS substrates for 48 h and analyzed as described. Right, bar plot representing distribution obtained upon FACS analysis of 10,000 wild-type or AGO2 gRNA mutant HUVECs infected with CAM MRE Sensors and treated as indicated (mean ± SEM; n = 9 biologically independent experiments for control 3 kPa, control 30 kPa; n = 8 biologically independent experiments miR125 and empty sensor; n=3 biologically independent experiments for AGO 3 kPa and AGO 30 kPa, p values indicated on plot, two-way ANOVA with Fisher’s LSD). mCherry/GFP ratio of CAM MRE Sensors increase in AGO2 mutant ECs, as the cell distribution is shifted significantly toward the Empty-Sensor control bin in both 3 and 30 kPa stiffness conditions. Source data can be found in Supplementary Table 8. Unprocessed blots for 2c can be found in Supplementary Figure 8.