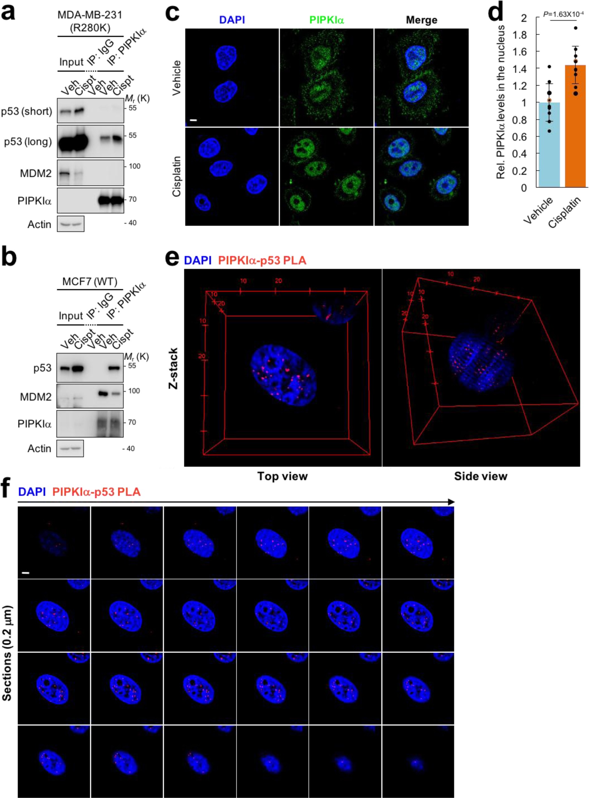
Supplementary Figure 2: PIPKIα associates with the p53 complex in subnuclear compartments.
From: A nuclear phosphoinositide kinase complex regulates p53

(a and b) The indicated cells were treated with 30 μM cisplatin for 24 h. Endogenous PIPKIα was IP’ed and the associated proteins were analyzed by IB. Representative data of three independent experiments were shown. Unprocessed images of the blots are shown in Supplementary Figure 9. (c and d) A549 cells were treated with 30 μM cisplatin for 24 h before processed for IF staining of PIPKIα. DAPI was used to stain nucleic acids. The images were taken with a Leica SP8 confocal microscope. The mean intensity of the green channels in the nuclear region (DAPI positive) was quantified by LAS X (Leica). The green signal from cisplatin-treated group was normalized to the untreated control. The experiments were repeated three times and the graph is shown as mean ± SD of n = 10 cells from one representative experiment. Scale bar, 5 μm. Statistical source data can be found in Supplementary Table 1. (e and f) A549 cells were treated with 30 μM cisplatin for 24 h before processed for PLA between PIPKIα and p53. DAPI was used to stain nucleic acids. The z-stack images were taken with a Leica SP8 confocal microscope with each frame over a 0.2 μm thickness. The 3D view was generated by ImageJ. Scale bar, 5 μm. Representative data of three independent experiments were shown.