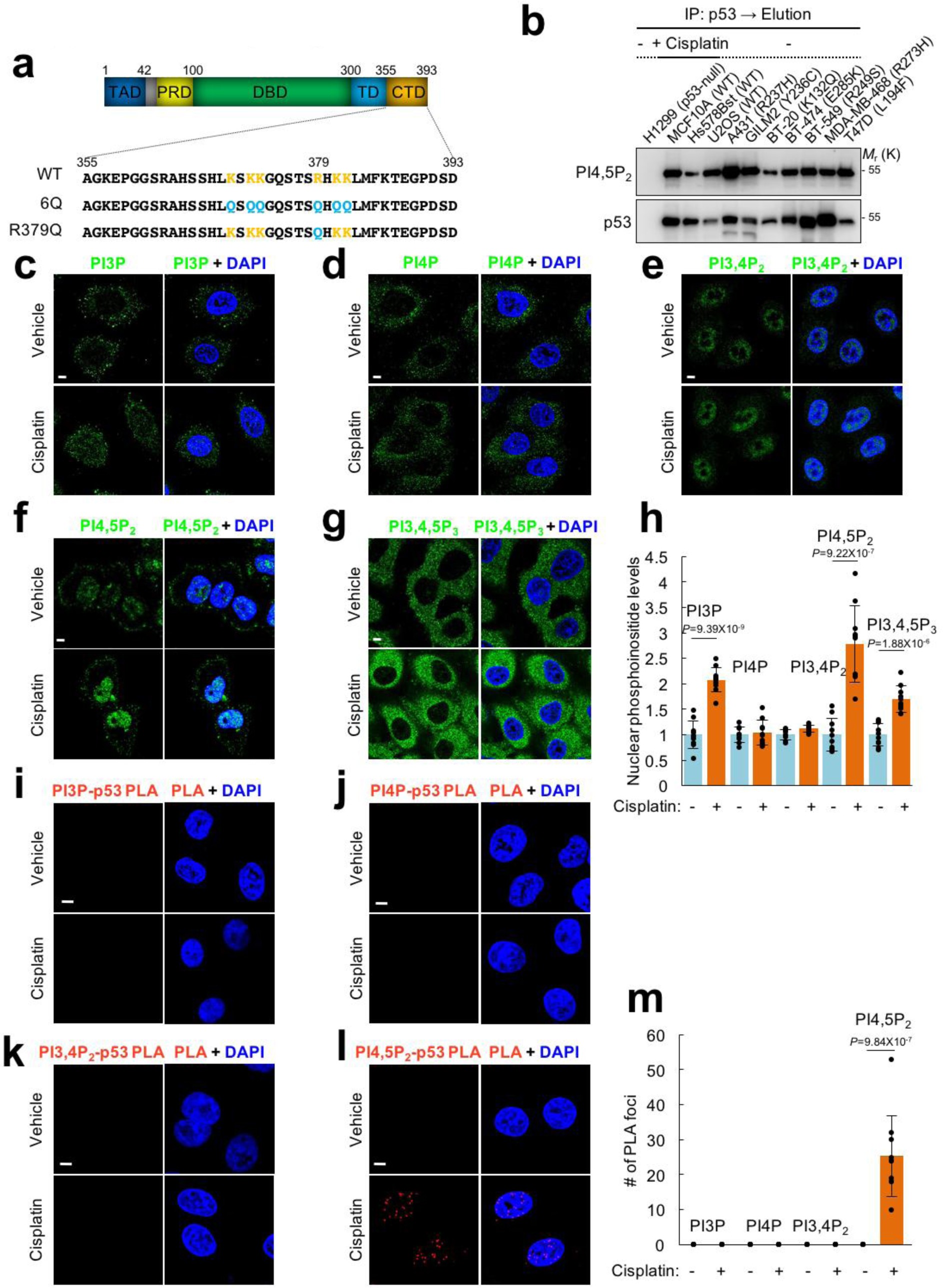
Supplementary Figure 3: PI4,5P2 accumulates in the nucleus in response to genotoxic stress and associates with p53.
From: A nuclear phosphoinositide kinase complex regulates p53

(a) Schematic representation of p53 domains (top). 1 or 6 basic residues in the CTD were mutated to glutamine (Q) to generated PI4,5P2-binding defective mutant R379Q or 6Q. TAD, transactivation domain; PRD, proline-rich domain; DBD, DNA-binding domain; TD, tetramerization domain; CTD, C-terminal regulatory domain. (b) The indicated cells were treated with 30 μM cisplatin for 24 h. Endogenous p53 was IP’ed and IP samples were eluted with 0.2 M glycine (pH 2.5). Elution was analyzed by IB with an anti-PI4,5P2 KT10 antibody. Representative data of three independent experiments were shown. Unprocessed images of the blots are shown in Supplementary Figure 9. (c to h) A549 cells were treated with 30 μM cisplatin for 24 h before processed for IF staining of the indicated phosphoinositides. DAPI was used to stain nucleic acids. The images were taken with a Leica SP8 confocal microscope. The mean intensity of the green channels in the nuclear region (DAPI positive) was quantified by LAS X (Leica). The green signal from cisplatin-treated group was normalized to its untreated control. The experiments were repeated three times and the graph is shown as mean ± SD of n = 10 cells from one representative experiment. Scale bar, 5 μm. Statistical source data can be found in Supplementary Table 1. (i to m) A549 cells were treated with 30 μM cisplatin for 24 h before processed for PLA between p53 and the indicated phosphoinositides. DAPI was used to stain nucleic acids. The images were taken by Leica SP8 confocal microscope. The red PLA signal was quantified by LAS X (Leica) and the graph is shown as mean ± SD of n = 10 cells from one representative experiment. Scale bar, 5 μm. The experiments were repeated three times. Two-sided paired Student t-tests were used for statistical analysis. Statistical source data can be found in Supplementary Table 1.