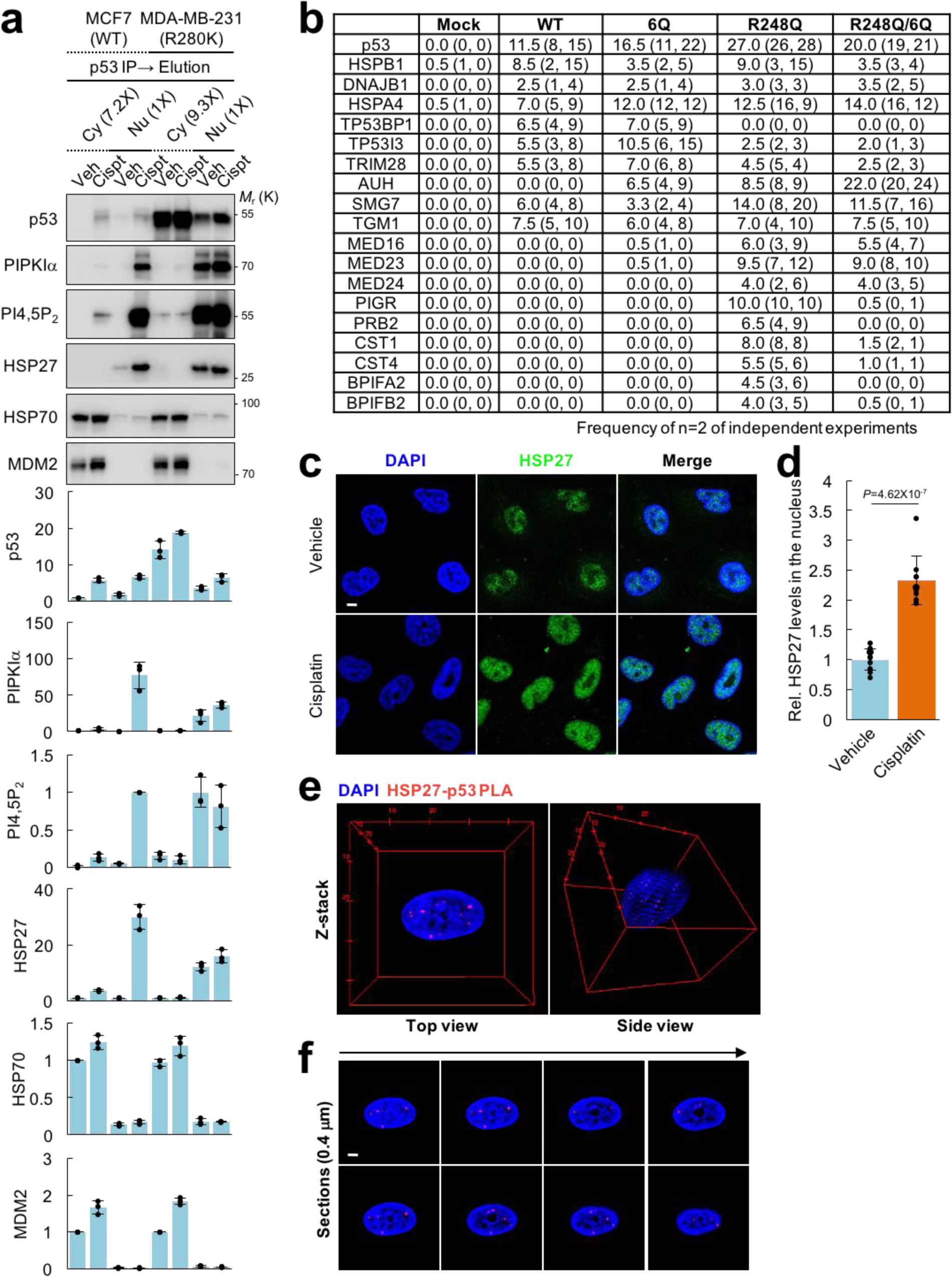
Supplementary Figure 6: HSP27 is a novel binding partner of nuclear p53.
From: A nuclear phosphoinositide kinase complex regulates p53

(a) Cells were treated with 30 μM cisplatin for 24 h, and cytoplasmic (Cy) and nuclear (Nu) proteins were fractionated. p53 was IP’ed and IP samples were eluted with 0.2 M glycine (pH 2.5). Elution was analyzed by IB with the indicated molecules and the graph is shown as mean ± SD of n = 3 independent experiments. Two-sided paired Student t-tests were used for statistical analysis. Statistical source data can be found in Supplementary Table 1. Unprocessed images of the blots are shown in Supplementary Figure 9. (b) The indicated p53 constructs were transiently transfected in p53-null H1299 cells for 48 h. p53 was IP’ed and IP samples were eluted with 0.2 M glycine (pH 2.5). Elution was analyzed by mass spectrometry. The table shows a selected list of detected proteins. The experiments were repeated twice. (c and d) A549 cells were treated with 30 μM cisplatin for 24 h before processed for IF staining of HSP27. DAPI was used to stain nucleic acids. The images were taken with a Leica SP8 confocal microscope. The mean intensity of the green channels in the nuclear region (DAPI positive) was quantified by LAS X (Leica). The green signal from cisplatin-treated group was normalized to the untreated control. The experiments were repeated three times and the graph is shown as mean ± SD of n = 10 cells from one representative experiment. Scale bar, 5 μm. Statistical source data can be found in Supplementary Table 1. (e and f) A549 cells were treated with 30 μM cisplatin for 24 h before processed for PLA between HSP27 and p53. DAPI was used to stain nucleic acids. The z-stack images were taken with a Leica SP8 confocal microscope with each frame over a 0.2 μm thickness. The 3D view was generated by ImageJ. Scale bar, 5 μm. Representative data of three independent experiments were shown.