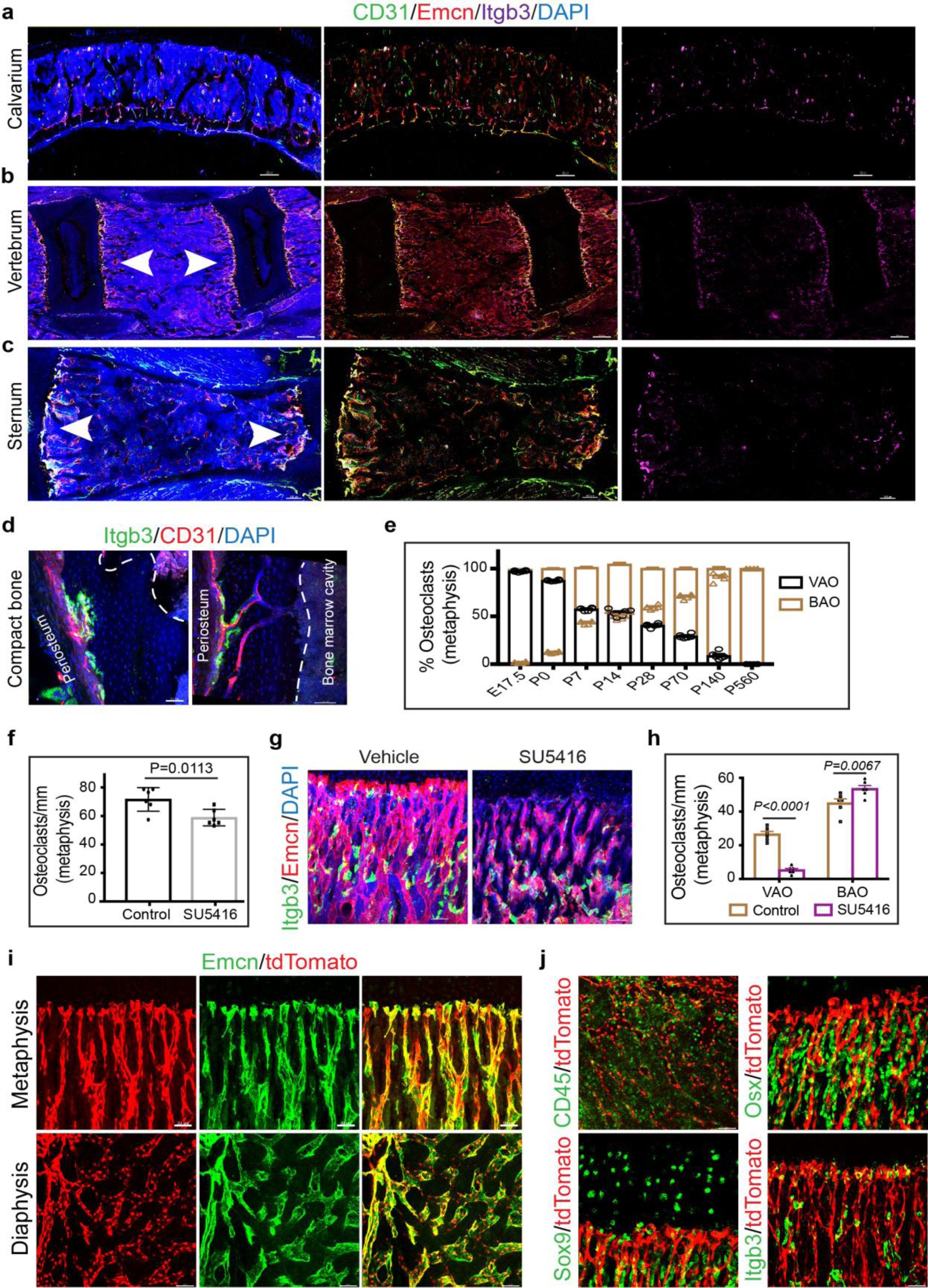
Supplementary Figure 2: Distribution of osteoclasts and their association with blood vessels.

a-c, Tile scan images show distribution of osteoclasts (Itgb3, magenta) in various bone tissues such as calvarium (a), Vertebrum (b) and sternum (c) of 4-week-old mice. Blood vessels were immunostained using endomucin (Emcn, red) and CD31(green). DAPI stains nuclei. Scale bars, 200 μm (a,b), 100 μm (c). Representative images from 3 repeated experiments. d, Osteoclasts (Itgb3, green) in the cortical region of tibia are large elongated structures similar to BAO. Despite their proximity to blood vessels (Emcn, red), they seem to stretch along the bone surface. Scale bar, 50 μm. Representative images from 8 repeated experiments. e, Graph shows percentage variation of BAO and VAO subsets during bone growth. Developing bone contains predominantly VAO subset which decreases with age that lead to majority of BAO subset in adults. Data represent mean ± sem from n = 6 animals pooled from 3 experiments. f, Quantification of total osteoclasts number in the tibial metaphysis of control and vegfr2 inhibitor (SU5416) treated mice. Data represent mean ± sem from n = 6 biologically independent samples. P values, two-tailed unpaired t-tests. g, Confocal images showing metaphysis of control and Vegfr2 inhibitor (SU5416) treated mouse tibia immunostained for blood vessels (Emcn, red) and osteoclasts (Itgb3, green) at 4 weeks of age. Scale bar, 50μm. Representative images from 6 experimental animals. h, Vegfr2 treatment resulted in dramatic reduction in percentage of VAO subset. Data represent mean ± sem from n = 6 biologically independent samples pooled from 4 experiments. P values, two way-ANOVA with Sidak’s multiple comparisons test. i-j, Tibia from double transgenic mice generated using Cdh5 (PAC) CreERT2 and R26 lox-STOP-lox tdTomato transgenic background were analysed for Tomato expression after tamoxifen induction. Tamoxifen induces tomato expression in cells which undergo Cre mediated recombination. Thick bone sections were analysed for tomato expression and immunostained for various cell markers to understand the specificity of the Cre driver. i, Confocal images show blood vessel specific recombination in metaphysis and diaphysis of bone. Endomucin immunostaining (emcn, green) coincides with the endogenous tomato expression (red). j, Confocal images show Tomato expression (red) along with other cell type specific markers; CD45 labels haematopoietic cells, Osterix (Osx) marks osteoprogenitors, Sox9 was used to label chondrocytes and Itgb3 shows distribution of osteoclasts. Tomato expression does not overlap with any of these cell types. This also indicates the specificity of this Cre driver for blood vessels in bone. Scale bar, 50 μm. Representative images from 10 repeated experiments.