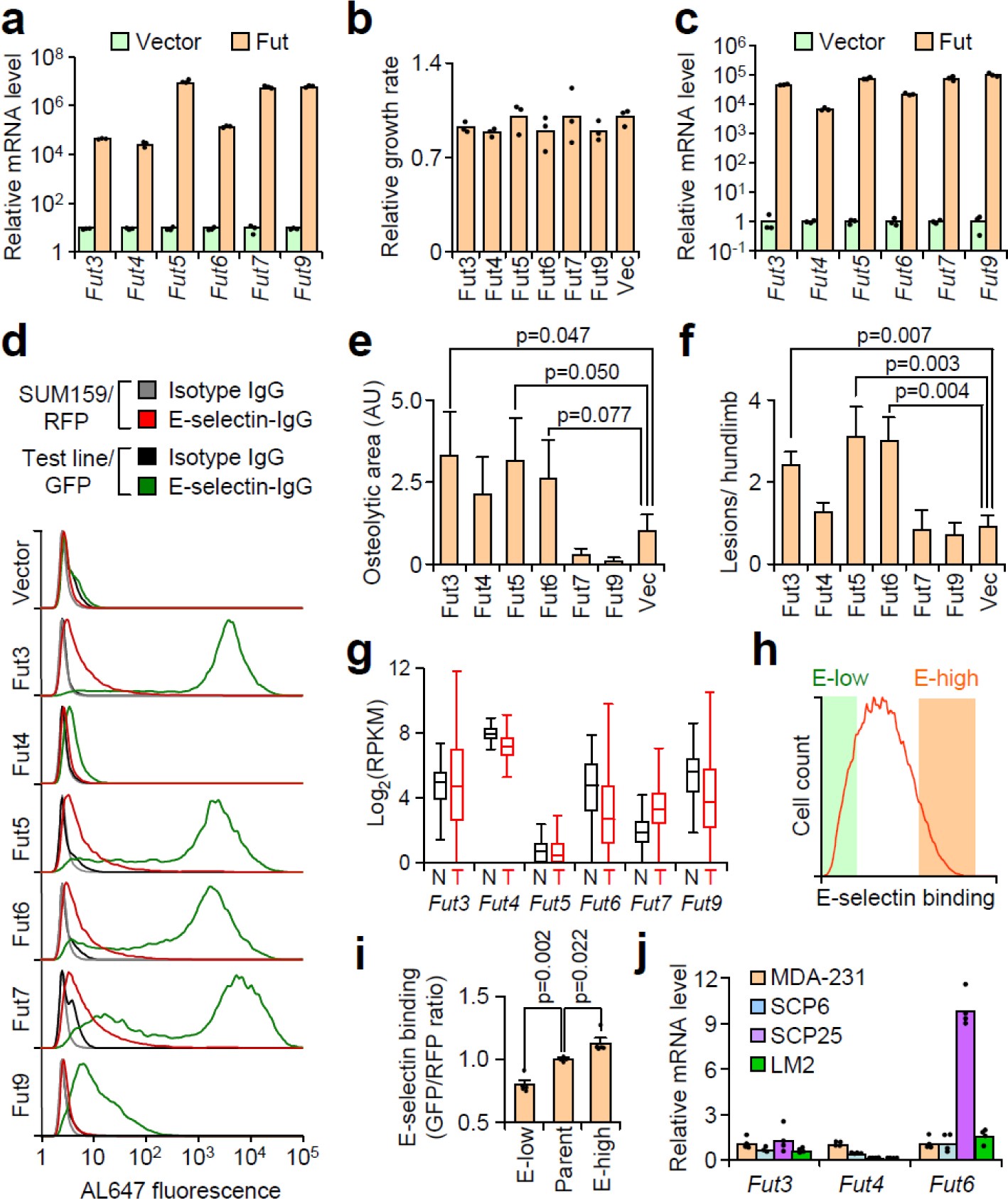
Supplementary Figure 2: Quantification of α1–3 Fut expression and activity in MDA-MB-231 and M1a cells.

(a) Total RNA from MDA-MB-231 cells stably expressing each α1-3Fut was analysed for Fut3-7,9 expression by qPCR. n = 3 technical replicates. (b) Proliferation rates of MDA-MB-231-Fut3-7,9 were compared to vector control cells by the EZQuant assay. n = 3 biological replicates. Student’s t-test, two-sided. No statistically significant difference (p>0.05) between Fut groups vs Vector group. (c) Total RNA from M1a cells expressing each α1-3Fut was analysed for Fut3-7,9 expression by qPCR. n = 3 technical replicates. (d) Comparative flow cytometry analysis of E-selectin binding to stable α1-3 Fut-expressing M1a cells using SUM159-RFP as an internal control. Data representative of 4 independent experiments. (e, f) Quantification of osteloytic area (e) and the number of osteolytic lesions in the hind limbs of Nu/Nu mice receiving an intracardiac injection of M1a cells expressing each Fut enzyme (f). n = 12 (Fut4, Fut6), 10 (Fut3, Fut5, Fut9), 6 (Fut7), or 20 (Vector) hindlimbs. Mann–Whitney U test, two-sided. (g) RNA-Seq counts of each Fut enzyme’s first exon extracted from the TCGA RNA-seq clinical dataset in tumour (T) compared to adjacent normal (N) tissue. n = 955 patients. Data represent median, interquartile range and spikes to upper and lower adjacent values. (h) Isolation of subpopulations of MDA-MB-231 cells with high or low E-selectin binding ability by FACS. (i) E-selectin binding levels in sorted cell lines were quantified by comparative flow cytometry analysis after five passages. n = 3 biological replicates, Student’s t-test, two-sided. (j) Total RNA of poorly metastatic MDA-MB-231 and SCP6 cell lines compared to highly bone metastatic SCP25 and lung metastatic LM2 sublines was analysed for endogenous levels of each α1-3 Fut by qPCR. Fut5/7/9 were undetectable in each cell line. n = 3 technical replicates, Data represent mean ± s.e.m.