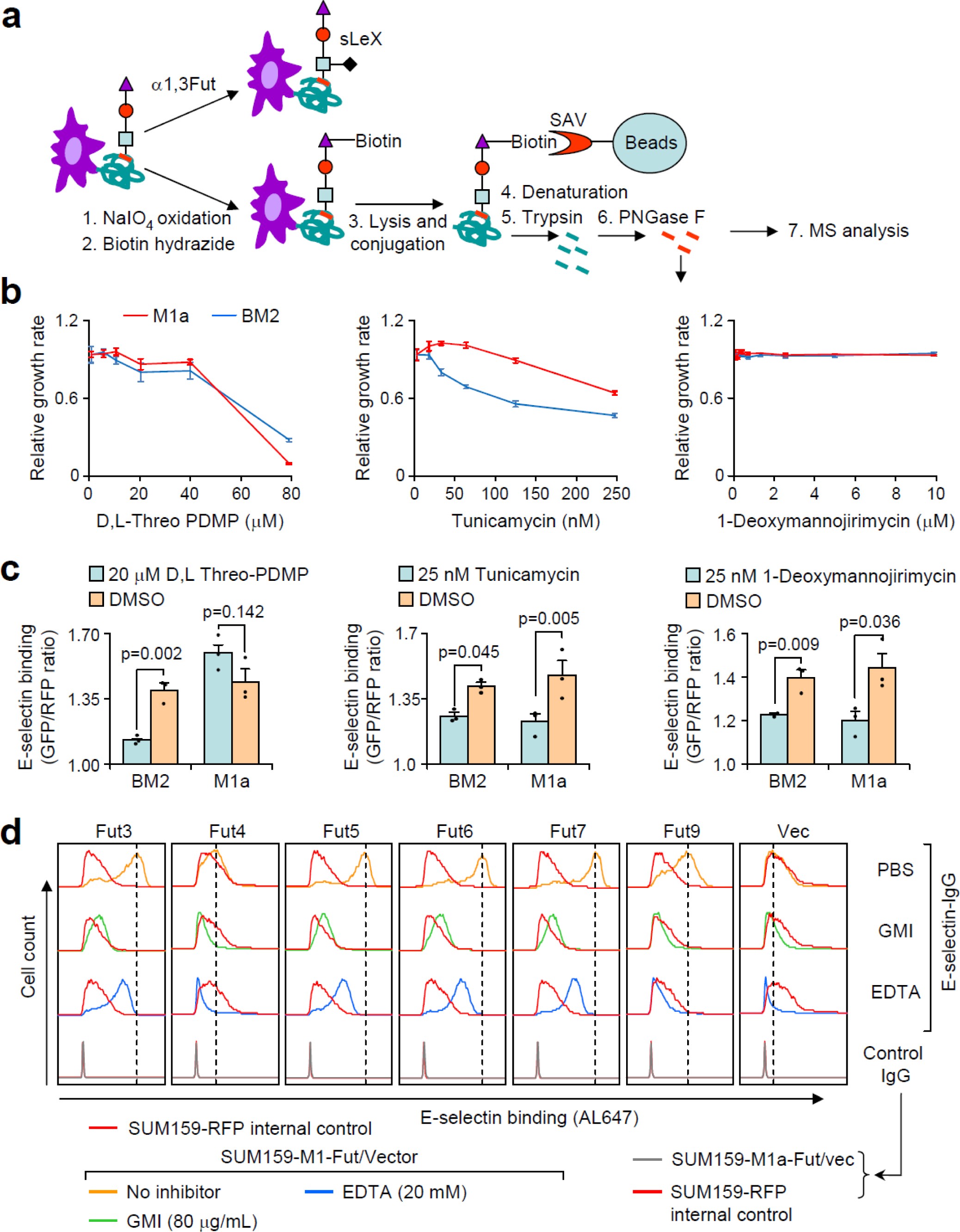
Supplementary Figure 3: Pharmacological and enzymatic modification of E-selectin binding.

(a) Schematic of the rationale and protocol used for the extraction and identification of N-glycosites. Both the MDA-MB-231 and M1a cell lines contain potential substrates for Fut-mediated fucosylation to create sLeX, a tetrasaccharide glycosylation necessary for E-selectin binding. To identify these E-selectin ligands, the extracellular surface of MDA-MB-231 or M1a cells was oxidized with sodium metaperiodate to form hydrazide-reactive carbonyl groups from the cis-diols contained in the carbohydrates groups of membrane glycoproteins. Biotin-hydrazide was covalently linked to these oxidized glycoproteins, which were then purified by streptavidin affinity chromatography under denaturing conditions. Specific n-glycosylated residues were identified by sequential digestion first with trypsin to remove non-glycosylated peptides, followed by specific release of glycosylated peptides with PNGase F, and subsequently by MS/MS identification. (b) Proliferation assays were performed over 48 h on M1a or BM2 cells incubated with varying concentrations of D,L-Threo PDMP, Tunicamycin, or 1-Deoxymannojirimycin and cell viability was quantified with EZQuant. n=4 (Tunicamycin, PDMP) or n=3 (1-DMJ) biological replicates per concentration. Data represent mean ± s.e.m. (c) The comparative flow cytometry assay was performed on BM2 and M1a cells incubated with non-toxic doses of each indicated metabolic inhibitor for 48 h. Cells were harvested and mixed with untreated MDA-MB-231–RFP as the internal control followed by E-selectin-IgG probing. n=3 biological replicates. Student’s t-test, two-sided. (d) M1a cells expressing each Fut enzyme were harvested, split into three samples and probed with E-selectin-IgG with PBS, GMI-1271 (80 μg/mL) or EDTA (20 mM). These were combined with SUM159-RFP cells probed with E-selectin-IgG in the absence of inhibitory agents as internal control and the comparative flow cytometry assay was conducted. The bottom panel represents the same experiment conducted with control IgG as negative controls for both test M1a-Fut and control SUM159-RFP cell lines. Dashed lines represent median binding values in the positive control condition. Data representative of 4 independent experiments (b-d). Data represent mean ± s.e.m.