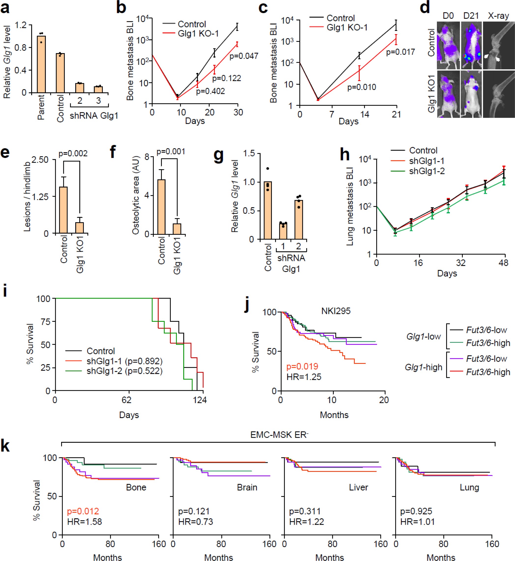
Supplementary Figure 6: Glg1 ablation reduces bone but not lung metastasis.

(a) qPCR quantification of Glg1 mRNA following stable shRNA-mediated knockdown of Glg1 in BM2 cells. n = 3 technical replicates. (b, c) BLI quantification of bone metastasis burden after intracardiac injection of control or Glg1-KO BM2 cells (b, n= 9 mice/group) or Glg1-KO M1a cells (c, n= 9 (Control) or 7 (Glg1-KO1) mice/group) into Nu/Nu mice. Mann–Whitney U test, two-sided. (d) Representative image of BLI and X-ray images from M1a Glg1-knockout-injected mice. Data representative of median signal from c. White arrows indicate osteolytic lesions. (e, f) The number of lesions/ hindlimb (e) and average osteolytic area (f) were quantified from X-rays of M1a Glg1 knockout-injected mice. n = 18 (Control) or 14 (Glg1-KO1) hindlimbs per group. Mann–Whitney U test, two-sided. Data representative of two independent experiments (b-f). (g) qPCR analysis of Glg1 expression in control or Glg1-knockdown LM2 cells. n = 4 technical replicates. (h) BLI quantification of lung metastasis burden following intravenous injection of control and Glg1-knockdown LM2 cells into Nu/Nu mice. n = 8 (shGlg1-1) or 9 (shGlg1-2, Control) mice/group. Student’s t-test, two-sided, demonstrated non-significance at all time points (p>0.05). (i) Survival data was tabulated when mice became moribund and was used for Kaplan–Meier survival curve analysis which demonstrated non-significance for all curves, Cox’s proportional hazards model, two-sided. n = 8 (shGlg1-1) or 9 (shGlg1-2, Control) mice/group. Data represent mean ± s.e.m. (j) Kaplan–Meier survival curve of breast cancer patients in the NKI-295 dataset stratified by median expression level of Glg1 and Fut3/Fut6 RNA. n = 295. Cox’s proportional hazards model, two-sided. (k) Kaplan–Meier organ-specific metastasis-free survival curves of ER- breast cancer patients in the EMC-MSK dataset stratified by median expression level of Glg1 and Fut3/Fut6 mRNA. n = 244. Cox’s proportional hazards model, two-sided.