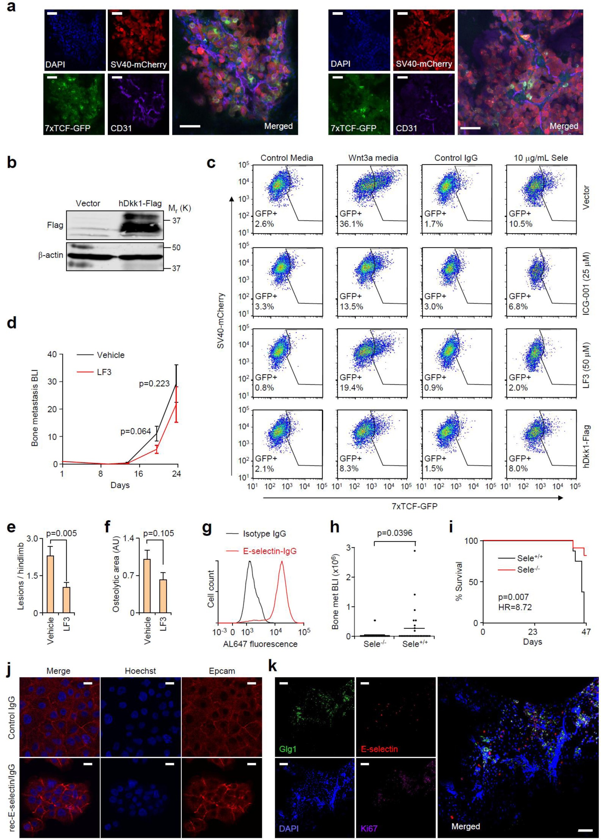
Supplementary Figure 8: E-selectin binding-induced Wnt signalling and E-selectin is critical to prostate cancer bone metastasis.

(a) Confocal imaging of ex vivo bone sections from Nu/Nu mice that developed bone metastasis following intracardiac injection of BM2-TGC cells. Live animal labelling with retro-orbital anti-CD31 was conducted to visualize vasculature. Scale bars represent 50 μm. Data representative of 5 biological replicates. (b) Western blot of analysis of hDkk1-Flag expression in BM2-TGC cells expressing Dkk1–FLAG or the control vector. Data representative of 3 independent experiments. (c) Flow cytometry measurement of Wnt activation using the BM2-TGC reporter cell line expressing either Dkk1–FLAG or empty vector seeded over IgG or E-selectin-treated plates (10 μg/mL), or treated with L Cell Wnt3a-conditioned media vs control-conditioned media. Wnt inhibitors ICG-001 (25 μM), LF3 (50 μM), and Dkk1 were tested against each condition during 48h of culture. Data representative of 3 independent experiments. (d) BLI quantification of bone metastasis burden after intracardiac injection of BM2 cells into Nu/Nu mice followed by 7 days of treatment with either LF3 (40 mg/kg body mass, n =15 mice) or vehicle (n = 12 mice). Mann–Whitney U test, two-sided. Data representative of 2 independent experiments. (e, f) Total number of lesions per hindlimb (e) and total osteolytic area (f) were quantified between treatments. n = 24 (Vehicle) or 30 (LF3) hindlimbs/ group. Mann–Whitney U test, two-sided. Data represent mean ± s.e.m. (g) Flow cytometry measurement of E-selectin-IgG binding to ob1, a bone metastatic derivative of DU145 prostate cancer cell line. Data representative of 3 independent experiments. (h) Ex vivo bioluminescence of hindlimbs from WT and Sele−/− NOD/SCID mice injected with ob1 cells. n = 20 (KO) or 28 (WT) hindlimbs/group. Mann–Whitney U test, two-sided. Data represent mean. (i) Kaplan–meier survival plot of WT and Sele−/− mice injected with ob1 cells. n = 11 (KO) or 8 (WT) mice/group. Cox’s proportional hazards model, two-sided. Data in h and i representative of 2 independent experiments. (j) Confocal imaging of ob1 cells plated 24h on E-selectin- or IgG-coated (10 μg/mL) ibidi plates stained for EpCAM. Scale bar represents 10μm. Data representative of 3 independent experiments. (k) Immunofluorescence staining of E-selectin, Ki67, and Glg1 in FFPE-bone sections from a bone metastasis sample from a prostate cancer patient. Scale bar represents 50 μm. Data representative of 13 sections from 2 biopsy specimens. Unprocessed original scans of the blots in b are shown Supplementary Fig. 9.