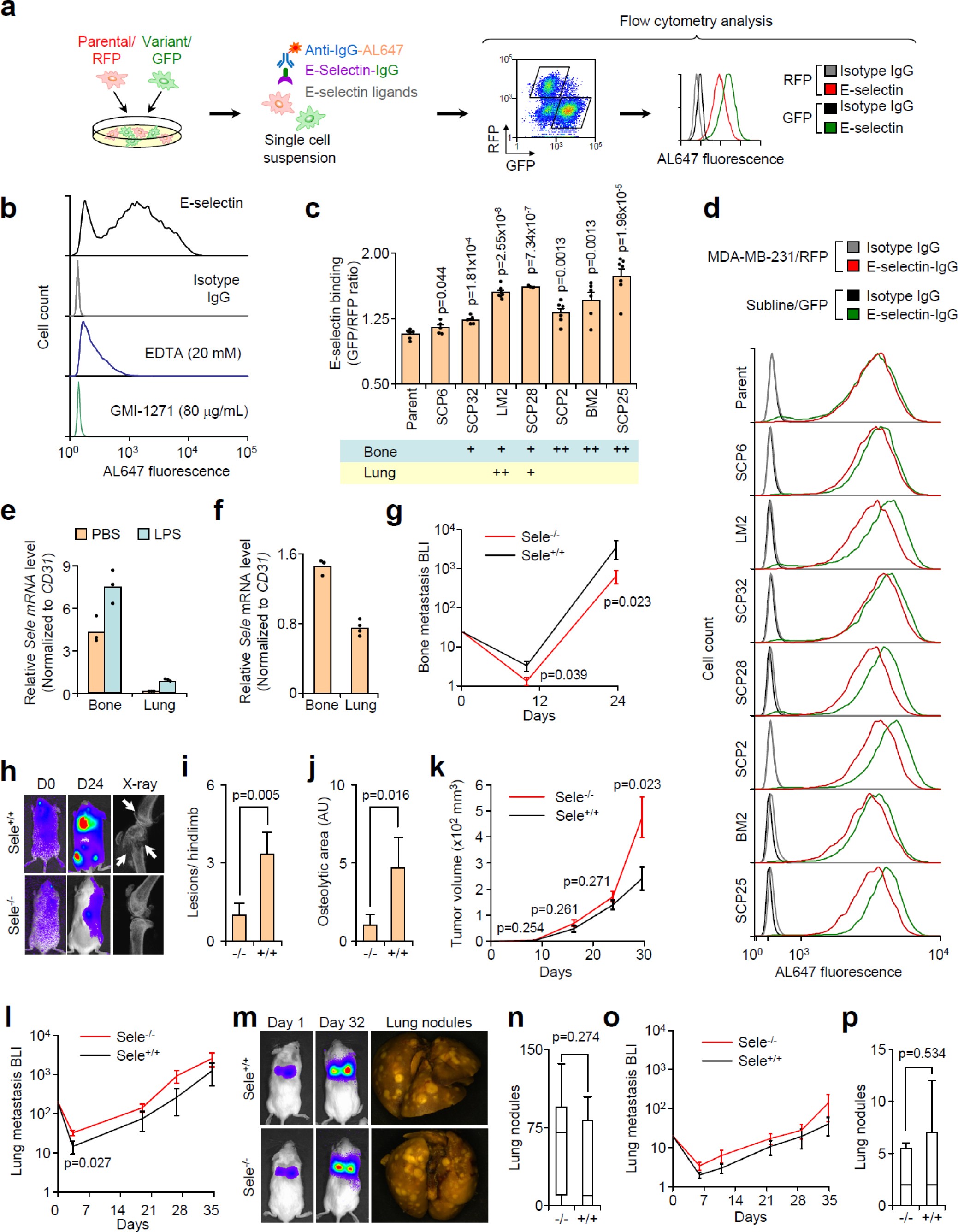
Supplementary Figure 1: E-selectin promotes bone but not lung metastasis.

(a) Schematic representation of the comparative E-selectin binding assay. GFP-labelled experimental cells cocultured with RFP-labelled control cells are probed with E-selectin-IgG or isotype IgG (as the baseline control for each cell line) and quantified by flow cytometry using AL647 conjugated anti-IgG. This yields a ratio of AL647 signal between GFP+ and RFP+ cells with each normalized to their isotype IgG control as a quantitative measurement of relative E-selectin binding ability. (b) Flow cytometry histogram showing binding of MDA-MB-231-Fut cells to E-selectin-IgG chimera or isotype IgG, or to E-selectin-IgG at the presence of EDTA or GMI-1271 as negative controls. Data representative of 5 independent experiments. (c) E-selectin binding to isogenic derivatives (GFP+) compared to parental MDA-MB-231 cells (RFP+). Median intensity ratios were calculated using (SELE-GFP/IgG-GFP)/(SELE-RFP/IgG-RFP). n = 6 (Parent, SCP6, LM2, SCP32, SCP2, BM2), n = 3 (SCP38) or n = 7 (SCP25) independent biological replicates. Student’s t-test, two-sided, compares respective cell derivative to the parental cell line. (d) Representative figure of a flow cytometry histogram obtained from E-selectin binding to the isogenic MDA-MB-231 series using MDA-MB-231–RFP as an internal control. Data representative of independent biological replicates from c. (e) Total RNA from bone marrow and lungs in naïve and 6 h LPS-treated NOD/SCID mice was analysed for Sele (normalized by CD31) mRNA expression levels by qPCR. n = 3 technical replicates representative of 3 independent experiments. (f) Total pooled RNA from human bone marrow and lung tissues was analysed for Sele (normalized by CD31) mRNA expression levels by qPCR. n = 3 technical replicates. Experiment performed once from pooled RNA samples. (g) BLI quantification of bone metastasis burden following intracardiac injection of the M1a cell line into WT or Sele−/− SCID mice. n = 7 (KO), n= 9 (WT). Mann–Whitney U test, two-sided. (h) Representative BLI and X-ray images of bone metastasis in WT and Sele−/− NOD/SCID mice. White arrows indicate osteolytic lesions. Data representative of median signal from (h). (i, j) Quantification of osteloytic area (i) and the number of osteolytic lesions (j) in the hindlimbs of animals. n = 14 (KO) or 18 (WT) hindlimbs/group. Mann–Whitney U test, two-sided. Data representative of two independent experiments (g–j). (k) Primary tumour growth of M1a cells implanted orthotopically in WT or Sele−/− NOD/SCID mice. n = 7 mice/group. Student’s t-test, two-sided. (l) BLI quantification of lung metastasis burden following intravenous injection of LM2 cells into WT and Sele−/− NOD/SCID mice. n = 10 (KO), n = 7 (WT). Student’s t-test, two-sided. (m) Representative BLI and gross morphological images of lungs from LM2-injected mice. Data representative of median signal from l. (n) Macrometastatic nodes counted on the surface of the lungs of the LM2-injected WT or Sele−/− NOD/SCID mice. n = 10 (KO), n = 6 (WT). Student’s t-test, two-sided. (o) BLI quantification of lung metastasis burden following intravenous injection of M1a cells into WT and Sele−/− NOD/SCID mice. n = 10 (KO) or 9 (WT) mice/ group, Student’s t-test, two-sided. (p) Macrometastatic nodes counted on the lungs of the M1a-injected WT or Sele−/− NOD/SCID mice. n = 8 (KO), n = 7 (WT). Student’s t-test, two-sided. Experiment performed once (k–p). Bar graph data represent mean ± s.e.m. Boxplot data represent median, interquartile range, and spikes to upper and lower adjacent values.