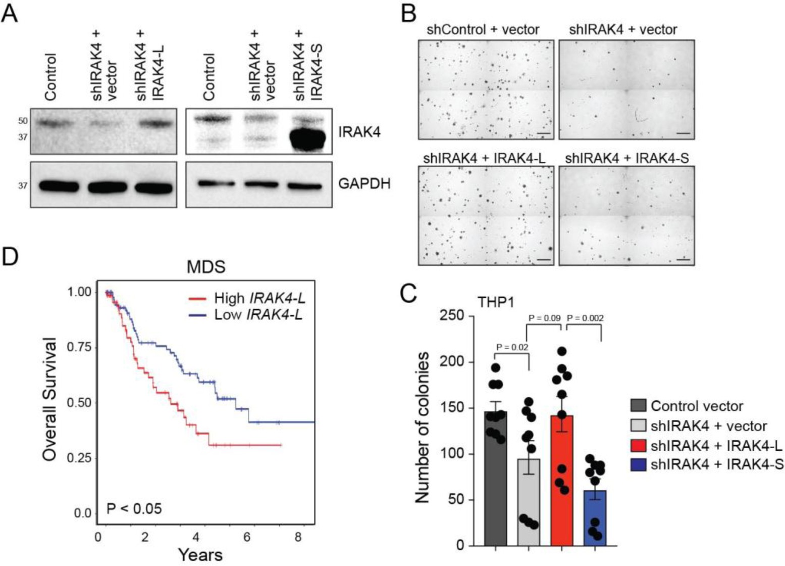
Supplementary Fig. 4: IRAK4-L is required for leukaemic cell function in vitro and correlates with worse overall survival in MDS.

(a) THP1 cells were transduced with mCherry-expressing shRNAs targeting both IRAK4-L and IRAK4-S (shIRAK4-L/S), or control shRNA, sorted for mCherry expression. Isolated cells (mCherry positive) were then transduced with cDNAs expressing IRAK4-L (pMSCV-pGK-GFP), IRAK4-S, or empty vector and sorted for mCherry/GFP expression. Double positive cells were then immunoblotted with the N-terminal IRAK4 antibody (left panel) and C-terminal IRAK4 antibody (right panel). (b-c) The indicated cells from panel (A) were examined for leukaemic progenitor function in methylcellulose. Representative images are shown in (B). Data in (C) is from 3 biological replicates. Scale bar, 700 microns. Error bars represent mean +/- SEM. Two-sided t-tests were used for statistical analyses. (d) Kaplan-meier survival analysis of MDS patients stratified based on expression of high or low IRAK4-L expression. Data is adapted from Gerstung et al. (Nature Communications, 2015). Data represent the mean ± s.e.m.