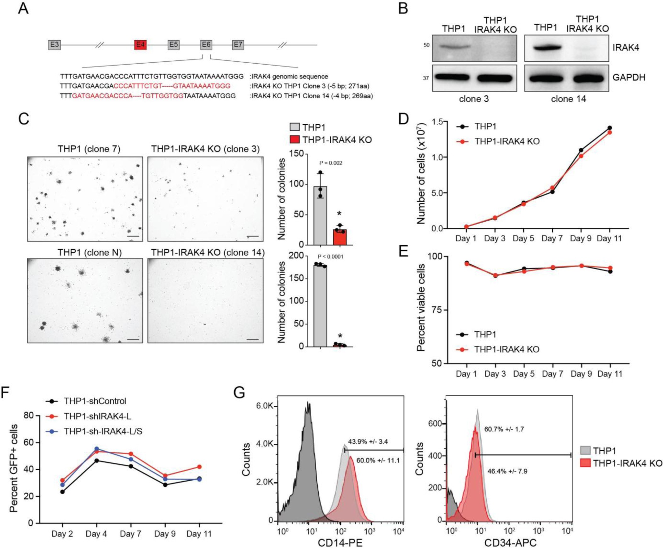
Supplementary Fig. 3: Generation and characterization of THP1 cells deficient for IRAK4 isoforms.

(a) Schematic showing the exons targeted for CRISPR-Cas9 mediated editing of the human IRAK4 gene locus in THP1 cells from 2 independent clones. (b) Immunoblotting for IRAK4 (N-terminal antibody) in matched parental (THP1) and IRAK4-edited (THP1 IRAK4 KO) THP1 cells. (c) Parental and IRAK4 KO THP1 cells expressing were examined for leukaemic progenitor function in methylcellulose using independent clones. Representative images are shown on the left. Scale bar, 700 microns. Data is summarized from 3 biological replicates. Error bars represent mean +/- SD. Two-sided t-tests were used for statistical analyses. (d) Total cell counts were performed for THP1 and THP1-IRAK4 KO (clone 14) cells in liquid culture for the indicated days. (e) Viable cell counts (Trypan blue exclusion) were performed for THP1 and THP1-IRAK4 KO (clone 14) cells in liquid culture for the indicated days. (f) THP1 cells transduced with shRNAs targeting IRAK4-L (shIRAK4-L), IRAK4-L and shIRAK4-S (shIRAK4-L/S), or empty control were monitored in liquid culture by GFP expression. (g) Flow cytometric analysis of THP1 and THP1-IRAK4 KO (clone 14) cells stained with CD14-PE or CD34-APC. Dark grey histogram represents no antibody control. Representative FACS histogram from 2 independent biological replicates. Data represent the mean ± s.e.m.