Supplementary Fig. 4: Additional experiments evaluating GPR137B interactions and GPR137B as an adaptor of lysosomal RagA/C.
From: The lysosomal GPCR-like protein GPR137B regulates Rag and mTORC1 localization and activity

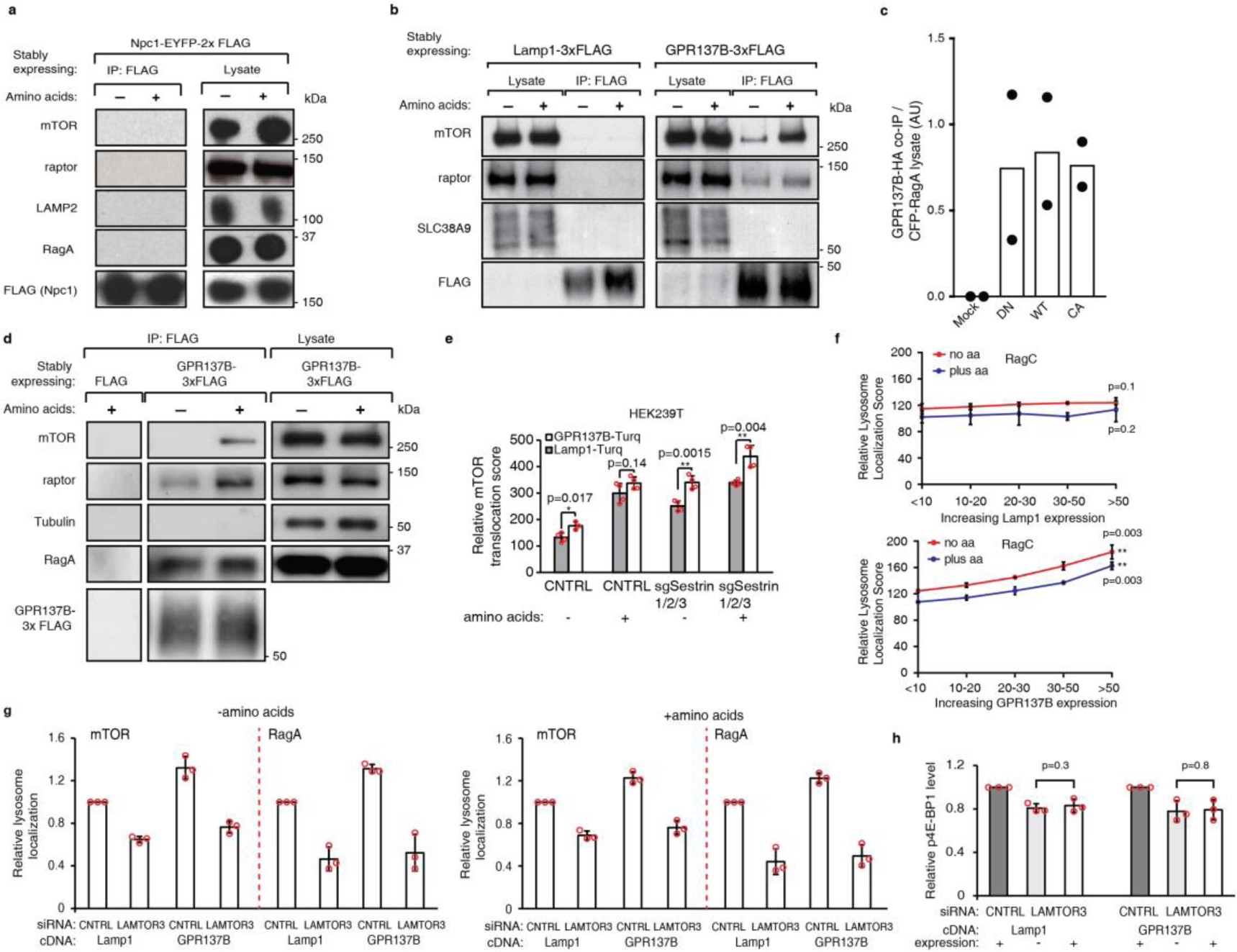
a, Immunoprecipitation of FLAG-NPC1 from lysates of HEK293T cells stably expressing FLAG-tagged NPC1 did not co-immunoprecipitate mTORC1 components or Rag GTPases. Cells are treated as in Fig. 4a. b, GPR137B does not interact with SLC38A9. Co-immunoprecipitation was performed as in Fig. 4a. c, Quantification of Fig. 4c showing the mean of two independent experiments. d, Interaction of GPR137B with mTORC1 and RagA was examined in HeLa cells stably expressing GPR137B-3×FLAG. Experiments in a, b and d were performed twice. e, GPR137B can increase mTORC1 translocation independent of Sestrins. Control (parental HEK293T) cells and SESTRIN1,2,3 triple-null cells transfected with either Lamp1-Turquoise or GPR137B-Turquoise were amino acid starved for 60 min and restimulated for 10 min. GPR137B overexpression still increases mTOR translocation significantly in SESTRIN1,2,3 triple-null HEK293T cells. Data represent mean ± s.d. from four independent experiments and a two-tailed Student’s t-test was used. f, GPR137B regulates RagC lysosomal localization. Increasing the expression of GPR137B causes increased lysosomal RagC localization. Cells were treated and analysed as in Fig. 4d; mean ± s.d. from three independent experiments. GPR137B-expressing bins show statistically significant differences with repeated-measures one-way ANOVA analysis and Tukey’s test. g,h, Lack of rescue of RagA localization and mTORC1 activity by GPR137B expression in siRagulator-treated cells. g, RagA lysosomal localization was quantified in HeLa cells transfected with the indicated siRNA and cDNAs, amino acid starved for 2 h and restimulated for 10 min. All values are normalized to control cells (siControl treated expressing Lamp1). Lamp1-expressing and GPR137B-expressing cells in siLAMTOR3 treated wells in both amino acid-starved and restimulated conditions show similar levels of reduced RagA lysosomal localization. h, Phosphorylation of 4E-BP1 at 37/46 was quantified in cells treated as in g and restimulated with amino acids for 30 min. In siLAMTOR3-treated wells, a paired, two-tailed Student’s t-test shows no statistically significant difference between GPR137B-expressing cells and the untransfected cells of the same well. In g and h, n = 3 independent experiments with data representing mean ± s.d.