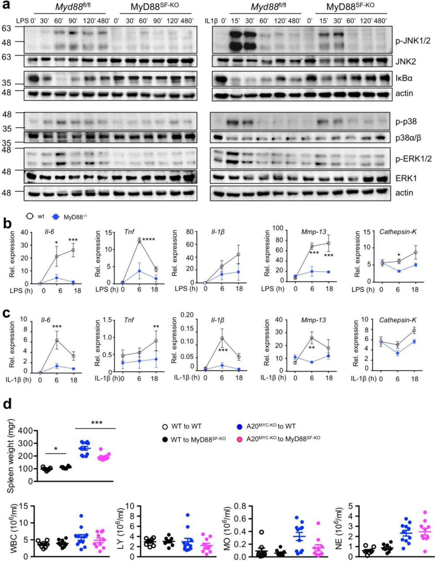
Supplementary Figure 2: MyD88 regulates LPS- and IL-1β-induced inflammatory signalling in synovial fibroblasts.

a) Synovial fibroblasts with the indicated genotypes were stimulated with 1 µg/ml of LPS (left panel) or 10 ng/ml of IL-1β (right panel) and analysis of NF-κB and MAPK signalling was performed by immunoblotting with the indicated antibodies. Results of one representative out of two independent experiments are shown. (b-c) Synovial fibroblasts with the indicated genotypes were incubated with 1 µg/ml of LPS (b) or 10 ng/ml of IL-1β (c) and mRNA expression of the indicated genes was evaluated at the indicated time points after stimulation. Graphs depict pooled results from two independent experiments in which five independent isolations of synovial fibroblasts for each genotype (n=5 independent isolations of synovial fibroblasts) were used. (d) Graphs depicting spleen weight as well as the numbers of white blood cells (WBC), lymphocytes (LY), monocytes (MO), and neutrophils (NE) in peripheral blood from mice with the indicated genotypes. Dots indicate individual mice (wt to wt, n=7; wt to MyD88SF-KO n=8; A20MYC-KO to wt, n=11, A20MYC-KO to MyD88SF-KO, n=10 mice). In all graphs average ± SEM is also shown for each group of mice. *, ** and *** represent p<0.05, p<0.01 and p<0.001 respectively (non-parametric Mann-Whitney test between indicated genotypes for d; two way ANOVA with Bonferroni correction for b, c). All statistical tests are two-tailed. Raw data are provided in Supplementary Table 3 and unprocessed immunoblots are provided in Supplementary Figure 9.