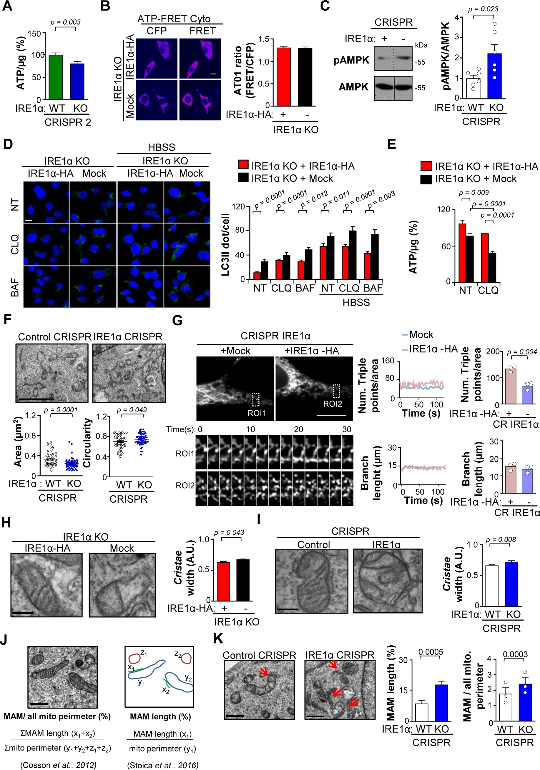
Supplementary Figure 2: Altered mitochondrial bioenergetics in IRE1α deficient cells.

(A) ATP measurement in the indicated cell lines with a luminescence assay (n = 18 biologically independent samples). (B) Indicated cell lines imaged using AT01 cytosolic FRET probe. Scale bar = 20 µm (total cells analysed: Mock: n = 91 cells; IRE1α-HA: n = 62 cells). (C) Indicated cells were processed for WB analysis to measure pAMPK followed by quantification using total AMPK (dashed line indicated spliced gel to avoid irrelevant lanes) (n = 6 biologically independent samples). (D) Indicated cells were imaged for LC3-II immunofluorescence and confocal microscopy after 6 h treatment with or without 2 h pre-exposure to starvation (CLQ = 1 µM chloroquine, BAF = 0.1 µM bafilomycin A1). Right panel: LC3-II dot count per cell were quantified (n = 3 independent experiments; total cells analysed from left to right: 67; 89; 65; 99; 70; 91; 80; 91; 51; 103; 69; 96). Scale bar = 20 µm). (E) ATP determination of cells described in B with the indicated treatments after 24 h of 1 µM CLQ (n = 17 biologically independent samples). (F) Same cells as in E imaged with TEM. Scale bar = 4 µm. Graph bars representing the area and circularity for the indicated conditions (control: n = 55 cells; IRE1α: n = 60 cells). (G) Live imaging of CRISPR IRE1α KO cells transiently expressing KDEL-RFP with IRE1α-HA or Mock. Graph bars represent the mean for the indicated parameter (n = 3 independent experiments, Scale bar = 10 µm). (H-I) Indicated cells were imaged with TEM. Scale bar = 200 nm. Distance between cristae was determined (total mitochondria analysed: Mock: n = 36; IRE1α-HA: n = 35; Control: n = 32; IRE1α: n = 32). (J) Summary of two different approximations to quantify MAM length. (K) ER longitudinal contact distance (red arrows) was measured by the 2 approaches described in J (n = 3 independent experiments). Scale bar = 500 nm. (Total events analysed: CRISPR control: n = 17 contacts; CRISPR IRE1α: n = 28 contacts). All plots represent mean and SEM. Unpaired or paired (K) Student´s t-test was used. Source data have been provided in Supplementary Table 6.