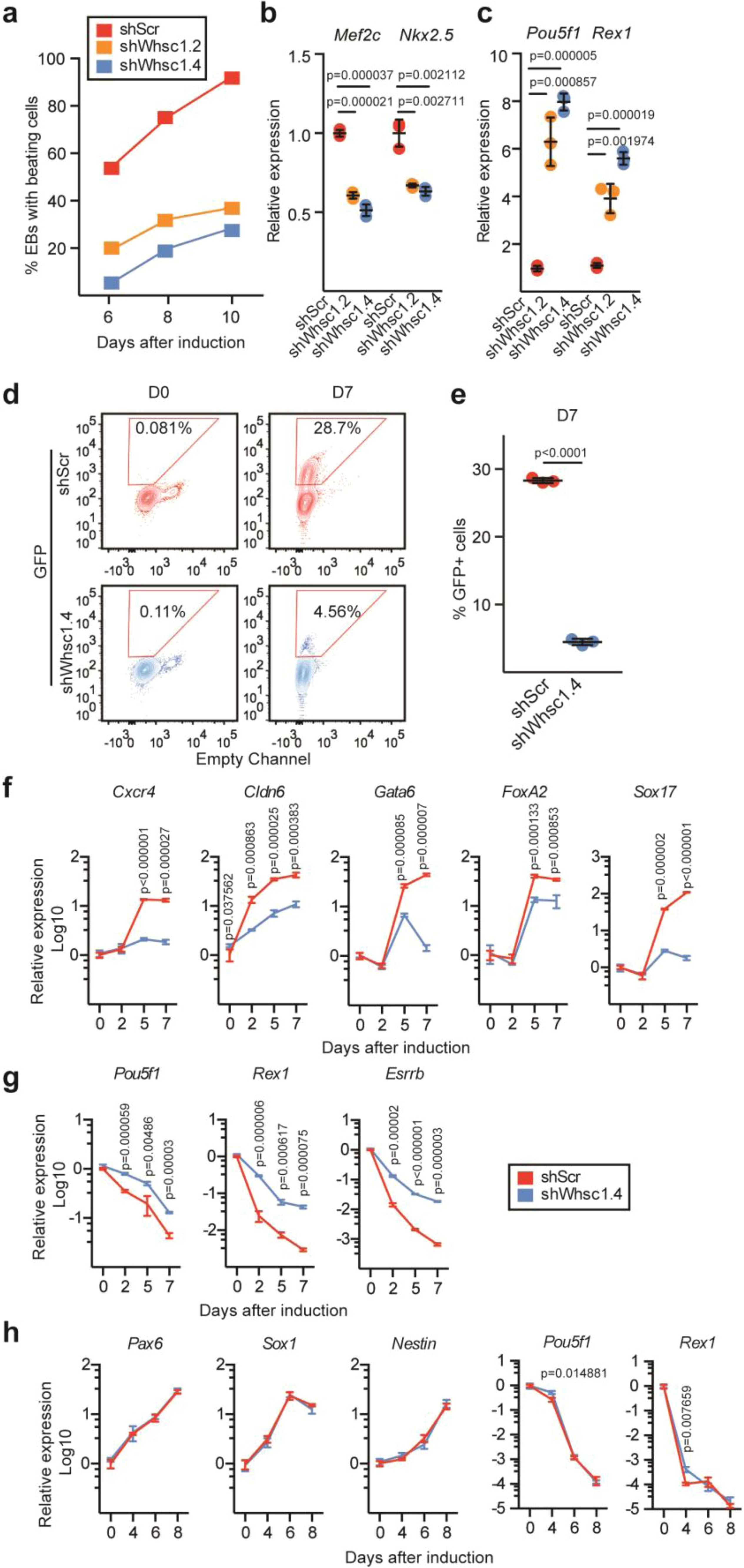
Supplementary Figure 3: Whsc1 is required for efficient generation of cardiac progenitors and definitive endoderm but not of neural progenitor cells.
From: Whsc1 links pluripotency exit with mesendoderm specification

a, Percentage of EBs with beating cells from control and Whsc1-depleted ESCs counted from Day 6 to 10 after induction of differentiation. Data represent mean from n=2 independent experiments with similar results. b-c, RT-qPCR quantification of the expression of cardiac progenitor and pluripotency markers 10 days after induction of differentiation. Data represent mean±s.d. from n=3 independent experiments and p-values were calculated by two-tailed unpaired t-test. d-e, Definitive endoderm differentiation using Eomes-GFP ESCs. (d) FACS profiles of ESCs 0 and 7 days after induction of differentiation and (e) quantification of Eomes-GFP positive cells in control and Whsc1-depleted cells 7 days after induction of differentiation. Data represent mean±s.d. from n=3 independent experiments and p-values were calculated by two-tailed unpaired t-test. f-g, Expression levels by RT-qPCR of definitive endoderm (f) and pluripotency markers (g) during induction of definitive endoderm in shScr and shWhsc1.4 cells. Data represent mean±s.d. from n=3 independent experiments and p-values were calculated by two-tailed unpaired t-test. h, Expression levels by RT-qPCR of neural markers at several time points after neural progenitor induction and quantification of pluripotency gene expression by RT-qPCR 8 days after induction of differentiation. Data represent mean±s.d. from n=3 independent experiments and p-values were calculated by two-tailed unpaired t-test.