Supplementary Figure 1: Patterning of the upper pilosebaceous unit.
From: Tracing the cellular dynamics of sebaceous gland development in normal and perturbed states

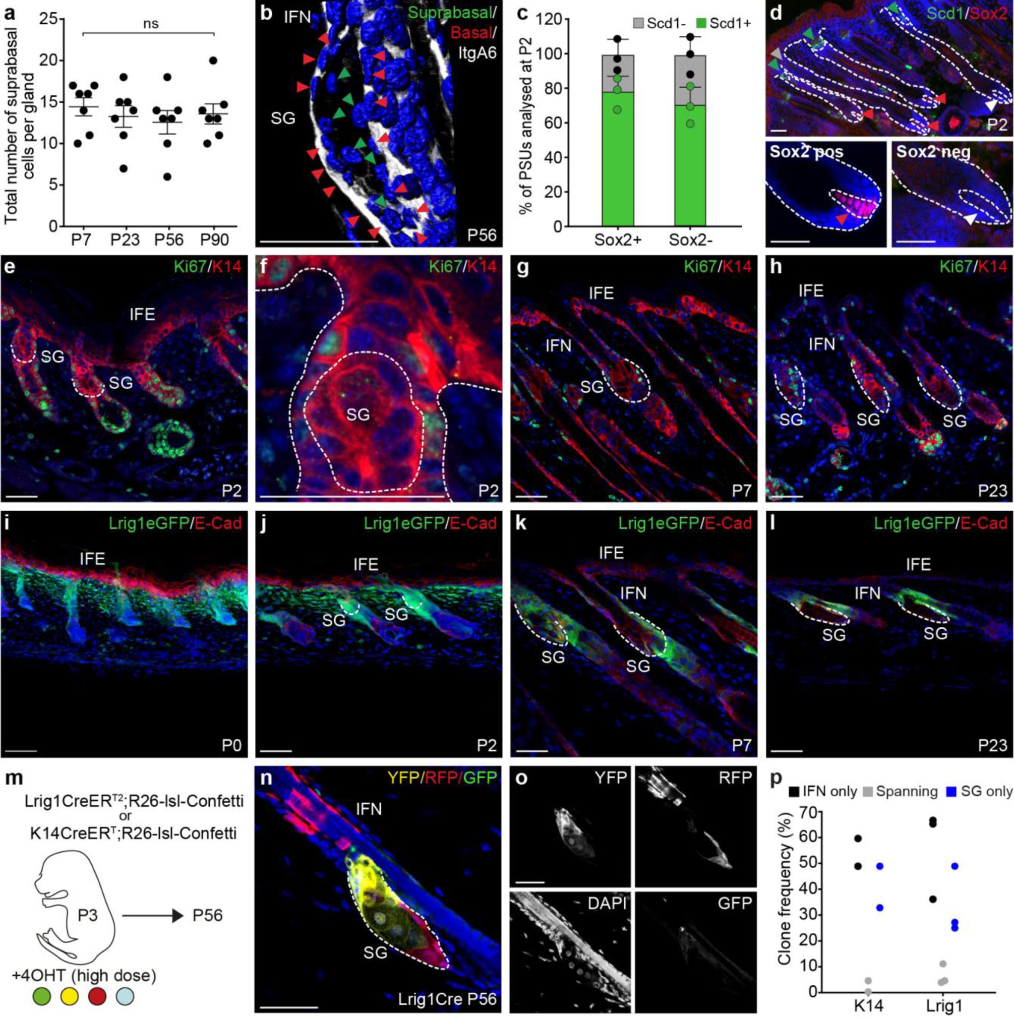
(a) Number of suprabasal (ItgA6 negative) cells in the SG at indicated time points. Lines represent mean±S.E.M. Mann Whitney two tailed statistical test used. n=7 glands for all time points. (b) Representative image for the quantification in (a). SG and IFN demarcated, ItgA6 positive SG basal cells (red arrows) and ItgA6 negative suprabasal cells (green arrows) respectively. Image representative of 7 glands. (c) Percentage at P2 of awl/auchene hair follicles (distinguished by presence of Sox2+ cells in the dermal papillae) and zig zag hair follicles (Sox2- dermal papillae) that have SCD1 positive cells in the site demarcating the prospective sebaceous gland bud, data displayed as mean±S.D. Number of follicles counted Sox2-=41, Sox2+=39 in n=3 animals for each group. (d Top panel) Representative images of the quantification in (c) individual hair follicles are outlined with dotted lines, as well as the dermal papillae and the prospective site of SG morphogenesis. Red arrows indicate awl/auchene hair follicles, while the white arrow indicate a zig zag hair follicle. Green arrows indicate follicles positive for SCD1 cells (green arrows) or SCD1 negative cells (grey arrows). (d Bottom panel) Close up images of Sox2+ and Sox2- dermal papilla of awl/auchene and zig zag hairs. Images representative of 3 mice. (e-h) Representative images of Ki67 (green) and K14 (red) during gland formation P2 (e,f), end of morphogenesis P7 and homeostasis P23, n=3 animals per time point. (i-l) Detection of Lrig1eGFP (green) and E-Cadherin (E-cad, red) at P2, P7 and P23, n=3 animals per time point. (m) Strategy for pulse-chase clonal labelling experiments with high dose of 4OHT. (n) Detection of GFP (green), YFP (yellow) and RFP (red) patches of labelled cells in rendered confocal z-stacks of back skin from the Lrig1CreERT2-based mouse model experiment outlined in (m). (o) Same as (n) but each channel in grey scale, 3 animals per time point. (p) Patch frequency in individual animals according to patch-location within the SG, IFN or both (spanning) following labelling of either K14 or Lrig1 expressing cells. Each dot represents an independent animal. Nuclei are counterstained with DAPI (blue). Scale bars, 50 μm.