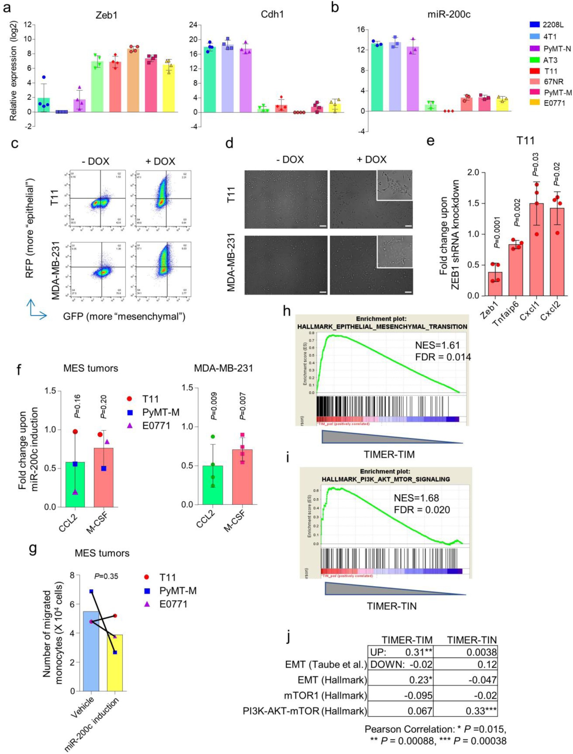
Supplementary Figure 4: EMT tilts the balance between TIM and TIN.

a. Relative expression (log2-transformed) of Zeb1 and Cdh1 mRNA in in vitro cultured tumour cell lines as determined by quantitative polymerase chain reaction. Data are shown as mean ± S.D of four biological replicates. See (b) for cell line colour keys. b. Relative expression (log2-transformed) of miR-200c in in vitro cultured tumour cell lines as determined by quantitative polymerase chain reaction. Data are shown as mean ± S.D of three biological replicates. c. FACS analyses of T11 and MDA-MB-231 cell lines upon miR-200c induction with doxycycline. EMT reporter (Z-cad sensor, see Method) allows quantification of epithelial (MET)- and mesenchymal (EMT)-like cells by expression of RFP and GFP, respectively. Experiment performed once. d. Cell morphology of T11 and MDA-MB-231 cells upon miR-200c induction with doxycycline. Data representative of four independent experiments. Scale bars, 100 µm.e. Relative expression of indicated genes in T11 upon shRNA-mediated ZEB1 knockdown as determined by quantitative polymerase chain reaction. Data are shown as mean ± S.D of four biological replicates. P value was computed by two-sided Student’s t-tests. f. Relative expression of indicated genes in three MES tumour cell lines (T11, E0771, PyMT-M) and in MDA-MB-231 (four independent samples) upon miR-200c induction with doxycycline. Data are shown as mean ± S.D. P value was computed by two-sided Student’s t-tests. g. Quantification of monocyte migration toward tumour-conditioned medium of three MES cell lines (T11, E0771, PyMT-M) upon miR-200c induction with doxycycline. Bar graph represents the mean value of biological replicates. P value was determined by paired two-sided Student’s t-test. h. GSEA analyses using TIMER-predicted TIM scores as continuous phenotypic values, MSigDB Hallmark Pathways as gene sets, and TCGA TNBC as dataset (n=112 patients). NES: normalized enrichment score, FDR: false discovery rate, determined by empirical tests based on random permutations.i. Same as (h) except for the PI3K-AKT-mTOR pathway and TIN scores. j. The Pearson correlations between GSVA scores of indicated pathways shown in Fig. 4g (n=112 patients) and TIMER scores. Up-regulated and down-regulated genes in Taube et al54, are separated to ensure correct directionality. UP: Up-regulated genes, DOWN: Down-regulated genes. The P values were computed based on two-sided Student’s t-tests of Pearson correlation coefficients.