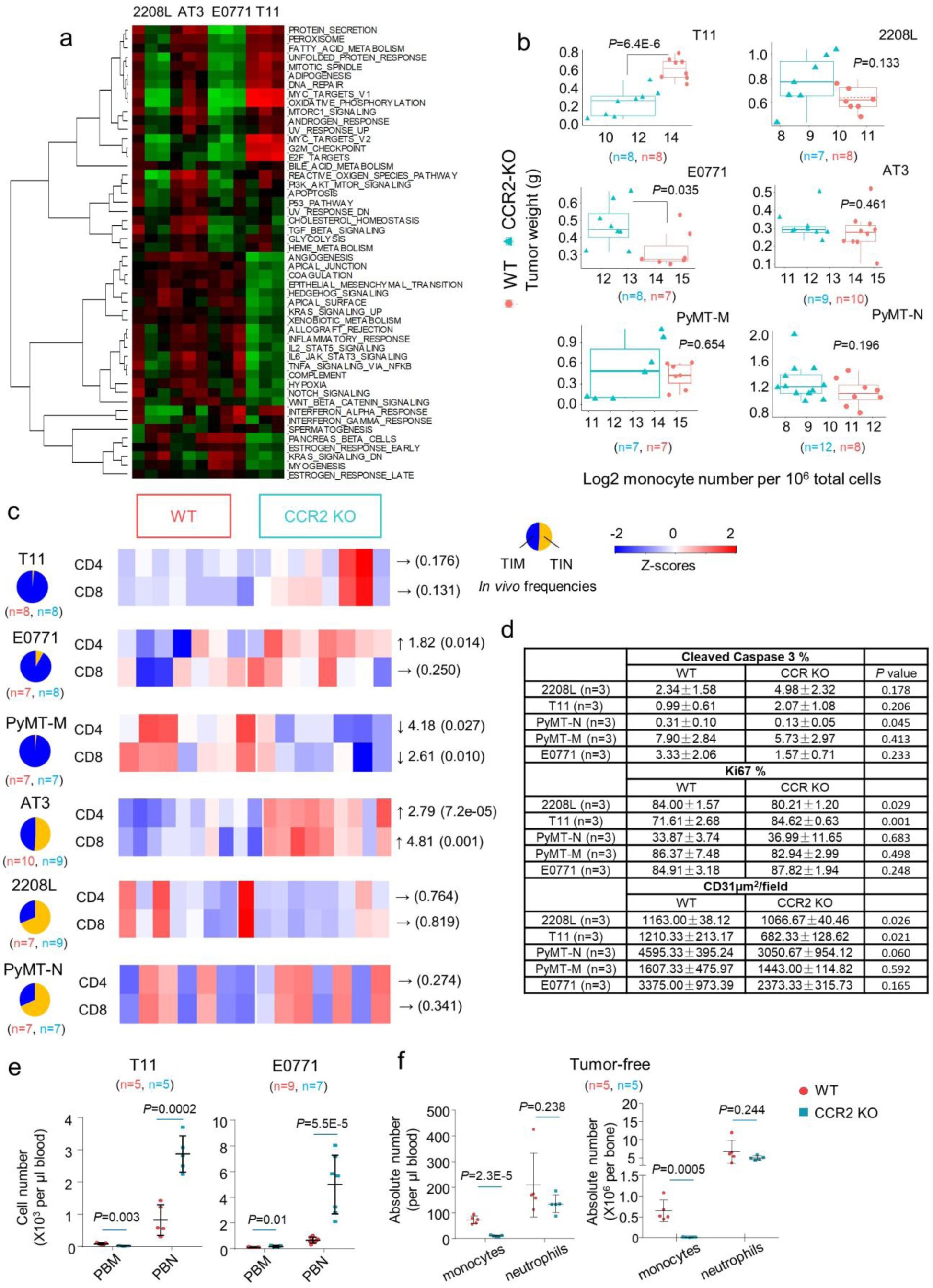
Supplementary Figure 5: Diverse effects of CCR2 KO in different tumour contexts.

a. The same heatmap as shown in Fig. 5b but with complete list of Hallmark pathway names and dendrograms. b. Box plots (defined in Methods) show the impact of CCR2 KO-mediated Ly6Chigh monocyte depletion on tumour weights in indicated tumour models. X axes indicate monocyte frequency of individual tumours quantified by flow cytometry. Number in parentheses show the specific n values of biologically independent mice per group denoted by different colour. Two-sided Student’s t-test was performed to assess statistical significance for tumour weights between two groups. c. Heatmaps show the impact of CCR2 KO-mediated Ly6Chigh monocyte (Mono) depletion on frequency of tumour-infiltrating CD4+ and CD8+ T cells. Number in parentheses show the specific n values of biologically independent mice per group denoted by different colour. The absolute cell numbers were quantified by flow cytometry. Arrows to the right of the heatmaps show the direction of changes. Numbers beside the arrows indicate fold changes of immune cell infiltration in CCR2 KO compared to wild type (WT). Numbers in parentheses indicate P value computed by two-sided Student’s t-tests. d. Quantification of IHC staining of proliferation (Ki67), apoptosis (cleaved caspase 3), and angiogenesis (CD31) in indicated tumour models. Number in parentheses show the specific n values of biologically independent mice. Data are shown as mean ± S.D. P value was computed by two-sided Student’s t-tests. e. Quantification of peripheral blood neutrophils (PBN) and monocytes (PBM) in WT and CCR2 KO hosts carrying MES tumours (T11, E0771). Number in parentheses show the specific n values of biologically independent mice per group denoted by different colour. Data are shown as mean ± S.D. P value was computed by two-sided Student’s t-tests. f. Quantification of neutrophils and monocytes in blood and bone marrow of tumour-free WT and CCR2 KO hosts. Number in parentheses show the specific n values of biologically independent mice per group denoted by different colour. Data are shown as mean ± S.D. P value was computed by two-sided Student’s t-tests.