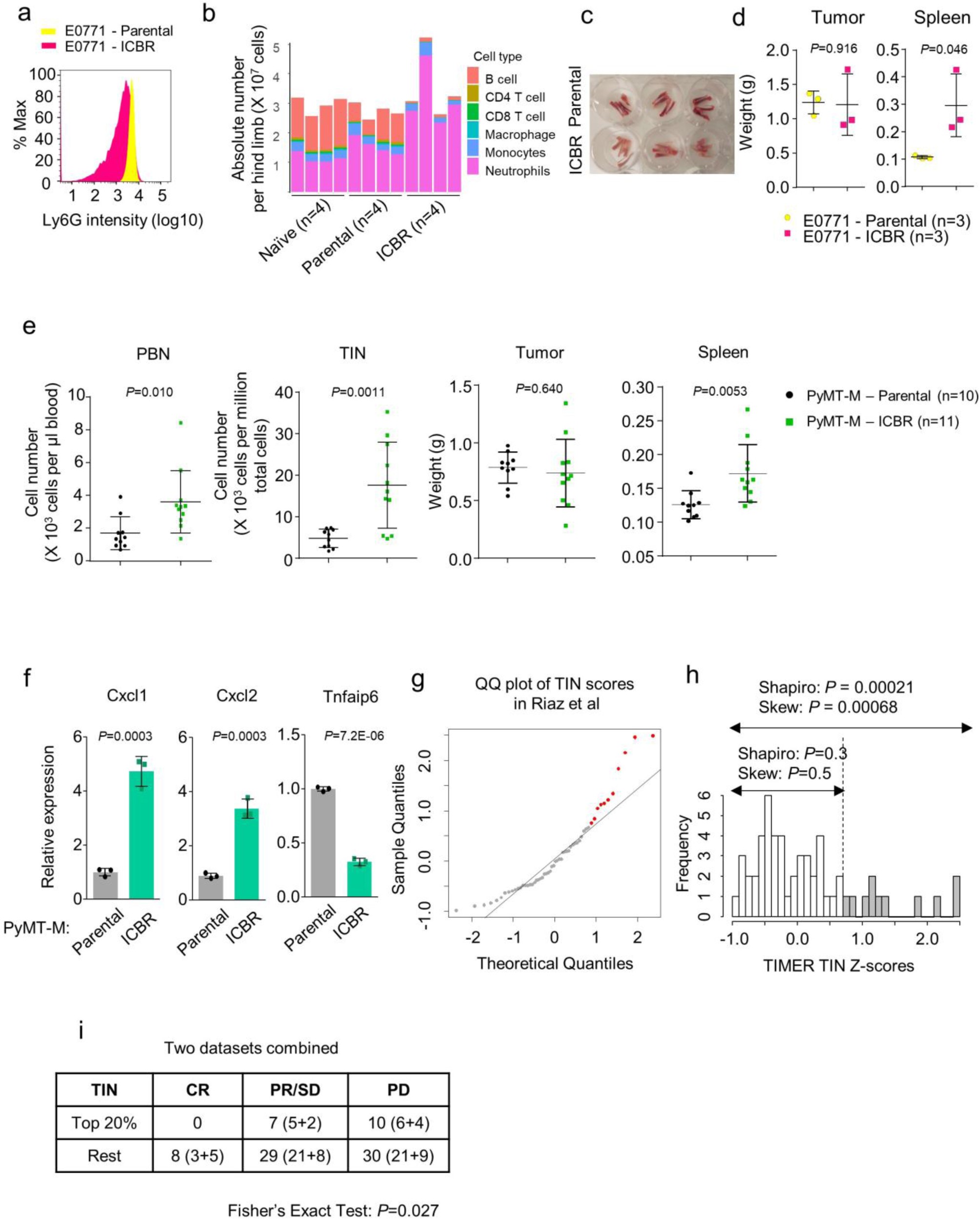
Supplementary Figure 8: Acquisition of TINs mediated acquired resistance to ICB therapy in MES tumours.

a. Ly6G intensity of peripheral blood neutrophils in parental (yellow) and recurrent (ICBR, pink) E0771 tumour-bearing animals. Data representative of two independent experiments with similar results. b. Bar graph represents the absolute number of various immune cells in bone marrow from animals that are tumour-free, carry parental or recurrent (ICBR) E0771 tumours. Number in parentheses show the specific n values of biologically independent mice. Data are shown as mean ± S.D. c. Representative image of femurs and tibias of parental and recurrent (ICBR) E0771 tumour-bearing animals. Experiment performed once. d. Data show weights of tumour and spleen from animals carrying parental or recurrent (ICBR) E0771 tumour. Number in parentheses show the specific n values of biologically independent mice. Data are shown as mean ± S.D. P value was determined by two-sided Student’s t-test. e. Quantification of peripheral blood neutrophils (PBN) and tumour-infiltrating neutrophils (TIN) in parental and ICBR-PyMT-M tumour-bearing animals. Weights of tumour and spleen from these animals are also shown. Number in parentheses show the specific n values of biologically independent mice. Data are shown as mean ± S.D. P value was determined by two-sided Student’s t-test. f. Relative expression of indicated genes in parental and ICBR PyMT-M cell lines by quantitative polymerase chain reaction. Data are shown as mean ± S.D of three biological replicates. P value was determined by two-sided Student’s t-test. g. The Q-Q plot of TIMER-TIN scores of Riaz et al. dataset (n=56 patients). Sample quantiles are plotted against expected quantiles based on normal distribution. Points that deviate from the straight line are highlighted in red, and represent samples that do not follow normal distribution based, and therefore, may represent a distinct group. h. Histogram shows the distribution of melanoma from Riaz et al. dataset (n=56 patients) based on z transformed TIMER TIN scores. Dotted line marks the top 20% of the population, representing potential NES-like tumours. P value was determined by Shapiro-Wilk test and Skew test to evaluate the normality of the data. i. Tabulation of patients with different TIN status and therapeutic responses. Shown are combined data from two datasets used in (Fig. 8f) and (Fig. 8h). The numbers (n) of corresponding patients from Riaz et al., and Hugo et al. dataset are shown in parenthesis by indicated order. P value was determined by two-sided Fisher’s Exact Test.