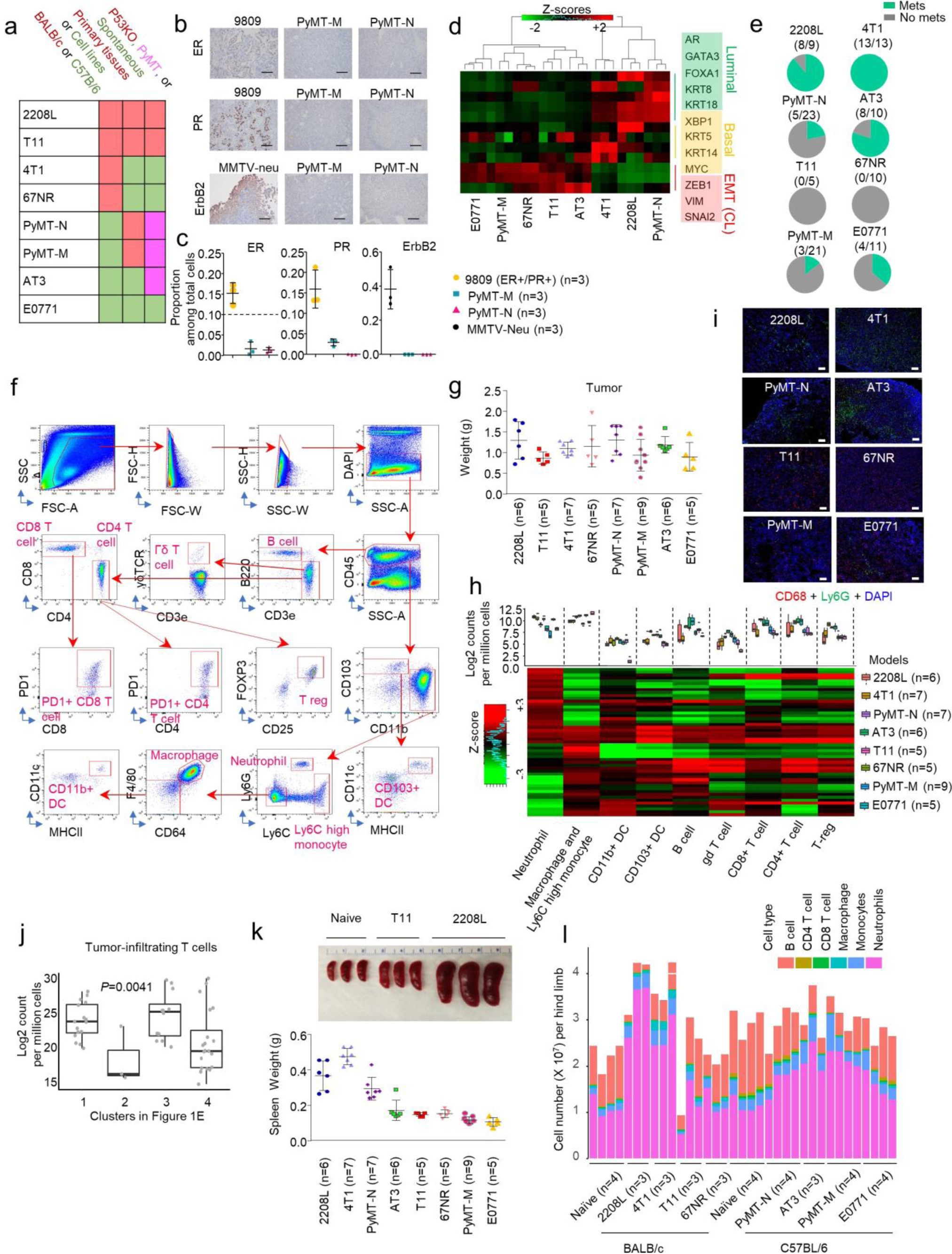
Supplementary Figure 1: Dichotomy of myeloid cell infiltration is observed across murine breast tumour models.

a. Summary of eight breast tumour models. Characteristics are colour-coded as indicated by annotations above table. “Spontaneous” means spontaneously developed tumours without engineered expression of oncogenes (for example, PyMT) or loss of tumour suppressors (for example, P53). b. Representative immunohistochemistry (IHC) staining of ER, PR, and ErbB2 in PyMT-M and PyMT-N tumours. A ER+/PR+ murine tumour, 9809, was used as positive control for ER and PR, and MMTV-Neu tumour was used as positive control for ErbB2. Experiment performed once. Results representative of three independent animals. Scale bar, 100 µm. c. Quantification of ER+, PR+, or ErbB2 + cells in PyMT-M and PyMT-N tumour tissues as compared to positive controls as shown in (b). The dotted line indicate clinically used cutoff: 10%. Data are shown as mean ± S.D of three biological replicates. d. Heatmap shows the expression level of key genes characteristic of indicated molecular subtypes of TNBC across eight syngeneic murine tumour models (each in technical triplicate).e. Frequency of pulmonary metastasis of the eight murine models in syngeneic wild-type hosts. Macroscopic metastases were examined and counted. Number of metastasis-bearing animals over total animals are shown in pie charts.f. Flow cytometry gating strategy for identification of tumour-infiltrating leukocytes in murine breast tumours. Starting from upper left. Markers are indicated left and below each polychromatic dot plot. Identified cell types are marked by pink text. g. Dot plot shows tumour volume upon harvest across eight mammary tumour models. Size-matched tumours (around 1 gram) were used for immune profiling. Data are shown as mean ± S.D. h. Heatmap shows the degree of various tumour-infiltrating myeloid cells (neutrophil, Ly6C high monocyte and macrophage, CD11b+ dendritic cell [DC], CD103+ dendritic cell [DC]) and tumour-infiltrating lymphoid cells (B cell, γδ T cell, CD8+ T cell, CD4+ T cell, regulatory T cell) across eight mammary tumour models quantified by flow cytometry. Number in parentheses show the specific n values of biologically independent mice. Cell frequency was normalized to total cells and log2-transformed. The colour scale shows z-scores across all models and biological replicates. The accompanying box plots (defined in Methods) show the non-scaled cell frequency of each cell type in each model. i. Representative images of co-immunofluorescence staining of neutrophils (Ly6G) and macrophages (CD68) in the indicated tumours. Experiment performed once. Results representative of three independent animals. Green, Ly6G; red, CD68; blue, DAPI (nucleus). Scale bar, 100 μm. j. Boxplots (defined in Methods) show the quantification of tumour-infiltrating T cells (both CD4+ and CD8+ cells) by flow cytometry in syngeneic hosts of murine tumours (not including SCID/Beige hosts for PDXs) across the four clusters shown in Fig. 1e (n=52 biologically independent animals). The P value was computed based on one-way ANOVA. k. Dot plot shows spleen weight of tumour-bearing animals subjected to immune profiling. Splenomegaly was observed in NES tumour-bearing animals. Number in parentheses show the specific n values of biologically independent mice. Data are shown as mean ± S.D. l. Bar graphs represent the absolute number of various immune cells in bone marrow from tumour-bearing animals. Systemic immune alteration was observed in NES tumour-bearing animals. Number in parentheses show the specific n values of biologically independent mice. Data are shown as mean ± S.D.