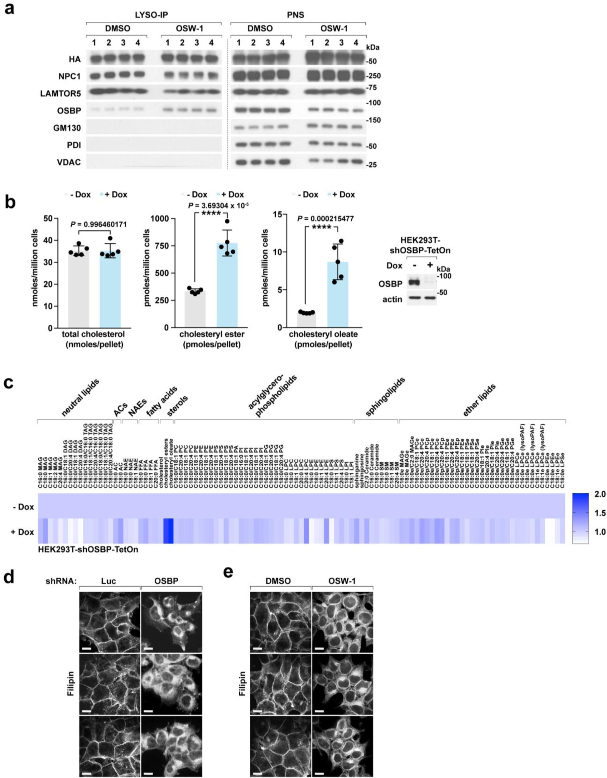
Supplementary Figure 4: OSBP inhibition causes cholesterol sequestration in the ER and its depletion from lysosomes.

a, Western blot analysis of immuno-isolated lysosomes used for mass spectrometry-based measurement of lysosomal cholesterol content. Lysosomes were purified via anti-HA magnetic beads from cells expressing Tmem192-mRFP-3xHA that have been previously treated with either DMSO or 20 nM OSW-1 for 8h. Samples for lysosomes and post-nuclear supernatant (PNS) were immunoblotted for the indicated proteins. See lysosomal cholesterol measurement in Fig. 2a. Experiments repeated two times. b, (left) Depletion of OSBP induces a significant increase in cholesteryl esters but not total cholesterol. HEK-293T cells were depleted of OSBP by doxycycline-induced shRNA, and total lipid extracts were subjected to mass spectrometry analysis. ‘– Dox’ ‘+ Dox’ indicate control and OSBP-depleted cells (mean ± s.d., n = 5 biologically independent samples per group, two-tailed, unpaired t-test; total cholesterol, ****P = 0.996460171; cholesteryl esters, ****P = 3.69304 x 10-5; cholesteryl oleate, ****P = 0.000215477). (right) OSBP knockdown efficiency was validated by immunoblotting. Experiments repeated two times. c, Lipidomic profiling of HEK-293T cells presented in heat map indicating the relative levels of all the measured lipids normalized to their respective controls (– Dox group as control, n = 5 biologically independent samples per group). d and e, OSBP inactivation induces cholesterol accumulation in the ER. Cells were depleted of OSBP via shRNA (d) or treated with either DMSO or 20 nM OSW-1 for 8h (e), fixed and stained with filipin to visualize intracellular cholesterol distribution. Three independent fields of cells per condition are shown. Scale bar, 10 μm. Experiments repeated two times. Statistics source data are provided in Supplementary Table 2.