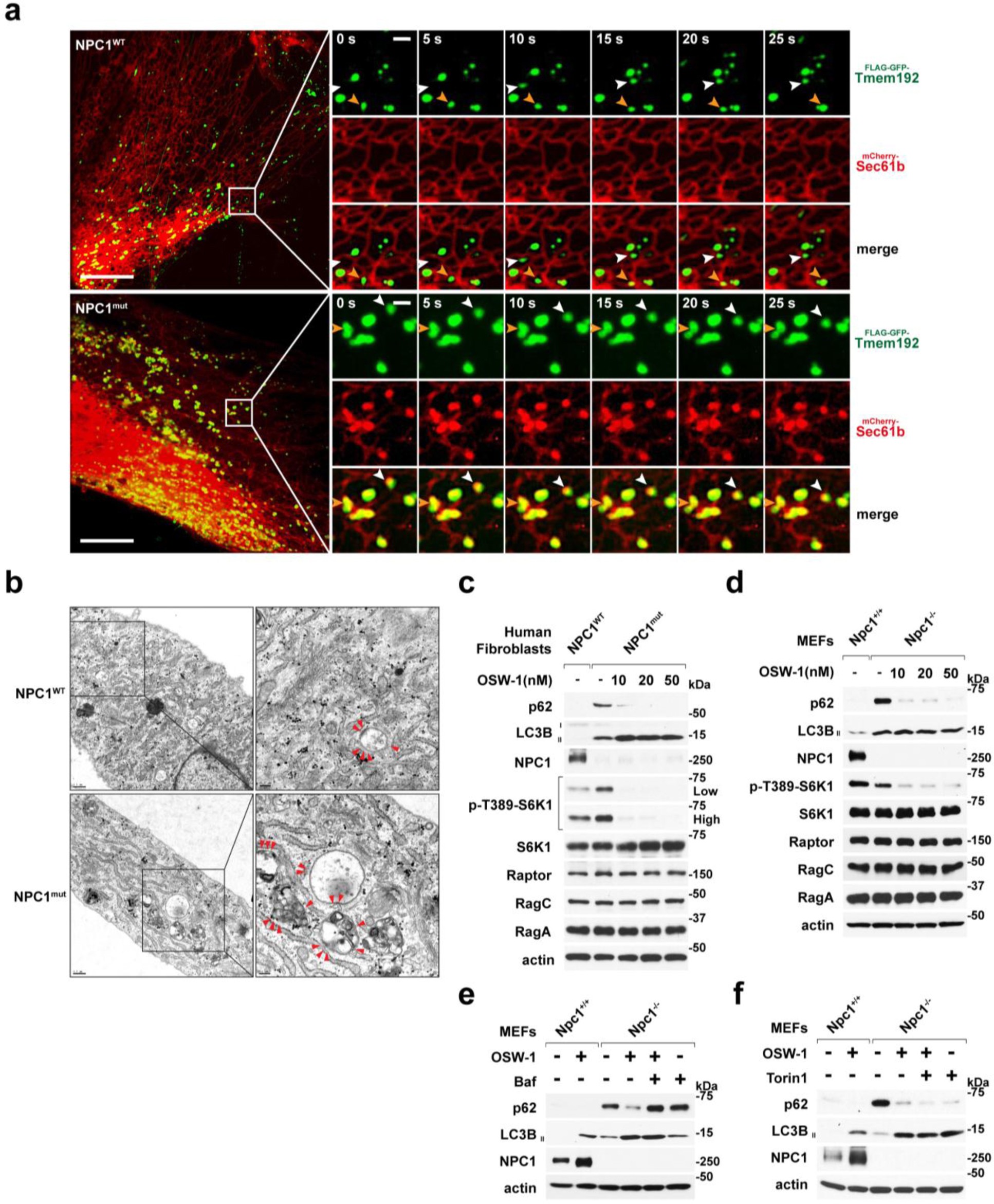
Supplementary Figure 8: OSBP inhibition abolishes mTORC1 signaling and promotes clearance of p62 aggregates in NPC1-deficient cells.

a, Increased ER-lysosome contacts in NPC1-deficient cells. Human fibroblasts co-expressing the lysosomal and ER markers FLAG-GFP-TMEM192 and mCherry-Sec61b, respectively, were seeded on 35mm-glass-bottom dishes and subjected to time-lapse imaging on a spinning disk confocal microscope. The two channels were sequentially acquired at 1 sec intervals. Scale bar, 10 μm; Insets show magnified time-lapse images of the ER-lysosome contacts. Scale bar, 2 μm. b, Electron microscopy (EM) images of lysosomes/autophagic vacuoles in control and NPC1 patient-derived fibroblasts. Scale bar, 0.5 μm; scale bar in insets, 0.2 μm. Arrows indicates the close apposition between lysosomal vesicles and ER tubules. c, OSW-1 treatment eliminates p62/SQSTM1 accumulated in human NPC1 patient-derived fibroblasts in a dose-dependent manner. Cells were treated with OSW-1 at the indicated concentrations for 8h and subjected to immunoblotting for the indicated proteins. d, OSW-1 treatment eliminates p62/SQSTM1 accumulated in Npc1-/- MEFs in a dose-dependent manner. Cells were treated with OSW-1 at the indicated concentrations for 24h and subjected to immunoblotting for the indicated proteins, including p62 and LC3B-II. e, Bafilomycin A1 blocks OSW-1-induced p62 clearance. Npc1-/- MEFs were treated with either 20 nM OSW-1 for 24h, 400 nM Bafilomycin A1 for 4h, or in combination as indicated. f, Combined treatment of Torin1 and OSW-1 has no additional effects on p62 clearance in Npc1-/- MEFs. Cells were treated with either 20 nM OSW-1, 250 nM Torin1, or in combination as indicated for 24h. Cell lysates were immunoblotted for the indicated proteins. Experiments in a–f repeated two times with similar results.