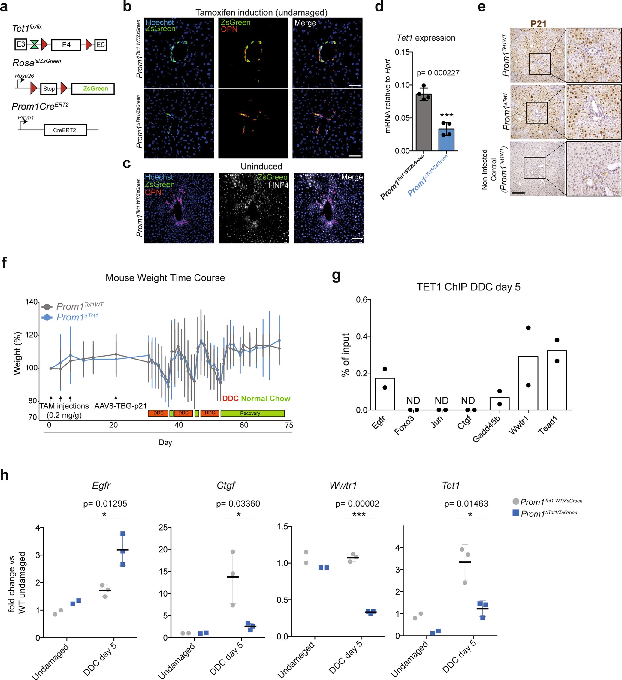
Extended Data Fig. 9: Ductal specific Tet1 conditional deletion impairs cholangiocyte-mediated liver regeneration.
From: Epigenetic remodelling licences adult cholangiocytes for organoid formation and liver regeneration

a, Schematic of the Prom1CreERT2/RosalslZsGreen/Tet1flx/flx mouse model. b, Representative immunofluorescence analysis (OPN+ red, ZsGreen+, green) of Prom1∆Tet1/ZsGreen and Prom1Tet1WT/ZsGreen upon tamoxifen treatment and injection of AAV8-TBG p21 (2 mice per genotype). Nucleus, Hoechst. Scale bar, 50 μm c, Representative immunofluorescence analysis of livers from Prom1Tet1WT/ZsGreen mice injected with AAV8-TBG p21 not receiving tamoxifen treatment (2 mice per genotype). Scale bar, 100 μm. d, Tet1 expression in EpCAM+/ZsGreen+ ductal cells isolated by FACS from Prom1∆Tet1/ZsGreen (n = 4) or Prom1Tet/ZsGreen (n = 4) livers derived from mice treated for 3-cycles of DDC and collected 12 days after damage. Graph represents mean ± SD of Tet1 expression expressed as a fold change compared to Prom1Tet1WT/ZsGreen. Student’s two tailed t-test statistical analyses were performed. ***, p < 0.001. e, Representative pictures of P21 immunohistochemistry analyses. Scale bar, 200 μm. f, Weight curves of mice undergoing AAV8-TBG-p21 injection followed by DDC treatment (mean ± 95%CI). g, TET1 ChIP-qPCR analyses on target genes in ZsGreen+/EpCAM+ ductal cells isolated from Prom1Tet1WT/ZsGreen DDC-treated livers for 5 days. Cells isolated from 3 mice littermates were pooled used for each independent experiment (n = 2). ND, not detected. h, Graph represents mean ± SD of mRNA expression of Tet1 and selected target genes (fold change versus WT undamaged) in EpCAM+ ductal cells isolated from undamaged (n = 2 per genotype) or day 5 DDC-treated livers (n = 3 per genotype) derived from Prom1TET1WT/ZsGreen (grey) or Prom1∆Tet1/ZsGreen (blue) mice. Statistical analysis was performed using Student’s two-tailed t-test compared to the Prom1TET1WT/ZsGreen value at the corresponding time point.