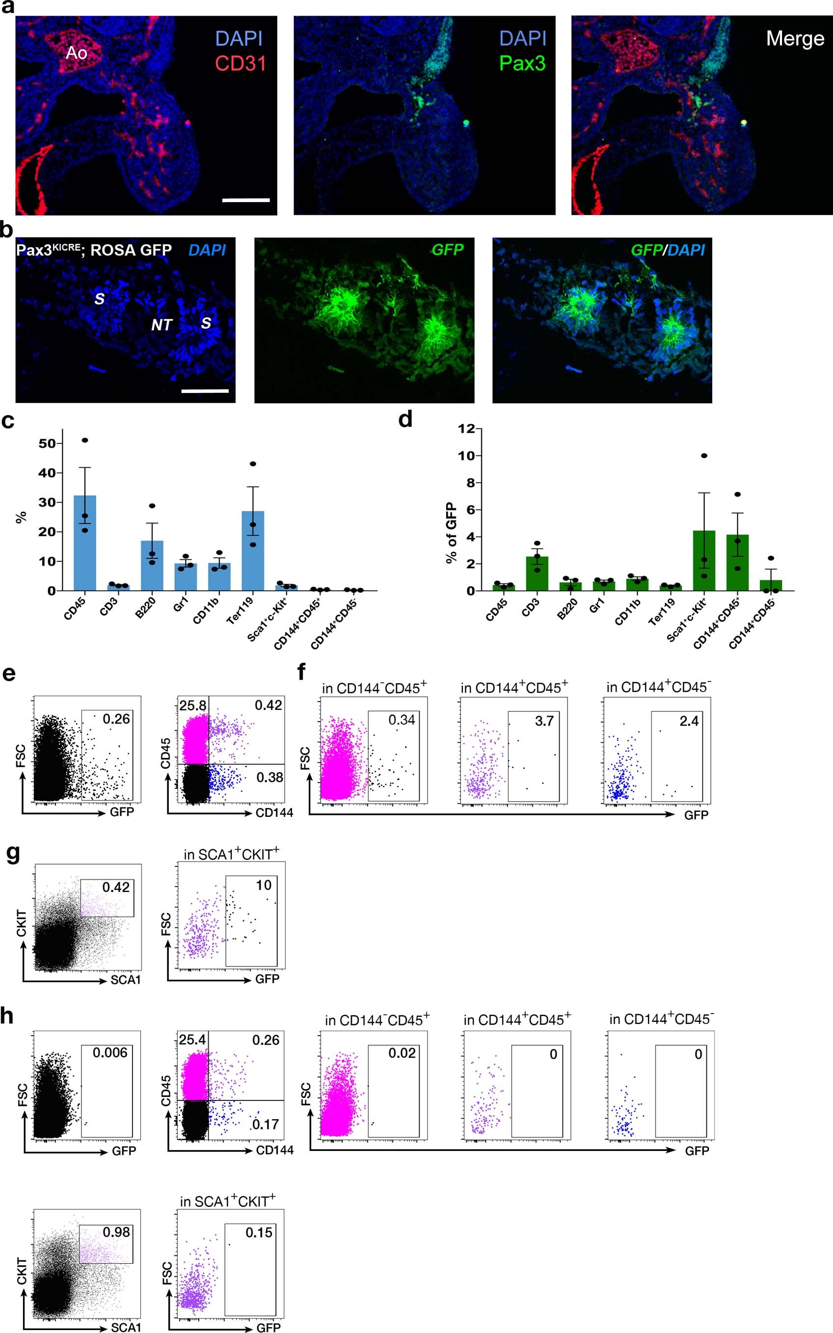
Extended Data Fig. 7: Pax3+ somite-derived cells do not contribute to the aorta haematopoieisis but contribute to the endothelial and haematopoietic lineages in the late fetal BM.

a, Transverse section through the aorta of an E10.5 Pax3 GFP+ mouse embryo at the mid-trunk level. CD31 (red, left), Pax3-GFP (green, middle) double staining counterstained with DAPI (blue). Right panel represents the merge (5 mice). b, Cross section of a Pax3KICRE; ROSA GFP embryo at E8.5 showing that this model tags the somite and recapitulates the Pax3 GFP expression at the same stage (5 mice). c, Flow cytometry analysis of the endothelial and haematopoietic lineages in the BM of Pax3-Cre/mTmG fetuses at E19-E21. n = 3 fetuses from 3 independent experiments. d, Flow cytometry analysis showing GFP+ cell (that is somite-derived cell) contribution to the different endothelial and haematopoietic populations. Mouse somite-derived cells mostly contributed to fetal/new-born BM CD3+, Sca1+c-Kit+ and CD144+CD45+ cell populations. n = 3 foetuses from 3 independent experiments. e, Representative GFP expression in mononucleated BM cells. f, Representative flow cytometry analysis of the mononucleated BM cells revealed GFP+ cells mainly in the CD144+CD45+ population. g, Flow cytometry analysis showing the presence of GFP+ cells in the Sca1+c-KIT+ population (that is HSPC population). h, Negative controls are non-recombined fetuses. Data represent mean ± SEM. Data in e-h representative of 2 independent experiments. Scale bars 350µm in a; 200µm in b.