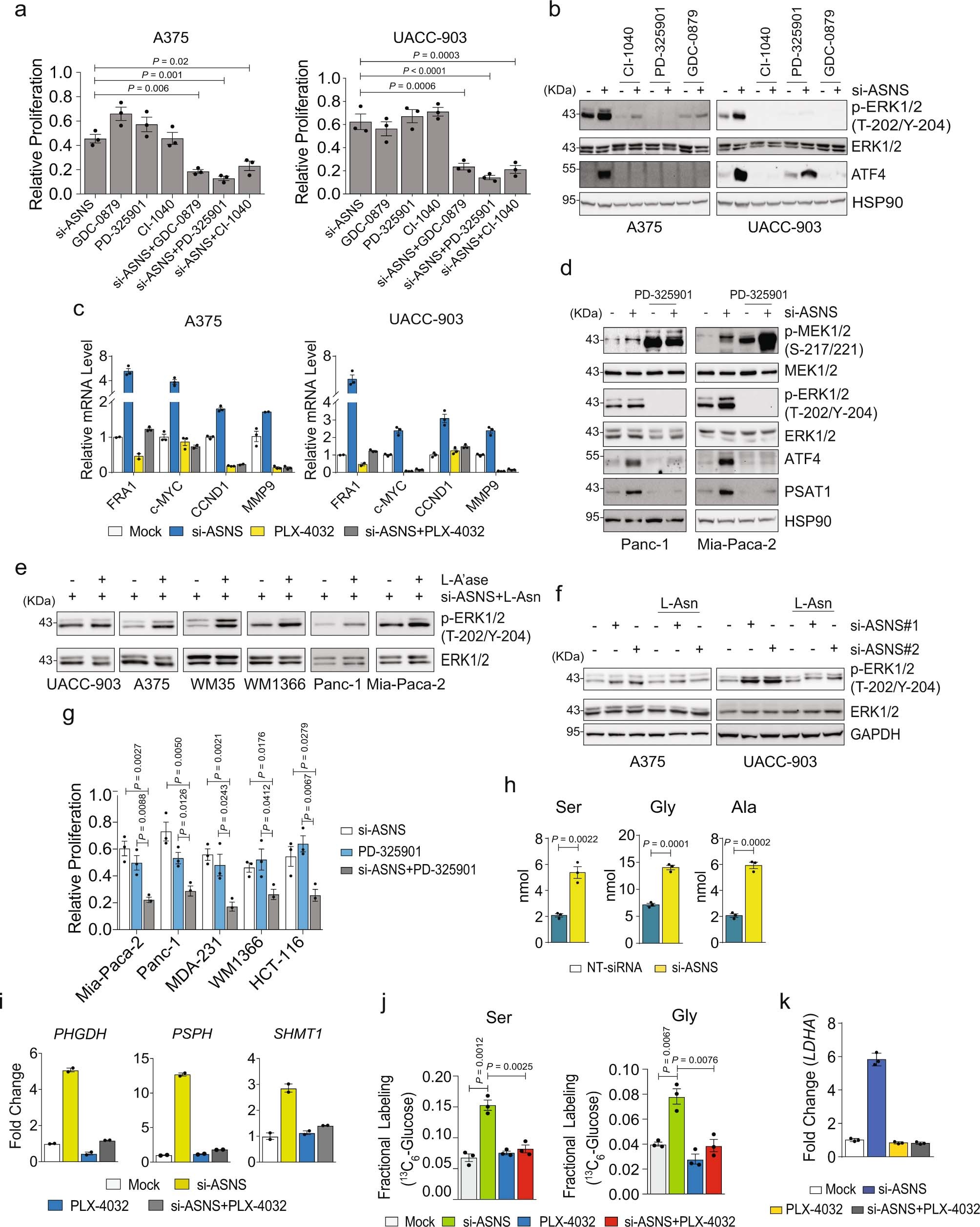
Extended Data Fig. 3: MAPK Signaling is Critical for ATF4 Induction Upon Asparagine Limitation.
From: Translational reprogramming marks adaptation to asparagine restriction in cancer

a, Proliferation of melanoma cells as measured 72 hr after indicated treatment. Proliferation is shown relative to mock (NT-siRNA and DMSO)-treated cells, set to 1.0. b, Immunoblotting of indicated proteins in melanoma cells 72 hr after indicated treatment. c, qRT-PCR analysis of indicated transcripts in melanoma cells 48 hr after treatment with si-ASNS, PLX-4032, or both. d, Immunoblotting of indicated proteins 72 hr after treatment with si-ASNS, PD-325901 or both. e, Immunoblotting of phosphorylated and total ERK1/2 protein in indicated cancer cell lines 72 hr after combined treatment with si-ASNS and L-Asn, with or without L-A’ase. f, Immunoblotting of phosphorylated ERK1/2 in melanoma cells 72 hr after treatment with si-ASNS#1 or #2, with or without supplementation with L-Asn. g, Proliferation of cancer cell lines measured 72 hr after treatment with si-ASNS, PD-325901, or both relative to mock. h, GC-MS-based estimation of intracellular Ser, Gly, and Ala levels in UACC-903 cells 72 hr after treatment with si-ASNS. i, qRT-PCR analysis of indicated transcripts in UACC-903 cells 48 hr after treatment with si-ASNS, PLX-4032, or both. j, GC-MS-based 13C6-glucose fractional isotope labeling of serine and glycine in UACC-903 cells 72 hr after treatment with si-ASNS, PLX-4032, or both. k, qRT-PCR analysis of LDHA transcript in UACC-903 cells 48 hr after indicated treatment. Data are representative of three independent experiments and presented as the mean ±SEM of n=3 biological replicates in a and g, mean ±SEM of n=3 technical replicates in c and k, mean ±SEM of n=2 technical replicates in i. Data shown as mean ±SEM of n=3 independent experiments in h and j. Statistical significance was calculated using two-tailed unpaired Student’s t-test, except in a, where ordinary one-way Anova was used.