Extended Data Fig. 4: HSC proximity to selected niche cell types is altered upon ageing.
From: Haematopoietic stem cells in perisinusoidal niches are protected from ageing

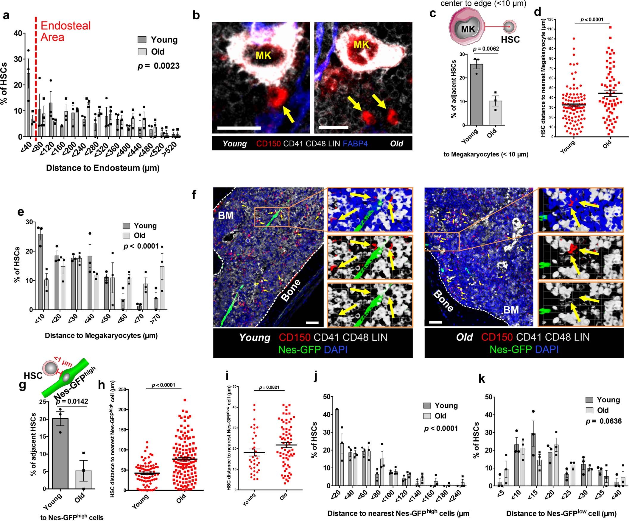
a, Distance between young and old HSCs to the nearest endosteum (192 young HSCs from 36 areas and 432 old HSCs from 17 areas, n = 3 mice per group), b, Confocal images of young and old whole-mount WT femoral BM showing HSCs (arrows) and MKs. c, Percentage of young and old HSCs in direct proximity to MKs ( < 10 µm; 177 young HSCs from 34 areas and 163 old HSCs from 10 areas, n = 3 mice per group). d, Mean distance of young and old HSCs to the nearest MK (n = 177 young HSCs from 34 areas and n = 163 old HSCs from 10 areas, 3 mice per group). e, Distance between young and old HSCs to the nearest MK (177 young HSCs from 34 areas and 163 old HSCs from 10 areas, n = 3 mice per group). f, Confocal whole-mount images of young and old sternal Nes-GFP mice BM. Arrows (yellow) show HSCs. Nuclei, DAPI (blue). g, Percentage of young and old HSCs in direct contact to Nes-GFPhigh cells ( < 1 µm; 137 young HSCs from 9 areas and 275 old HSCs from 12, n = 3 mice per group. h, Mean distance of young and old HSCs to the nearest Nes-GFPhigh cell (n = 137 young HSCs from 9 areas and n = 275 old HSCs from 12 areas, 3 mice per group). i, Mean distance of young and old HSCs to the nearest Nes-GFPlow cell (n = 94 young HSCs from 7 areas and n = 135 old HSCs from 7 areas, 3 mice per group). j, k, Distance between young and old HSCs to the nearest (j) Nes-GFPhigh cell (137 young HSCs from 9 areas and 275 old HSCs from 12 areas. n = 3 mice per group) and (k) Nes-GFPlow cell, (94 young HSCs from 7 areas and 135 old HSCs from 7 areas. n = 3 mice per group). The experiments in b, f were repeated three independent times with similar results. Data represent mean ± s.e.m. In d, h, i the statistical significance was assessed by two-tailed Mann-Whitney-test, in a, e, j, k the statistical significance was assessed by two-way-ANOVA-test and in c, g by two-tailed unpaired t-tests. Scale bars, 20 µm (b); 40 μm (f). See also Source Data Extended Data Fig. 4.