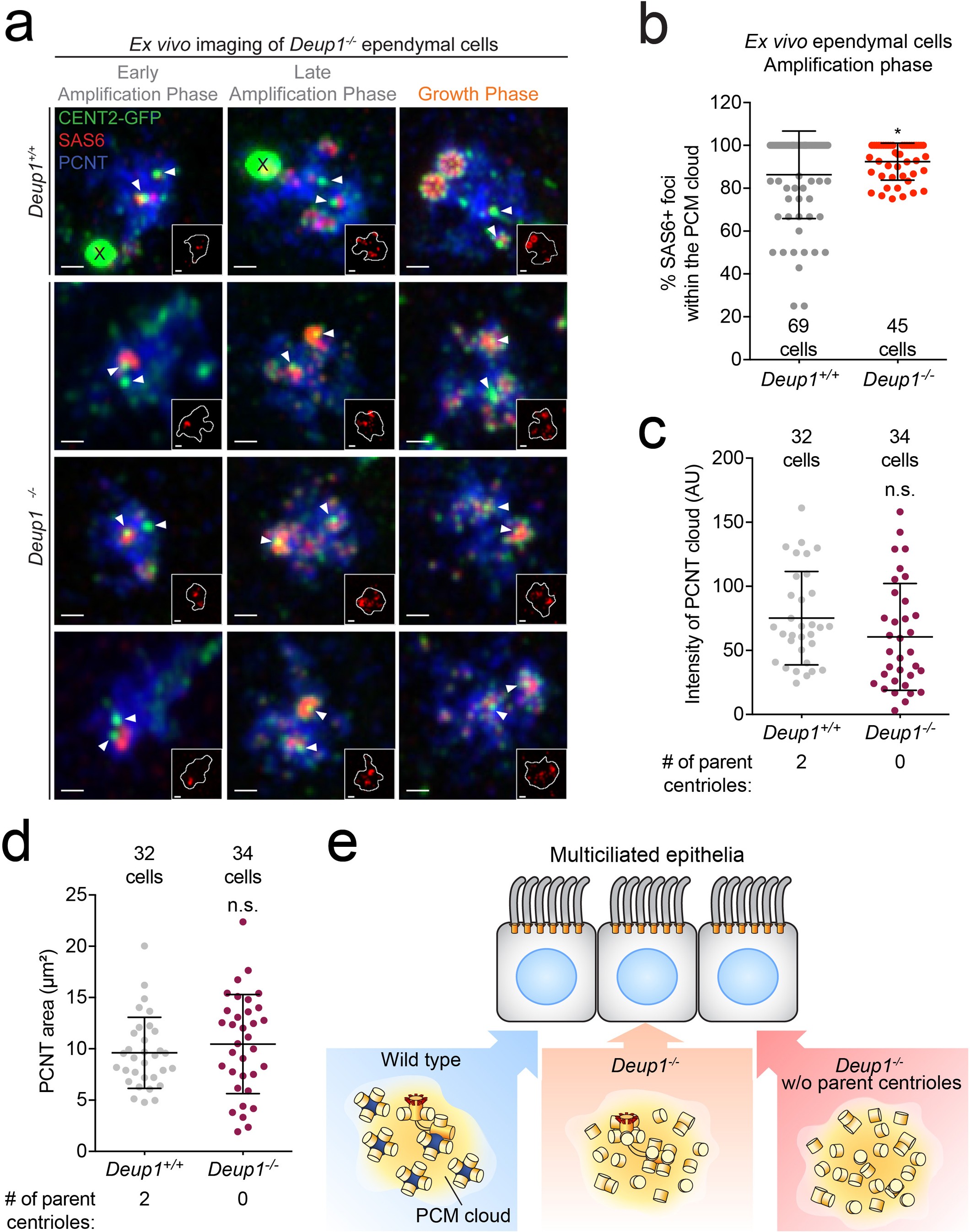
Extended Data Fig. 7: Procentrioles are amplified within a cloud of PCNT in both Deup1+/+ and Deup1−/− cells with or without parent centrioles.
From: Massive centriole production can occur in the absence of deuterosomes in multiciliated cells

a, Immunofluorescence images of CENT2–GFP-expressing Deup1+/+ and Deup1−/− ependymal cells. Brain sections were stained with antibodies against the procentriole protein SAS6 and pericentriolar material protein PCNT. X marks CENT2–GFP aggregates. Arrowheads point to parent centrioles. Insets show the same images with only the SAS6 staining and the PCNT cloud border generated through the semi-automatic segmentation process. Scale bars represent 1 μm. b, Quantification of the percent of SAS6+ foci observed within the PCNT cloud in Deup1+/+ and Deup1−/− ependymal cells during the amplification phase in vivo. n = 3 mice/genotype. Each point represents a single cell. The total number of cells analysed per genotype is indicated. P values, unpaired, two-tailed, Welch’s t-test. * = p ≤ 0.05. Bars represent mean ± s.d. c, Quantification of the intensity of the PCNT cloud in Deup1+/+ ependymal cells with 2 parent centrioles and in Deup1−/− ependymal cells with 0 parent centrioles during the amplification phase in vitro. n = 3 cultures/genotype. The total number of cells analysed per genotype is indicated. P values, unpaired, two-tailed, Welch’s t-test. n.s. = not statistically significant (p > 0.05). Bars represent mean ± s.d. d, Quantification of the area of the PCNT cloud in Deup1+/+ ependymal cells with 2 parent centrioles and in Deup1−/− ependymal cells with 0 parent centrioles during the amplification phase in vitro. n = 3 cultures/genotype. The total number of cells analysed per genotype is indicated. P values, unpaired, two-tailed, Welch’s t-test. n.s. = not statistically significant (p > 0.05). Bars represent mean ± s.d. e, Model of centriole amplification in MCCs. (Blue) Wild type cells amplify centrioles on the surface of deuterosomes and the parent centrioles. (Orange) Deup1 knockout cells achieve the correct number of centrioles through the massive production of centrioles on the surface and in the vicinity of parent centrioles. (Red) MCCs that lack parent centrioles and deuterosomes amplify the correct number of centrioles within the confines of a PCM cloud.