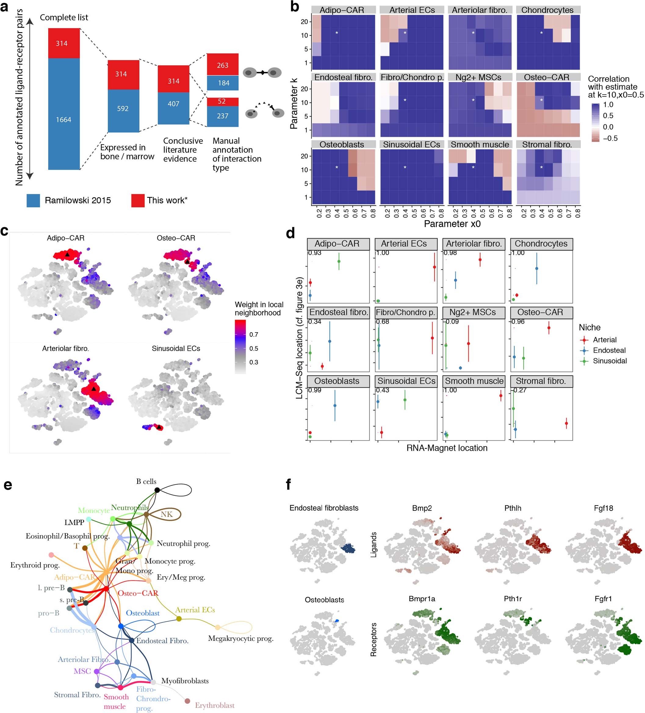
Extended Data Fig. 9: Analyses using RNA-Magnet, see also Supplementary Note 2.

a, Overview of the receptor–ligand list used. See methods for data sources, and Supplementary Table 3 for the complete list. b, Stability of the RNA-Magnet location estimate for different choices of the fuzzification parameters k and x0. For each parameter set, RNA-Magnet location estimates were summarized per cell type, and compared to the summarized location estimate displayed in Fig. 6c. The asterisk indicates the parameter set used in Fig. 6c. c, Choice of local neighbourhoods. As detailed in the methods section, RNA-Magnet works by identifying interactions specific to a single cell compared to similar cells. The figure displays the size of local neighbourhoods for four representative cells demarked by a black triangle. d, Detailed comparison of location estimates obtained from LCM-seq and RNA-Magnet. See also main Fig. 6c. Sample sizes are as follows: Arteriolar niches, n=28, endosteal niches, n=12, sinusoidal niches. Mean values and standard error of the mean are shown. e, Fully labelled display of the network from main Fig. 8a. f, Expression of selected cytokines and growth factors involved in bone remodelling.