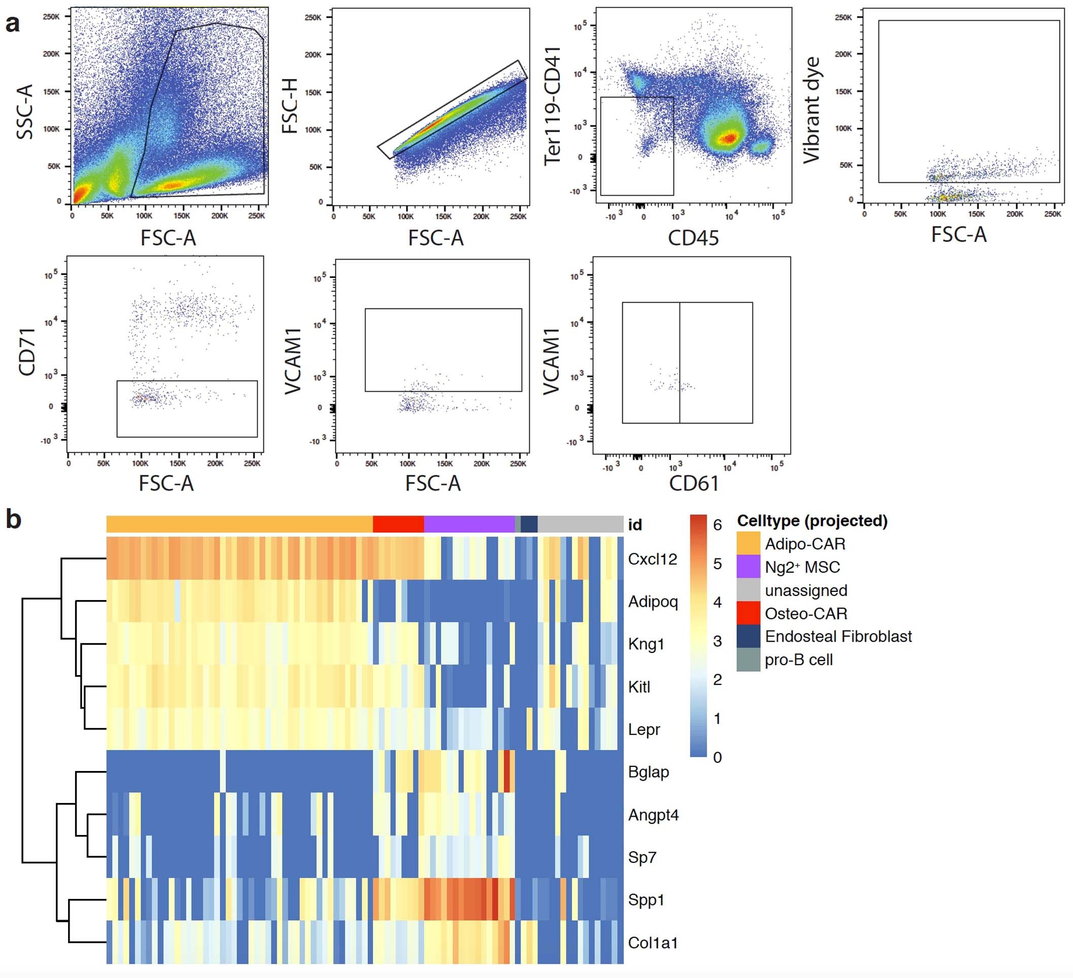
Extended Data Fig. 10: Index-sorting analysis of Lin−Vcam1+ cells.

a, Sorting scheme used. b, Expression of key marker genes confirm the cell type assignment obtained by scmap, cf. main Fig. 7c.

a, Sorting scheme used. b, Expression of key marker genes confirm the cell type assignment obtained by scmap, cf. main Fig. 7c.