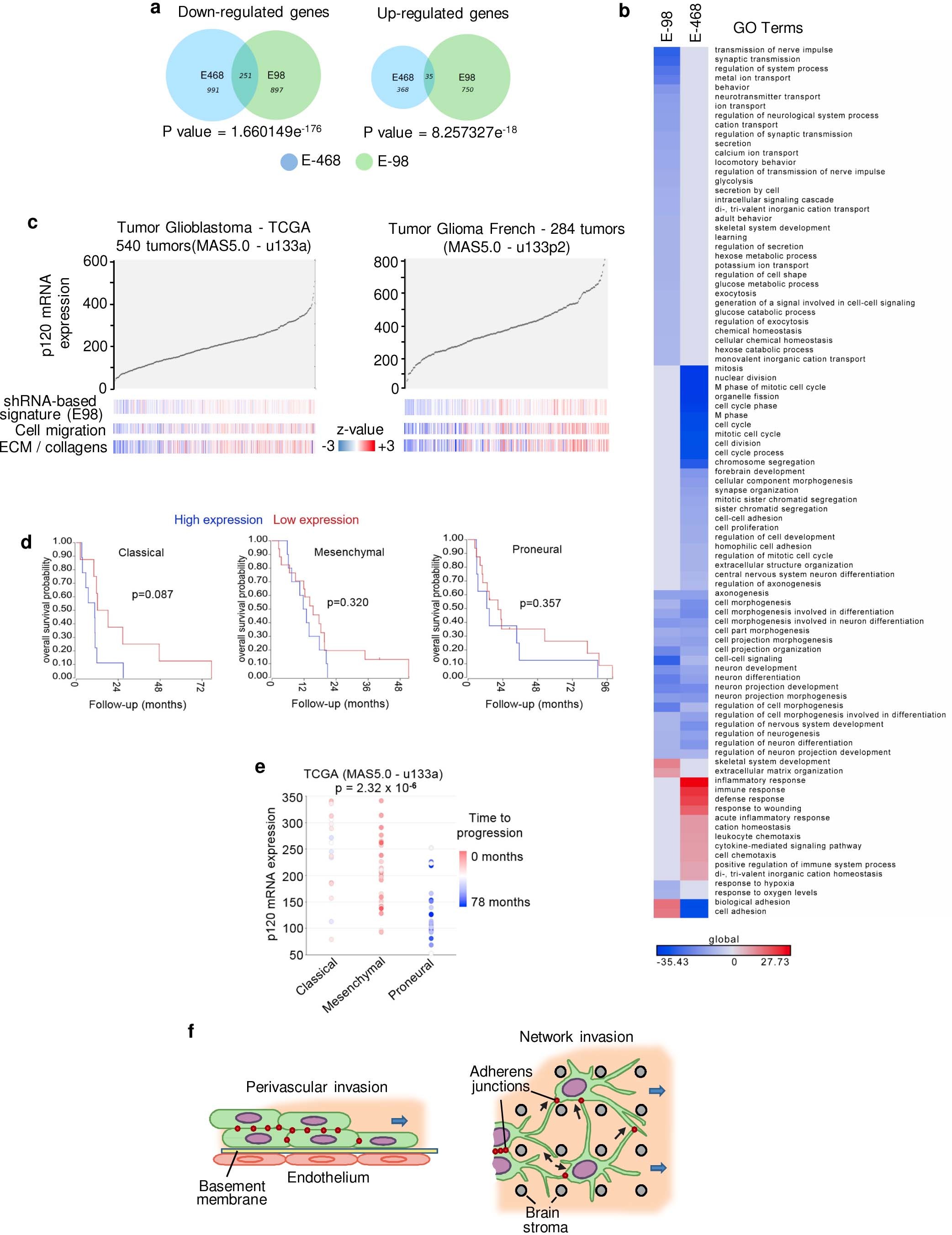
Extended Data Fig. 8: Gene expression regulation in glioma cells in response to downregulation of p120 and clinical relevance of p120-catenin in glioma patients.
From: p120-catenin-dependent collective brain infiltration by glioma cell networks

a. Proportional Venn diagrams of total number of down- (n = 1,148 and n = 1,242) or upregulated (n = 785 and n = 403) genes in E-98 and E-468 cells respectively after p120 downregulation (p values were obtained using hypergeometric test). b, Ranked list heatmap of all relevant GO term biological functions resulting from gene ontology analysis of deregulated genes in each p120 knock-down cell line. Absolute Log2 transformed Benjamini-Hochberg FDR values per each GO term were used as input in which the upregulated terms were converted to a positive and the downregulated terms to a negative number in the color scale scoring. The annotation was carried out using the DAVID server and GO database and the FDR < = 10–3 was determined as cutoff for selecting the relevance of the GO terms. To determine the significance of deregulation, log2-fold change of > 1.5 for upregulation and < −1.5 for downregulation and two-sided test p value < 0.05 and FDR < 0.05 were used as cut offs. The gene ontology analysis was performed based on data obtained from two independent RNA isolations per condition (n = 2). c, Gene enrichment analysis of the p120 signature in human glioma. Expression levels of p120 correlate to migration/ECM gene signatures. Ranked expression panels of p120 RNA expression as determined by MAS5.0 normalized u133a or u133p2 RNA expression arrays (Verhaak, TCGA 540 tumors, ID2000-01-01)45 and low- to high-grade glioma (French 284 samples including normal controls, GEO ID: gse16011)46, correlated to z-values of a migration signature;66 n = 540 and n = 284 patients, respectively (http://www.broadinstitute.org/gsea/msigdb/cards/WU_CELL_MIGRATION.html), and an ECM signature (Segal Stanford cancer modules, http://ai.stanford.edu/~erans/cancer/modules/module_47.html). d. Kaplan Meier survival curves of p120 mRNA expression within glioblastoma subtypes. Trends show decreased survival in the p120high subgroup, but do not reach statistical significance due to low case numbers (proneural: n = 24; mesenchymal: n = 27; classical: n = 17). P-values, two-tailed Mann Whitney test (raw, non-Bonferroni-corrected). e, Expression of p120 mRNA in the three subtypes of glioblastoma, as defined by Verhaak et al45 (TCGA dataset, MAS5.0 - u133a, 540 patients of which n = 68 subtype classified patients are shown). The time to progressive disease is indicated as a heatmap value for each patient (red indicates immediate progressive disease; blue indicates delayed progressive disease). This shows that p120 is highly expressed in the classical and mesenchymal subgroups which have a rapid progressive disease, compared to the proneural subtype. P-value, ANOVA-test (one-way analysis of variance). f, Types of collective glioma cell invasion in response to different microanatomy of brain subregions. Perivascular cohesive strands move through aligned confined space forming epithelial-like AJs whereas multicellular networks with neuronal-like filaments support intercellular connections during interstitial invasion of brain stroma. Black arrows, kinetics of cell-cell interactions. Blue arrows, direction of migration.