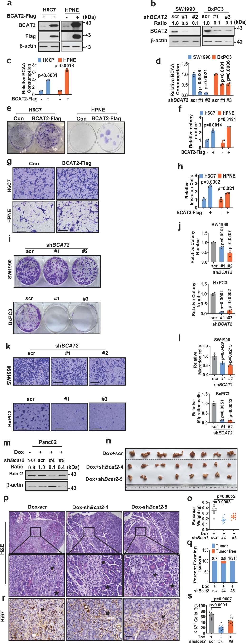
Extended Data Fig. 3: Extended Data Fig. 3 BCAT2 is essential for PDAC.
From: BCAT2-mediated BCAA catabolism is critical for development of pancreatic ductal adenocarcinoma

a, b, Establishment of BCAT2 overexpression in H6C7 and HPNE cells (a) and BCAT2 knockdown in SW1990 and BxPC3 cells (b), data are representative of three biologically independent experiments. c, d, BCAA consumption is increased in BCAT2-overexpressing H6C7 and HPNE cells (c) and decreased in BCAT2 silencing SW1990 and BxPC3 cells (d) (mean ± s.e.m. of n = 3 biologically independent experiments, two-tailed t-test). e-h, Increased colony formation (e, f) and cell migration (g, h) in BCAT2-overexpressing H6C7 and HPNE cells (mean ± s.e.m. of n = 3 biologically independent experiments, two-tailed t-test, scale bar: 200 μm). i-l, Decreased colony formation (i, j) and cell migration (k, l) in BCAT2-silencing SW1990 and BxPC3 cells (mean ± s.e.m. of n = 3 biologically independent experiments, two-tailed t-test, scale bar: 200 μm). m-r, Bcat2 knockdown does not affect tumor formation but suppresses growth of Panc02 cells transplanted orthotopically in C57BL/6 J mice (n = 10 biologically independent animals per group). Establishment of Panc02 cells with Bcat2 knockdown using dox-induced shRNA targeting Bcat2 (m, data are representative of three biologically independent experiments), photo of orthotopical transplantation in nude mice (n), distributions of pancreas weight (o, mean ± s.e.m. of n = 10 biologically independent animals, two-tailed t-test), representative images of H&E (p, n = 10 biologically independent animals)- and Ki67 (r, n = 10 biologically independent animals)-staining of transplanted tumor specimen, and quantification of tumor formation (q, n = 10 biologically independent animals) and Ki67 positive cells (s, each 10 fields, mean ± s.e.m., two-tailed t-test) (Scale bar: 12.5 μm).