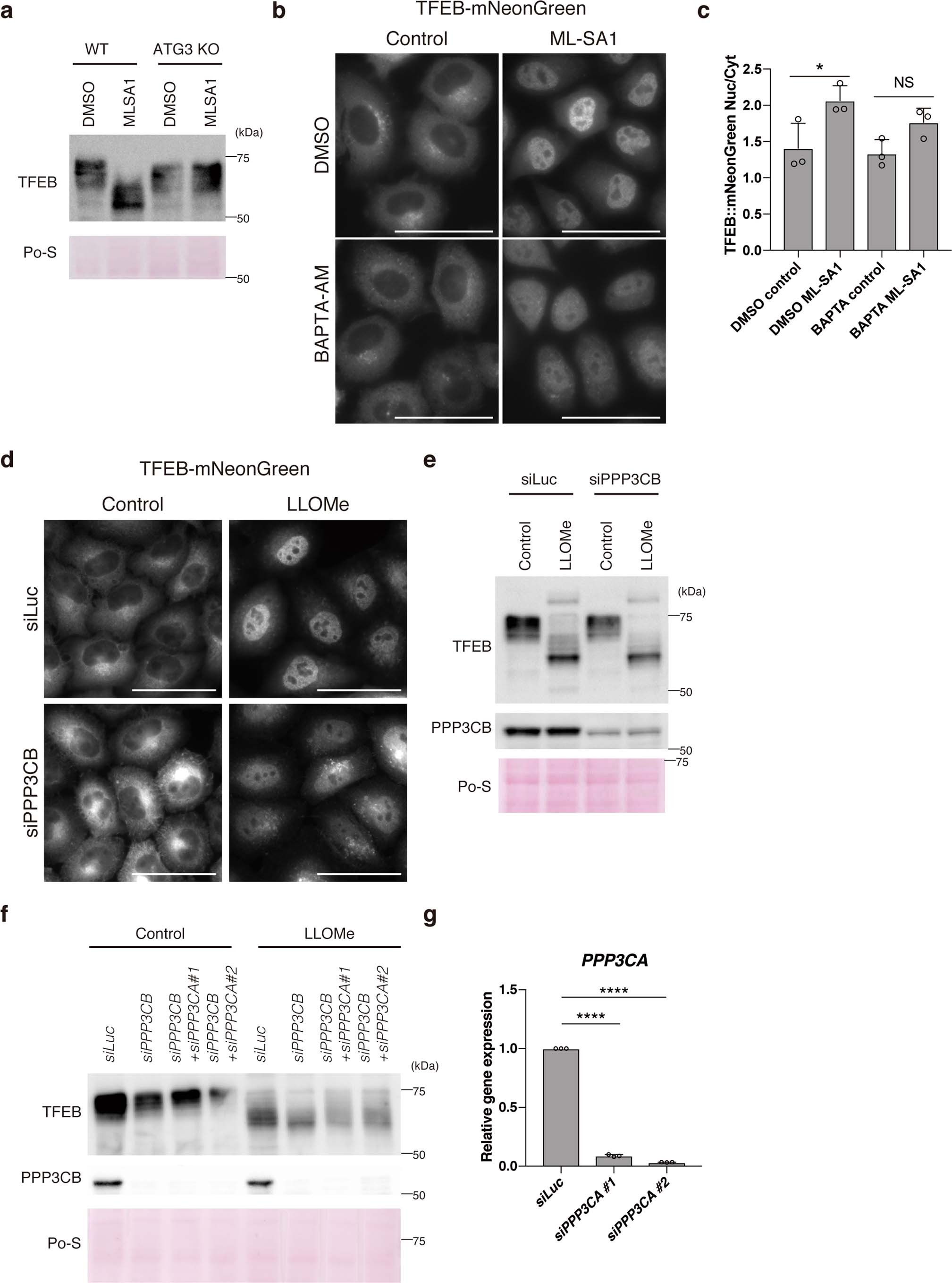
Extended Data Fig. 5: Calcium efflux from lysosomes triggers TFEB nuclear translocation in an ATG conjugation system-dependent manner.

(a) Representative immunoblots showing TFEB expression in WT and ATG3-KO HeLa cells treated with DMSO (control) or ML-SA1 for 1 h (3 independent experiments). In ATG3-KO cells, TFEB activation (downshift) was defective after ML-SA1 treatment. (b) The Ca2+ chelator BAPTA-AM reduced TFEB::mNeonGreen nuclear localization induced by ML-SA1. (c) Ratio of nuclear to cytoplasmic TFEB::mNeonGreen in WT HeLa cells treated with indicated drugs. Bars represent mean ± s.d. (n = 3 biologically independent experiments, one-way ANOVA with Tukey’s test, *P = 0.0435 for DMSO control versus ML-SA1, P = 0.216 for BAPTA control versus ML-SA1). (d) Representative images showing that knockdown of PPP3CB did not abolish TFEB::mNeonGreen nuclear translocation after LLOMe treatment (3 h after 1 h LLOMe treatment) (3 independent experiments). (e) Representative blots for TFEB and PPP3CB (3 independent experiments). Knockdown of PPP3CB did not interfere with TFEB dephosphorylation. (f) Representative blots for TFEB and PPP3CB (3 independent experiments). Double knockdown of PPP3CB and PPP3CA did not largely affect TFEB status by LLOMe treatment. (g) qRT-PCR confirmed PPP3CA transcripts were significantly reduced by PPP3CA knockdown. Two different siRNA (#1 and #2) for PPP3CA were used. Bars represent mean ± s.d. (n = 3 biologically independent experiments, one-way ANOVA with Tukey’s test, ****P < 0.0001 for siLuc versus siPPP3CA#1 or #2). Scale bars, 50 μm (b and d). Uncropped blots and statistical source data are provided in Source Data Extended Data Fig. 5.