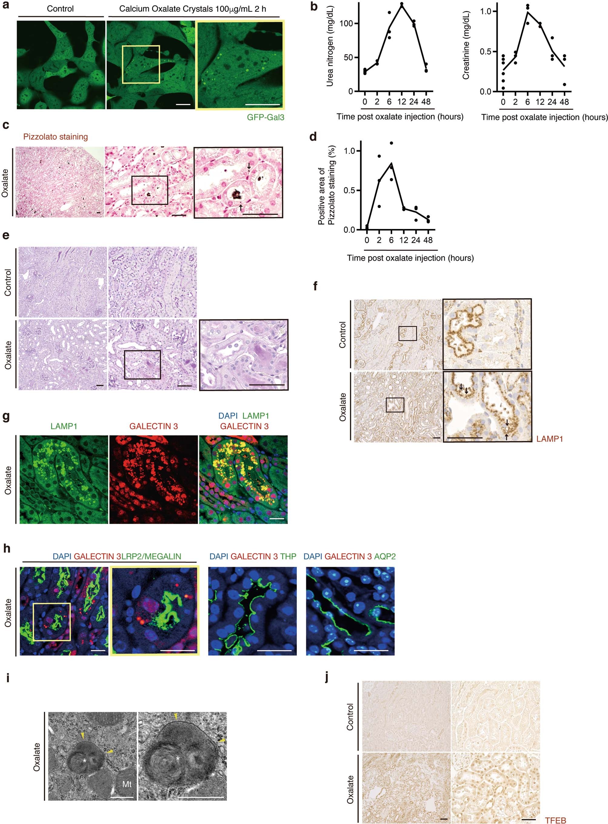
Extended Data Fig. 7: CaOx crystals cause lysosomal damage in mouse kidneys.

(a) Representative images of cultured PTECs stably expressing GFP-galectin 3 under the indicated conditions (n = 3 animals in each group). (b) Levels of plasma UN and creatinine after oxalate administration (n = 6 animals for 0 h, n = 3 animals for 2, 6, 12, 24 and 48 h). (c) Representative images of Pizzolato staining on the kidney sections of mice 24 h after oxalate administration. CaOx crystals are shown within the PTECs (arrows) as well as in the tubular lumen. (d) Quantification of positive area after Pizzolato staining is shown (n = 2 animals for 12 h; n = 3 animals for 0, 2, 6, 24 and 48 h). (e–j) WT mice were assessed 24 h after vehicle or oxalate injection (75 mg/kg) (n = 3 animals in each group). Representative images of PAS staining (e), immunostaining for LAMP1 (f), Galectin-3 and LAMP1 (g), Galectin-3 and LRP2/MEGALIN (h, left), Galectin-3 and THP (h, middle), Galectin-3 and AQP2 (h, right), and TFEB (j) on the kidney sections. Kidney sections were counterstained with hematoxylin (f) or DAPI (g and h). (i) Electron micrographs of PTECs. Arrowheads indicate elongating isolation membrane along the surface of the lysosome (n = 3 animals). Mt, mitochondria; asterisk: lysosome. Original magnification: ×100 (c, left); ×200 (e, left; f, left; j, left); ×400 (c, middle; e, middle; j, right);×1000 (c, right; e, right; f, right). Scale bars, 20 μm (a, g and h), 50 μm (c, e, f and j), 500 nm (i). Uncropped blots and statistical source data are provided in Source Data Extended Data Fig. 7.