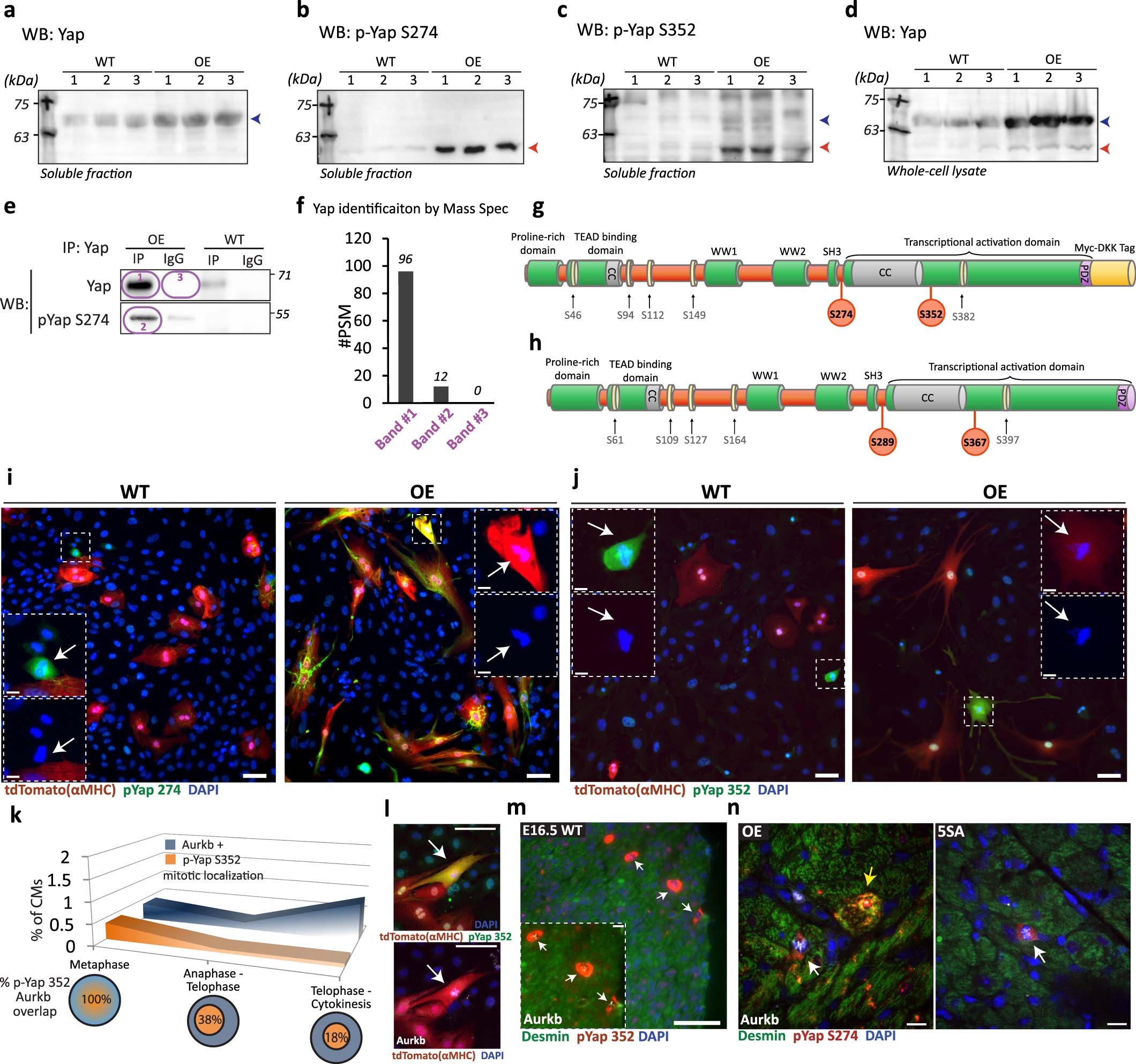
Extended Data Fig. 5: Phosphorylation of YAP on S274 and S352 is prevalent in OE hearts and peaks during mitosis.
From: ERBB2 drives YAP activation and EMT-like processes during cardiac regeneration

a, WB analysis of YAP on the soluble fraction of adult WT/OE hearts. b, WB analysis of pYAP S274 on the soluble fraction of adult WT/OE hearts. c, WB analysis of pYAP S352 on the soluble fraction of adult WT/OE hearts. d, WB analysis of YAP on whole cell lysates (includes cytoskeletal components underrepresented in soluble extracts) of adult WT/OE hearts. Blue and red arrow heads point to the usual (“upper”) and below 63kDa (“lower”) bands. e, YAP IP (and IgG) from WT/OE hearts blotted for YAP and pYAP S274. Purple circles represent cut-out bands analysed by Mass-Spec in (f). f, Peptide-spectrum match (#PSM) for YAP analysed by Mass-Spec of (e), an experiment performed once. g, h, Diagram of murine YAP (YAP2L, 488aa) (Plus Myc-DDK tag, as purchased) in (g) and human YAP (YAP2L, 504aa) in (h). Domains indicated above, Hippo phosphorylation sites denoted in grey, and S274/S352 (S289/367 in human) phosphorylation sites circled in red. i, j, Representative images of P7 WT/OE cardiac cultures. Scale bar 50µm. WT and OE insets highlight with an arrow a non-CM, and a CM, at metaphase with peaking pYAP S274/S352 stain. Scale bar 10 µm. k, Quantification of P7 OE Aurkb+ CMs (blue curve) and pYAP S352 mitotic localization (orange curve) at stages of mitosis. Lower panel shows pYAP S352-Aurkb mitotic overlap. n=2274 CMs, from 3 OE hearts. l, Representative image at metaphase of P7 OE cardiac cultures Scale bar 50µm. m, Representative image of embryonic WT E16.5 heart sections. Scale bar 50µm. Inset arrows point to CMs in metaphase. Inset scale bar 10µm. n, Representative image of OE and 5SA adult hearts. White, yellow arrows point to metaphase, pre-metaphase CMs, correspondingly. Scale bar, 10µm. Uncropped blots in panels a, b, c, d, e and numerical source data in panel k are provided in Source Data Extended Data Figure 5.