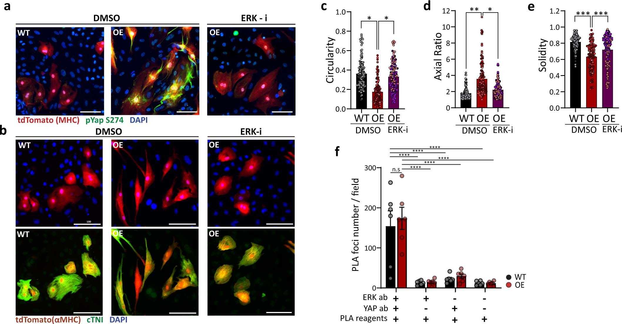
Extended Data Fig. 6: ERK interacts with YAP and drives YAP S274 phopshorylation and morphological changes in ERBB2-OE CMs.
From: ERBB2 drives YAP activation and EMT-like processes during cardiac regeneration

a, b, Representative IF images of P7 WT/OE cardiac cultures upon vehicle (DMSO) or ERK-i treatment. Scale bar 50µm. c–e, quantification of morphological features of circularity (p), Axial ratio (q), and solidity, (r) upon vehicle (DMSO) or ERK-i (n=127) treatment, of P7 WT (n=123) or OE (n=126) CMs derived from 4 WT and 4 OE P7 hearts. For circularity, WT compared to OE, p=0.0220, OE compared to OE-ERK-i, p=0.0498. For axial ratio, WT compared to OE, p=0.0029, OE compared to OE-ERK-i, p=0.0199. For solidity, WT compared to OE, p=0.0008. OE compared to OE-ERK-i, p=0.0001. f, Quantification of PLA foci in adult cardiac sections, with individual corresponding technical controls for WT (n=6) and OE (n=6) hearts. Data represent mean ± s.e.m. All figure statistics were determined by one-way ANOVA followed by Tukey’s multiple comparisons test. (∗) if P ≤0.05, (∗∗) if P <0.01, (∗∗∗) if P <0.001 and (∗∗∗∗) if P <0.0001. For statistical source data, see Source Data Extended Data Figure 6.