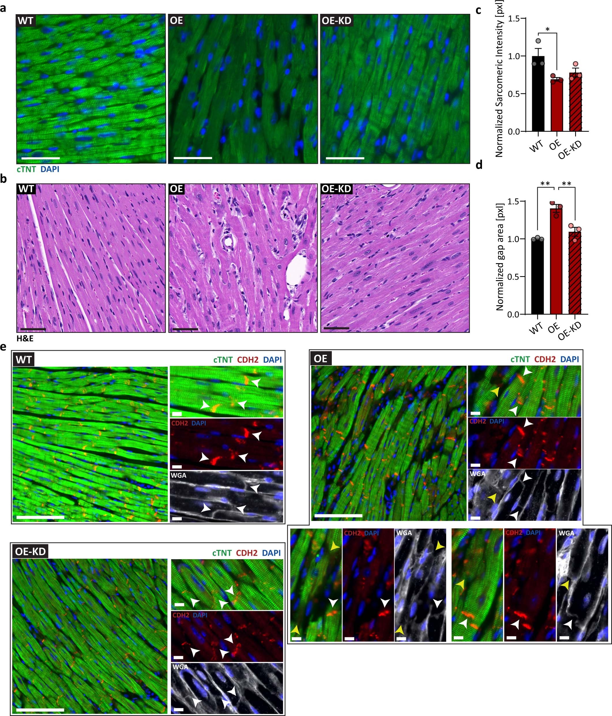
Extended Data Fig. 3: ERBB2 activation results in reduced CM connectivity and sarcomeric organization, partially depending on YAP.
From: ERBB2 drives YAP activation and EMT-like processes during cardiac regeneration

a, Representative IF images and (b) Representative Haematoxylin & Eosin stain for adult WT, OE and OE-KD heart sections. Scale bar 50µm. c, Quantification of normalized sarcomeric fluorescence intensity for WT (n=3), OE (n=3) and OE-KD (n=3) adult hearts, p=0.047. d, Quantification of normalized interstitial gaps between CMs, for WT (n=3), OE (n=3) and OE-KD (n=3) adult hearts. WT compared to OE, p=0.0018. OE compared to OE-KD, p=0.007. e, Representative IF images of WT (n=3), OE (n=3) and OE-KD (n=3) adult hearts. Scale bar 100µm. Insets highlight separate channels as indicated, white and yellow arrow heads point to connections between CMs with intact and mispatterened CDH2, correspondingly, at the termini of CMs. Inset Scale bar 10µm. Data represent mean ± s.e.m. All figure statistics were determined by one-way ANOVA followed by Tukey’s multiple comparisons test. For statistical source data, see Source Data Extended Data Figure 3.