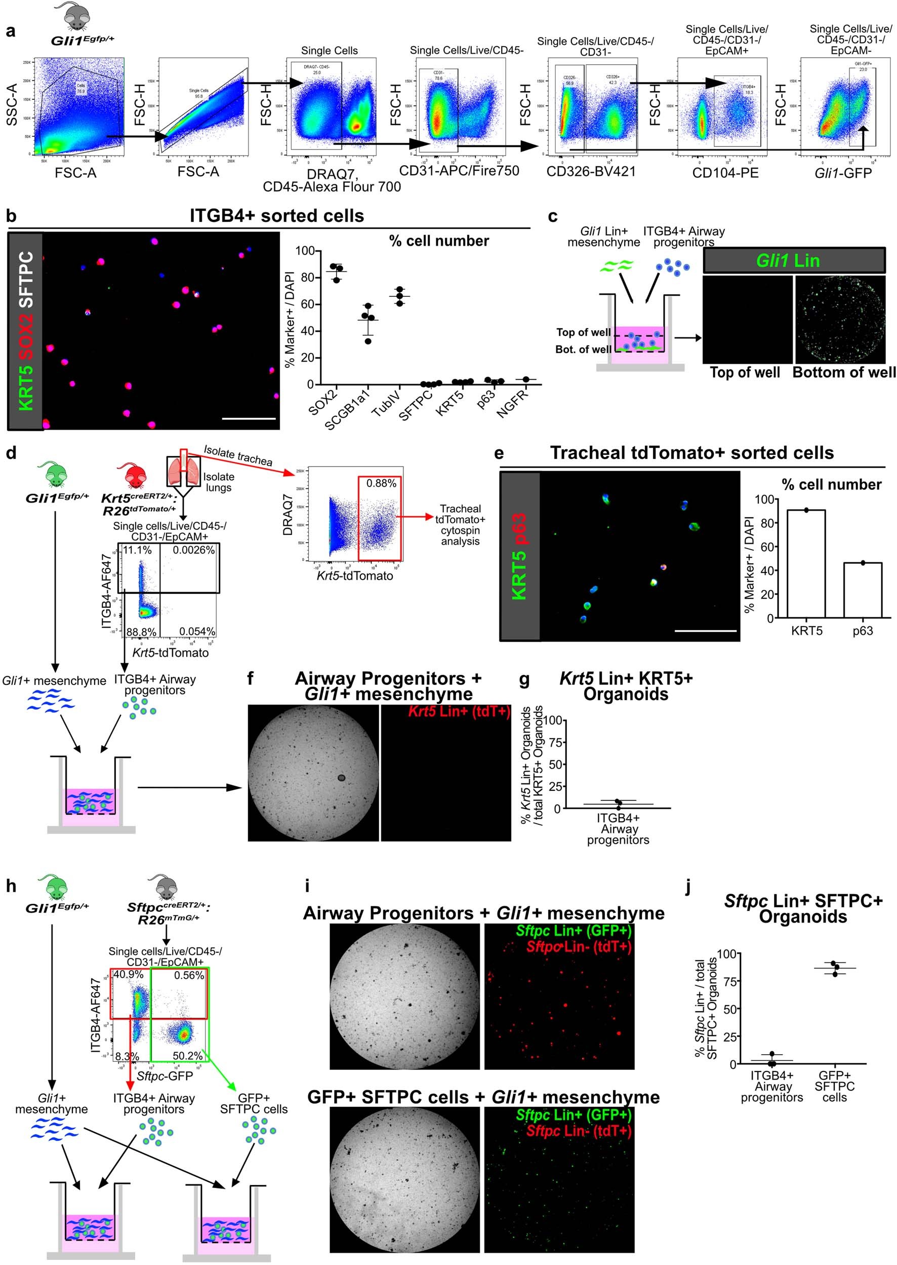
Extended Data Fig. 4: ITGB4 + airway progenitors give rise to KRT5 + and SFTPC + cells that are not from pre- existing Krt5 + and Sftpc + cells.

(a) Gating strategy for isolation of ITGB4 + airway progenitors and Gli1 + mesenchymal cells by FACS, presented in Fig. 2a, e; 3 f; 5e; 6 f and Extended Data Fig. 4d, h; 5h; 8g. (b) Cytospin of freshly sorted ITGB4 + confirms that majority of cells are SOX2 + , SCGB1A1 + , and TubIV + , with cells rarely positive for SFTPC, KRT5, p63, or NGFR (n = 1 for NGFR, n = 3 for rest; each data point represents one biological replicate). Data are expressed as mean ± SD. (b) Z-axis scan shows that Gli1 Lin+ mesenchyme settle to bottom of the Matrigel well. (d–g) Lineage trace of pre-existing Krt5 Lin + (tdTomato + ) cells followed by isolation of lung for ITGB4 + airway progenitor organoid culture with Gli1 + cells. Tracheal Krt5 Lin+ cells demonstrate expression of basal cell markers KRT5 and p63 (e), while few Krt5 Lin+ cells appear in ITGB4 + cell-derived organoid isolated from the lung of the same animal (f, g). The overwhelming majority of KRT5 + cells in the ITGB4-derived organoids are Krt5 Lin-negative. (n = 3 wells for (f, g); n = 1 sample for (e)). Data are expressed as mean ± SD. (h–j) Lineage trace of pre-existing Sftpc Lin + (membrane GFP + ) cells followed by isolation of the lung epithelium for organoid culture with Gli1 + cells. ITGB4 + (red box) or Sftpc Lin + (green box) cells were sorted from the same lung. The overwhelming majority of SFTPC + organoids in the ITGB4- derived organoids are Sftpc Lin-negative, while most SFTPC + cells in the Sftpc Lin+ derived organoids are Lin + (n= 3; each data point represents one well). Data are expressed as mean ± SD. Scale bars, 100 μm.