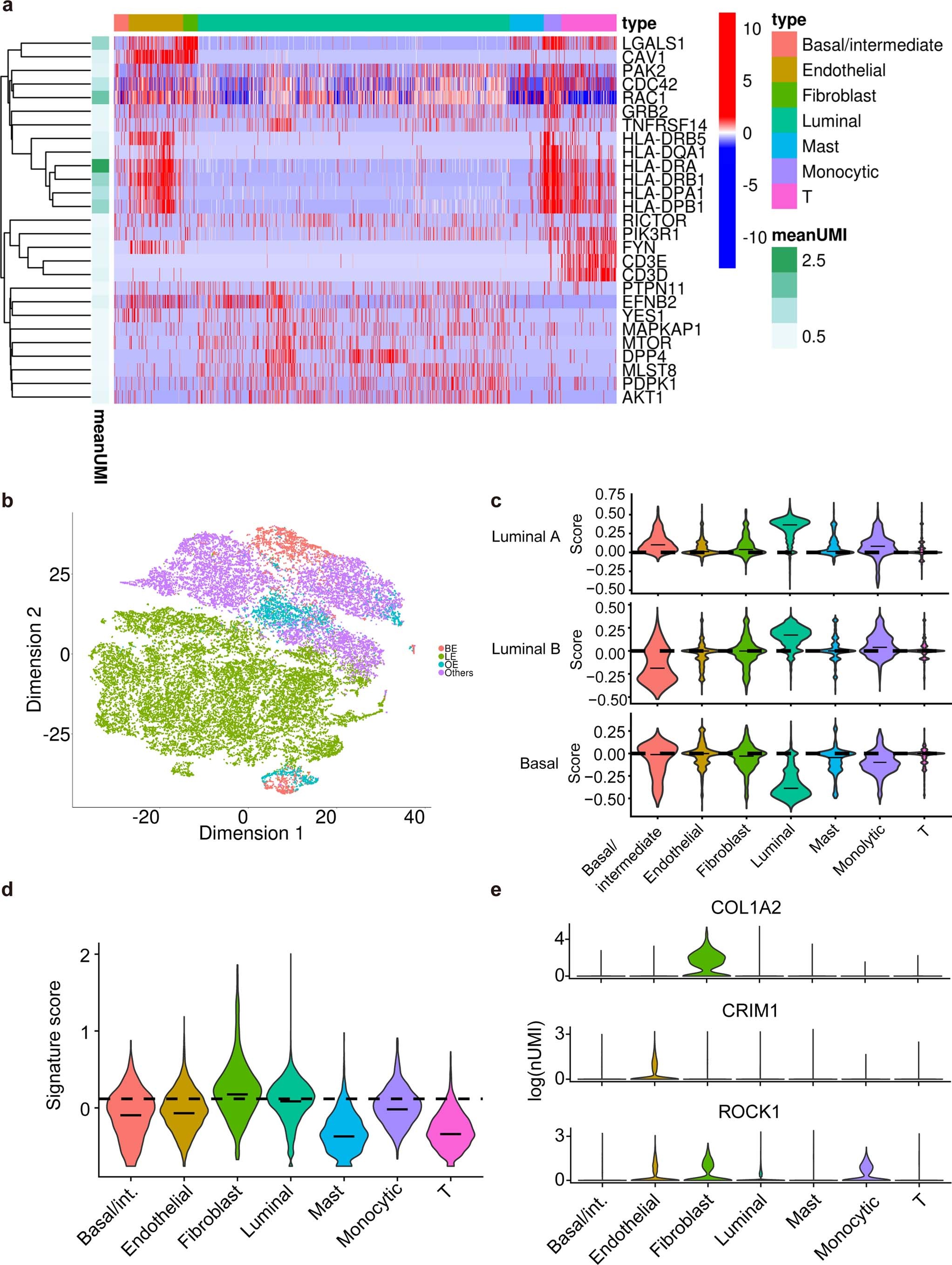
Extended Data Fig. 2: Gene expression and signature analysis for different cell types.

a, Heatmap shows the relative abundance of 27 genes in the ‘T cell costimulation’ process in each cell. The top color bar indicates cell types and the left color bar shows the mean UMI of genes. b, tSNE view of 36,424 single cells, color coded by epithelial subtypes. c, Smoothened distribution of PAM50 signature score, cells grouped by annotated cell type. d, Smoothened distribution of high Gleason Score (GS) related signature, cells grouped by annotated cell type. Signature score calculated as the mean of z-score for the 19 high GS related genes identified by Pressinotti et al.20. e, Smoothened distribution of 3 high GS related individual genes; cells grouped by annotated cell type. Y-axis shows normalized UMI (nUMI) in logarithm scale.