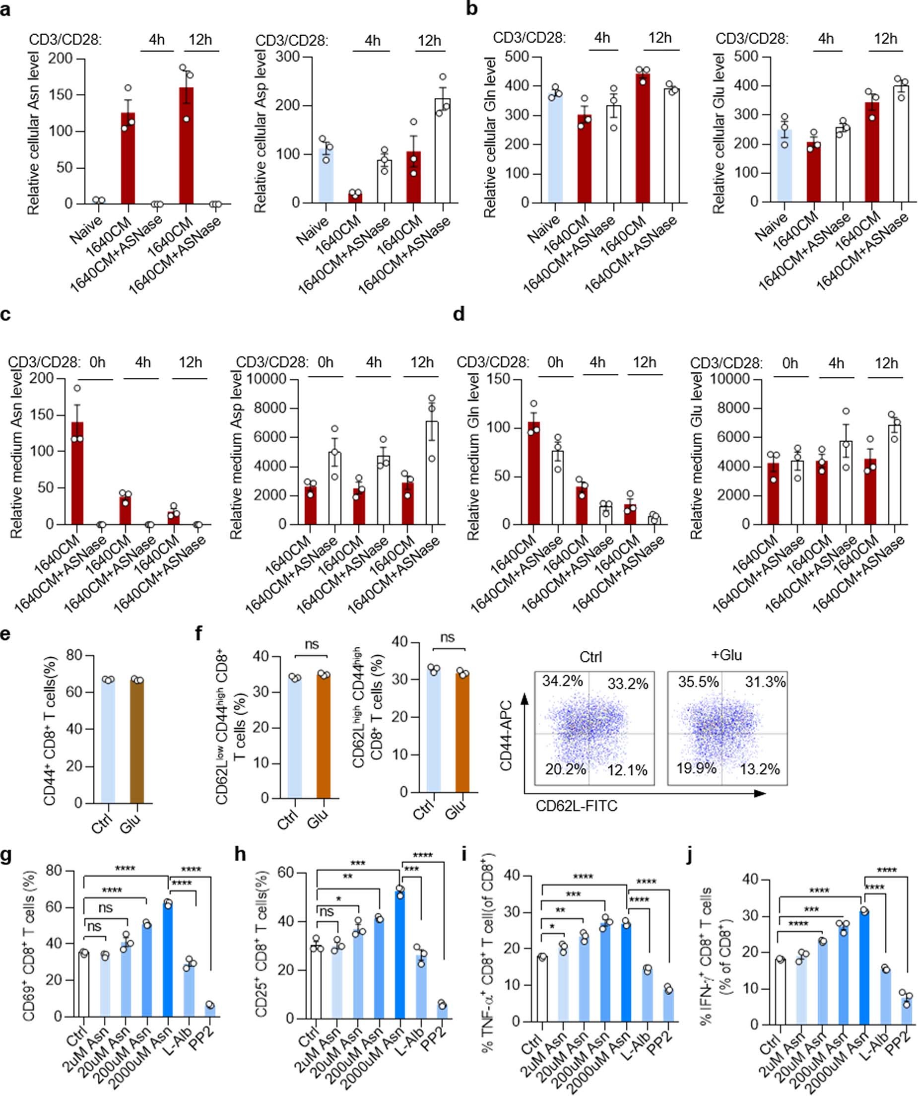
Extended Data Fig. 2: Effect of ASNase, Glu and Asn on CD8+ T cell responses.
From: Asparagine enhances LCK signalling to potentiate CD8+ T-cell activation and anti-tumour responses

a-d, Mouse CD8+ T cells cultured in RPMI 1640 medium, or medium containing 10 µg/ml ASNase were left untreated (naive) or stimulated with anti-CD3/CD28 antibodies for 4 h or 12 h. Relative levels of Asn, Asp, Gln and Glu within and outside cells were measured by LC-MS/MS. e and f, Mouse naive CD8+ T cells stimulated with anti-CD3/CD28 antibodies in control Glu-free medium (Ctrl) or medium containing Glu in the presence of dialysed FBS. Percentage of CD44+CD8+ T cells (e), CD62LlowCD44high CD8+ T cells and CD62LhighCD44high CD8+ T cells (f) relative to total CD8+ T cells were measured. g-j, Jurkat cells were stimulated with anti-CD3/CD28 antibodies in the absence or presence of L-Alb, PP2, or increasing amounts of Asn for 24 h (for detecting CD69 expression) or 40 h (for detecting CD25 expression). Surface expression of CD69 (c) or CD25 (d) was measured. Production of TNF-α (e), and IFN-γ (f) by the activated Jurkat cells was determined by FACS analysis. All data are mean ± SEM, n = 3 independent wells. Two-tailed Student’s t-test. *P < 0.05; **P < 0.01; ***P < 0.001; ****P < 0.0001; ns, not significant. Representative FACS plots for e-j (Supplementary Fig. 11) and numerical source data for a-j are provided.