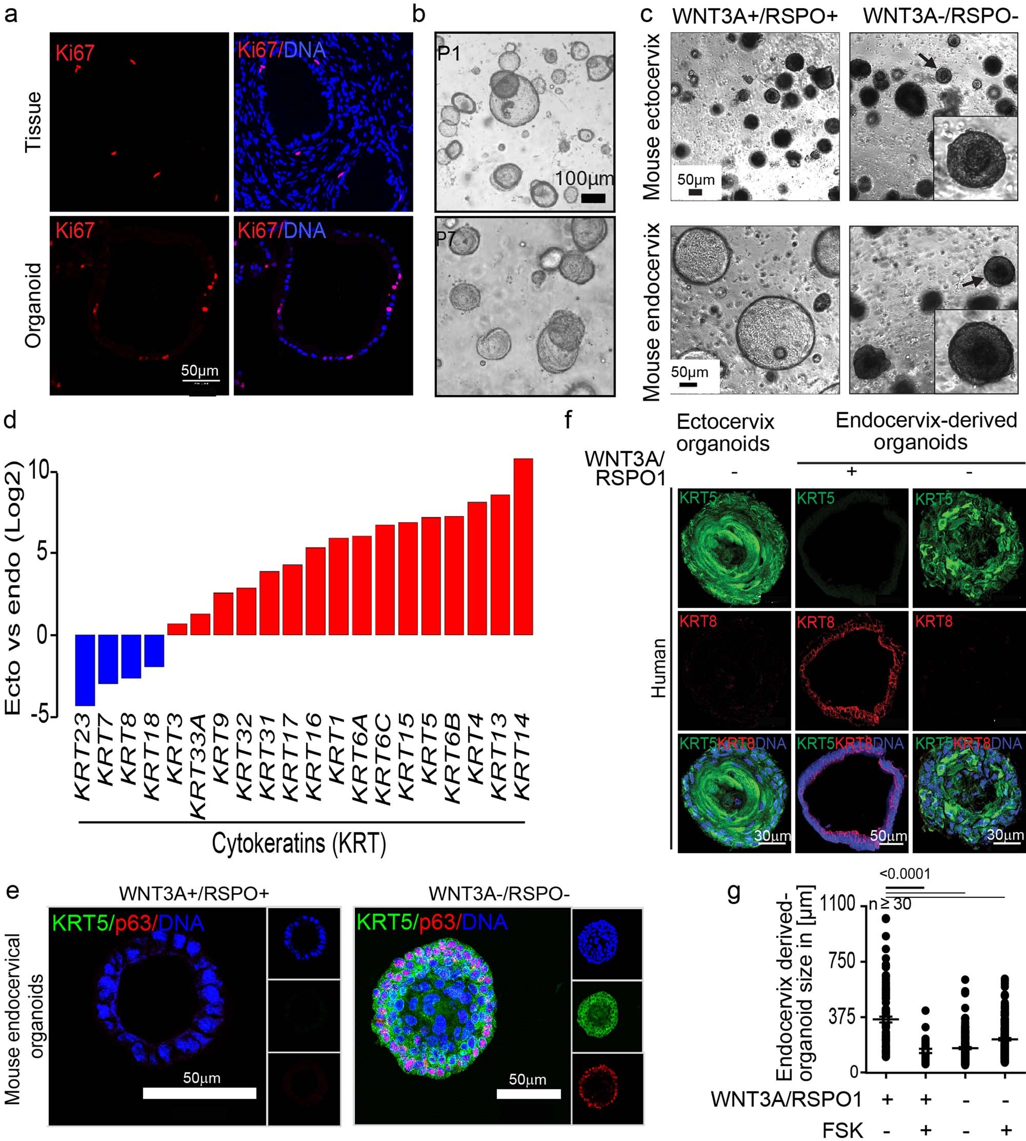
Extended Data Fig. 4: Wnt microenvironment controls the growth of endocervical organoids.
From: Opposing Wnt signals regulate cervical squamocolumnar homeostasis and emergence of metaplasia

a, Confocal images show a similar distribution of Ki67 in human endocervical tissue and organoids. b, Brightfield images of human endocervical organoids at P1 and P7. (a-b) Data representative of n = biologically independent experiments from 3 donors. c, Brightfield images of mouse ecto- and endocervical organoids. Cells isolated from ecto- and endocervical tissue were grown in Matrigel with WNT-proficient or -deficient medium. Data representative of n = biologically independent experiments from 3 mice. d, Analysis of differential expression of cytokeratins in human ecto- vs endocervical organoids, revealing a distinct expression profile. e, Confocal images of endocervix tissue-derived organoids immunolabeled for KRT5 and p63; nuclei in blue. Data representative of n = biologically independent experiments from 3 mice. f, Confocal images of organoids-derived from human ectocervix or endocervix that were grown in the presence or absence of WNT3A and RSPO1 and immunolabeled for KRT5 and KRT8; nuclei in blue. Data representative of n = biologically independent experiments from 3 donors. g, Effect of growth factors on endocervical organoid size. Data represented as mean ± s.e.m. n = shown are the number of organoids quantified from a representative of 3 independent biological replicates. Statistical significance was determined using a two-tailed Student’s t-test, and p-values are shown on the graph. Statistical source data are provided in Source Data Extended Data Fig. 4.