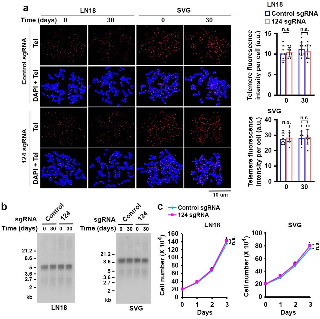
Extended Data Fig. 3: Mutated TERT Promoter-Targeted PBE Does Not Affect Telomere Length or Proliferation of LN18 and SVG Cells.
From: Programmable base editing of mutated TERT promoter inhibits brain tumour growth

a, QFISH analyses of telomere (Tel) lengths were performed using the indicated cells at the indicated time points after repeated infection (as shown in upper panel of Fig. 1b) with AAVs (MOI = 100) expressing HA–CjABE under the guidance of sgRNA with or without targeting of the TERT promoter mutation (left panels). The immunofluorescence intensity in 10 cells was quantitated using the ImageJ software program (right panels). Values are means ± s.d. DAPI, 4',6-diamidino-2-phenylindole. b, TRF analyses were performed using the indicated cells at the indicated time points after repeated infection (as shown in Fig. 1b) with AAVs (MOI = 100) expressing HA–CjABE under the guidance of sgRNA with or without targeting of the TERT promoter mutation. The experiment was repeated three times independently with similar results. c, The indicated cells were infected (as shown in Fig. 1b) with AAVs (MOI = 100) expressing HA–CjABE under the guidance of sgRNAs with or without targeting of the TERT promoter mutation. Thirty days after the first AAV infection, these cells (2 × 105) were plated and counted at the indicated time points. The depicted results are the averages from three independent experiments. Values are means ± s.d. Two-sided unpaired t-test (a); ANOVA test (c). n.s., not statistically significant (P > 0.05). Scale bar, 10 μm (a). Statistical source data are provided in Source Data Extended Data Fig. 3.